• 文献检索
  • 文档翻译
  • 深度研究
  • 学术资讯
  • Suppr Zotero 插件Zotero 插件
  • 邀请有礼
  • 套餐&价格
  • 历史记录
应用&插件
Suppr Zotero 插件Zotero 插件浏览器插件Mac 客户端Windows 客户端微信小程序
定价
高级版会员购买积分包购买API积分包
服务
文献检索文档翻译深度研究API 文档MCP 服务
关于我们
关于 Suppr公司介绍联系我们用户协议隐私条款
关注我们

Suppr 超能文献

核心技术专利:CN118964589B侵权必究
粤ICP备2023148730 号-1Suppr @ 2026

文献检索

告别复杂PubMed语法,用中文像聊天一样搜索,搜遍4000万医学文献。AI智能推荐,让科研检索更轻松。

立即免费搜索

文件翻译

保留排版,准确专业,支持PDF/Word/PPT等文件格式,支持 12+语言互译。

免费翻译文档

深度研究

AI帮你快速写综述,25分钟生成高质量综述,智能提取关键信息,辅助科研写作。

立即免费体验

与 DDR 相关的具有细胞周期检验点功能的基因特征可预测肺腺癌的预后、免疫活性和放化疗反应。

The DDR-related gene signature with cell cycle checkpoint function predicts prognosis, immune activity, and chemoradiotherapy response in lung adenocarcinoma.

机构信息

Department of Radiation Medicine, School of Public Health and Management, Wenzhou Medical University, Wenzhou, 325035, China.

Zhejiang Provincial Key Laboratory of Watershed Sciences and Health, Wenzhou Medical University, Wenzhou, 325035, China.

出版信息

Respir Res. 2022 Jul 15;23(1):190. doi: 10.1186/s12931-022-02110-w.

DOI:10.1186/s12931-022-02110-w
PMID:35840978
原文链接:https://pmc.ncbi.nlm.nih.gov/articles/PMC9288070/
Abstract

BACKGROUND

As a DNA surveillance mechanism, cell cycle checkpoint has recently been discovered to be closely associated with lung adenocarcinoma (LUAD) prognosis. It is also an essential link in the process of DNA damage repair (DDR) that confers resistance to radiotherapy. Whether genes that have both functions play a more crucial role in LUAD prognosis remains unclear.

METHODS

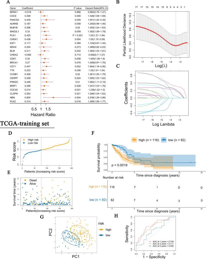
In this study, DDR-related genes with cell cycle checkpoint function (DCGs) were selected to investigate their effects on the prognosis of LUAD. The TCGA-LUAD cohort and two GEO external validation cohorts (GSE31210 and GSE42171) were performed to construct a prognosis model based on the least absolute shrinkage and selection operator (LASSO) regression. Patients were divided into high-risk and low-risk groups based on the model. Subsequently, the multivariate COX regression was used to construct a prognostic nomogram. The ssGSEA, CIBERSORT algorithm, TIMER tool, CMap database, and IC50 of chemotherapeutic agents were used to analyze immune activity and responsiveness to chemoradiotherapy.

RESULTS

4 DCGs were selected as prognostic signatures, and patients in the high-risk group had a lower overall survival (OS). The lower infiltration levels of immune cells and the higher expression levels of immune checkpoints appeared in the high-risk group. The damage repair pathways were upregulated, and chemotherapeutic agent sensitivity was poor in the high-risk group.

CONCLUSIONS

The 4-DCGs signature prognosis model we constructed could predict the survival rate, immune activity, and chemoradiotherapy responsiveness of LUAD patients.

摘要

背景

作为一种 DNA 监测机制,细胞周期检查点最近被发现与肺腺癌 (LUAD) 预后密切相关。它也是赋予放射治疗抗性的 DNA 损伤修复 (DDR) 过程中的一个重要环节。具有这两种功能的基因是否在 LUAD 预后中发挥更关键的作用尚不清楚。

方法

本研究选择具有细胞周期检查点功能的 DDR 相关基因 (DCGs),探讨其对 LUAD 预后的影响。对 TCGA-LUAD 队列和两个 GEO 外部验证队列 (GSE31210 和 GSE42171) 进行分析,构建基于最小绝对收缩和选择算子 (LASSO) 回归的预后模型。根据模型将患者分为高风险组和低风险组。然后,采用多变量 COX 回归构建预后列线图。使用 ssGSEA、CIBERSORT 算法、TIMER 工具、CMap 数据库和化疗药物的 IC50 分析免疫活性和对放化疗的反应性。

结果

筛选出 4 个 DCGs 作为预后标志物,高风险组患者的总体生存率 (OS) 较低。高风险组的免疫细胞浸润水平较低,免疫检查点表达水平较高。损伤修复途径上调,高风险组化疗药物敏感性较差。

结论

我们构建的 4-DCGs 预后模型可预测 LUAD 患者的生存率、免疫活性和放化疗反应性。

https://cdn.ncbi.nlm.nih.gov/pmc/blobs/a165/9288070/577f17cdf0c1/12931_2022_2110_Fig7_HTML.jpg
https://cdn.ncbi.nlm.nih.gov/pmc/blobs/a165/9288070/6bf6e13c9815/12931_2022_2110_Fig1_HTML.jpg
https://cdn.ncbi.nlm.nih.gov/pmc/blobs/a165/9288070/0ff91f37148e/12931_2022_2110_Fig2_HTML.jpg
https://cdn.ncbi.nlm.nih.gov/pmc/blobs/a165/9288070/26258322db16/12931_2022_2110_Fig4_HTML.jpg
https://cdn.ncbi.nlm.nih.gov/pmc/blobs/a165/9288070/be85a3ecc243/12931_2022_2110_Fig5_HTML.jpg
https://cdn.ncbi.nlm.nih.gov/pmc/blobs/a165/9288070/1a2b8e534ba1/12931_2022_2110_Fig6_HTML.jpg
https://cdn.ncbi.nlm.nih.gov/pmc/blobs/a165/9288070/577f17cdf0c1/12931_2022_2110_Fig7_HTML.jpg
https://cdn.ncbi.nlm.nih.gov/pmc/blobs/a165/9288070/6bf6e13c9815/12931_2022_2110_Fig1_HTML.jpg
https://cdn.ncbi.nlm.nih.gov/pmc/blobs/a165/9288070/0ff91f37148e/12931_2022_2110_Fig2_HTML.jpg
https://cdn.ncbi.nlm.nih.gov/pmc/blobs/a165/9288070/26258322db16/12931_2022_2110_Fig4_HTML.jpg
https://cdn.ncbi.nlm.nih.gov/pmc/blobs/a165/9288070/be85a3ecc243/12931_2022_2110_Fig5_HTML.jpg
https://cdn.ncbi.nlm.nih.gov/pmc/blobs/a165/9288070/1a2b8e534ba1/12931_2022_2110_Fig6_HTML.jpg
https://cdn.ncbi.nlm.nih.gov/pmc/blobs/a165/9288070/577f17cdf0c1/12931_2022_2110_Fig7_HTML.jpg

相似文献

1
The DDR-related gene signature with cell cycle checkpoint function predicts prognosis, immune activity, and chemoradiotherapy response in lung adenocarcinoma.与 DDR 相关的具有细胞周期检验点功能的基因特征可预测肺腺癌的预后、免疫活性和放化疗反应。
Respir Res. 2022 Jul 15;23(1):190. doi: 10.1186/s12931-022-02110-w.
2
An ICD-Associated DAMP Gene signature predicts survival and immunotherapy response of patients with lung adenocarcinoma.一种与 ICD 相关的 DAMP 基因特征可预测肺腺癌患者的生存和免疫治疗反应。
Respir Res. 2023 May 31;24(1):142. doi: 10.1186/s12931-023-02443-0.
3
Construction and Validation of a Tumor Microenvironment-Based Scoring System to Evaluate Prognosis and Response to Immune Checkpoint Inhibitor Therapy in Lung Adenocarcinoma Patients.基于肿瘤微环境构建并验证的评分系统,用于评估肺腺癌患者的预后和对免疫检查点抑制剂治疗的反应。
Genes (Basel). 2022 May 26;13(6):951. doi: 10.3390/genes13060951.
4
Identification of immune activation-related gene signature for predicting prognosis and immunotherapy efficacy in lung adenocarcinoma.鉴定免疫激活相关基因特征,以预测肺腺癌的预后和免疫治疗疗效。
Front Immunol. 2023 Jul 7;14:1217590. doi: 10.3389/fimmu.2023.1217590. eCollection 2023.
5
Leveraging diverse cell-death patterns to predict the clinical outcome of immune checkpoint therapy in lung adenocarcinoma: Based on muti-omics analysis and vitro assay.利用多种细胞死亡模式预测肺腺癌免疫检查点治疗的临床结局:基于多组学分析和体外检测。
Oncol Res. 2023 Dec 28;32(2):393-407. doi: 10.32604/or.2023.031134. eCollection 2023.
6
Comprehensive analysis identifies DNA damage repair-related gene HCLS1 associated with good prognosis in lung adenocarcinoma.综合分析确定DNA损伤修复相关基因HCLS1与肺腺癌的良好预后相关。
Transl Cancer Res. 2023 Oct 31;12(10):2613-2628. doi: 10.21037/tcr-23-921. Epub 2023 Oct 24.
7
Development and validation of a robust immune-related prognostic signature in early-stage lung adenocarcinoma.早期肺腺癌中一种稳健的免疫相关预后标志物的开发与验证
J Transl Med. 2020 Oct 7;18(1):380. doi: 10.1186/s12967-020-02545-z.
8
Combination of tumor mutation burden and immune infiltrates for the prognosis of lung adenocarcinoma.肿瘤突变负荷与免疫浸润联合用于肺腺癌的预后评估。
Int Immunopharmacol. 2021 Sep;98:107807. doi: 10.1016/j.intimp.2021.107807. Epub 2021 Jun 25.
9
Identification of a 15 DNA Damage Repair-Related Gene Signature as a Prognostic Predictor for Lung Adenocarcinoma.15 个 DNA 损伤修复相关基因特征的鉴定作为肺腺癌的预后预测指标。
Comb Chem High Throughput Screen. 2022;25(9):1437-1449. doi: 10.2174/1386207324666210716104714.
10
Significance of Spliceosome-Related Genes in the Prediction of Prognosis and Treatment Strategies for Lung Adenocarcinoma.剪接体相关基因在肺腺癌预后和治疗策略预测中的意义。
Biomed Res Int. 2022 Nov 4;2022:1753563. doi: 10.1155/2022/1753563. eCollection 2022.

引用本文的文献

1
Involvement of in Carcinostasis Effects on LUAD Based on the ROS1-Related Prognostic Model.基于ROS1相关预后模型探讨[具体内容缺失]在肺腺癌癌抑制作用中的参与情况。
J Inflamm Res. 2024 Sep 20;17:6583-6602. doi: 10.2147/JIR.S475088. eCollection 2024.
2
A novel fatty acid metabolism-related signature identifies MUC4 as a novel therapy target for esophageal squamous cell carcinoma.一种新型脂肪酸代谢相关特征可鉴定 MUC4 为食管鳞癌的新型治疗靶点。
Sci Rep. 2024 May 30;14(1):12476. doi: 10.1038/s41598-024-62917-z.
3
Prognostic significance and immune landscape of a cell cycle progression-related risk model in bladder cancer.

本文引用的文献

1
A novel signature based on autophagy-related lncRNA for prognostic prediction and candidate drugs for lung adenocarcinoma.一种基于自噬相关长链非编码RNA的新型标志物用于肺腺癌的预后预测及候选药物研究
Transl Cancer Res. 2022 Jan;11(1):14-28. doi: 10.21037/tcr-21-1554.
2
Potential role of PRKCSH in lung cancer: bioinformatics analysis and a case study of Nano ZnO.PRKCSH 在肺癌中的潜在作用:生物信息学分析及纳米 ZnO 的个案研究。
Nanoscale. 2022 Mar 24;14(12):4495-4510. doi: 10.1039/d1nr08133k.
3
Analysis of the tumor immune environment identifies an immune gene set-based prognostic signature in non-small cell lung cancer.
膀胱癌中细胞周期进展相关风险模型的预后意义及免疫格局
Discov Oncol. 2024 May 12;15(1):160. doi: 10.1007/s12672-024-01008-x.
4
PANoptosis-related long non-coding RNA signature to predict the prognosis and immune landscapes of pancreatic adenocarcinoma.用于预测胰腺腺癌预后和免疫格局的PANoptosis相关长链非编码RNA特征
Biochem Biophys Rep. 2023 Dec 7;37:101600. doi: 10.1016/j.bbrep.2023.101600. eCollection 2024 Mar.
5
Development and validation of a novel DNA damage repair-related long non-coding RNA signature in predicting prognosis, immunity, and drug sensitivity in uterine corpus endometrial carcinoma.一种用于预测子宫内膜癌预后、免疫及药物敏感性的新型DNA损伤修复相关长链非编码RNA特征的开发与验证
Comput Struct Biotechnol J. 2023 Oct 14;21:4944-4959. doi: 10.1016/j.csbj.2023.10.025. eCollection 2023.
6
The DNA damage repair-related lncRNAs signature predicts the prognosis and immunotherapy response in gastric cancer.DNA 损伤修复相关长链非编码 RNA 标志物可预测胃癌的预后和免疫治疗反应。
Front Immunol. 2023 Jun 29;14:1117255. doi: 10.3389/fimmu.2023.1117255. eCollection 2023.
7
A novel DNA damage repair gene-related prognostic model for evaluating the prognosis and tumor microenvironment infiltration of esophageal squamous cell carcinoma.一个新型与 DNA 损伤修复基因相关的预后模型,用于评估食管鳞癌的预后和肿瘤微环境浸润。
BMC Med Genomics. 2023 Feb 20;16(1):27. doi: 10.1186/s12920-023-01459-1.
8
Identification of a Novel Gene Signature with DDR and EMT Difunctionalities for Predicting Prognosis, Immune Activity, and Drug Response in Breast Cancer.鉴定具有 DDR 和 EMT 双重功能的新型基因标志物,用于预测乳腺癌的预后、免疫活性和药物反应。
Int J Environ Res Public Health. 2023 Jan 10;20(2):1221. doi: 10.3390/ijerph20021221.
9
LINC00669 promotes lung adenocarcinoma growth by stimulating the Wnt/β-catenin signaling pathway.LINC00669 通过激活 Wnt/β-catenin 信号通路促进肺腺癌生长。
Cancer Med. 2023 Apr;12(7):9005-9023. doi: 10.1002/cam4.5604. Epub 2023 Jan 9.
肿瘤免疫环境分析确定了基于免疫基因集的非小细胞肺癌预后特征。
Ann Transl Med. 2022 Jan;10(1):15. doi: 10.21037/atm-21-6043.
4
Mitophagy-Related Gene Signature for Prediction Prognosis, Immune Scenery, Mutation, and Chemotherapy Response in Pancreatic Cancer.用于预测胰腺癌预后、免疫景观、突变及化疗反应的线粒体自噬相关基因特征
Front Cell Dev Biol. 2022 Feb 7;9:802528. doi: 10.3389/fcell.2021.802528. eCollection 2021.
5
Cancer Incidence, Mortality, Years of Life Lost, Years Lived With Disability, and Disability-Adjusted Life Years for 29 Cancer Groups From 2010 to 2019: A Systematic Analysis for the Global Burden of Disease Study 2019.2010 年至 2019 年 29 种癌症的发病率、死亡率、生命损失年数、失能生存年数和伤残调整生命年:2019 年全球疾病负担研究的系统分析。
JAMA Oncol. 2022 Mar 1;8(3):420-444. doi: 10.1001/jamaoncol.2021.6987.
6
A functional methylation signature to predict the prognosis of Chinese lung adenocarcinoma based on TCGA.基于 TCGA 的中国肺腺癌预后功能性甲基化特征。
Cancer Med. 2022 Jan;11(1):281-294. doi: 10.1002/cam4.4431. Epub 2021 Dec 2.
7
Potential Prognostic Biomarkers of NIMA (Never in Mitosis, Gene A)-Related Kinase (NEK) Family Members in Breast Cancer.乳腺癌中NIMA(有丝分裂中从未存在,基因A)相关激酶(NEK)家族成员的潜在预后生物标志物
J Pers Med. 2021 Oct 26;11(11):1089. doi: 10.3390/jpm11111089.
8
SERPINE2/PN-1 regulates the DNA damage response and radioresistance by activating ATM in lung cancer.丝氨酸蛋白酶抑制剂 2/胎盘型纤溶酶原激活物抑制物-1 通过激活肺癌中的 ATM 来调节 DNA 损伤反应和放射抵抗性。
Cancer Lett. 2022 Jan 1;524:268-283. doi: 10.1016/j.canlet.2021.10.001. Epub 2021 Oct 11.
9
Cell cycle control in cancer.癌症中的细胞周期调控。
Nat Rev Mol Cell Biol. 2022 Jan;23(1):74-88. doi: 10.1038/s41580-021-00404-3. Epub 2021 Sep 10.
10
Prognoses and genomic analyses of proteasome 26S subunit, ATPase (PSMC) family genes in clinical breast cancer.临床乳腺癌中蛋白酶体 26S 亚基、ATP 酶(PSMC)家族基因的预后和基因组分析。
Aging (Albany NY). 2021 Jul 30;13(14):17970. doi: 10.18632/aging.203345.