Department of Biological Sciences, College of Natural Sciences and Mathematics, The University of Toledo, Toledo, Ohio, USA.
Department of Biological Sciences, College of Natural Sciences and Mathematics, The University of Toledo, Toledo, Ohio, USA.
J Biol Chem. 2022 Aug;298(8):102263. doi: 10.1016/j.jbc.2022.102263. Epub 2022 Jul 14.
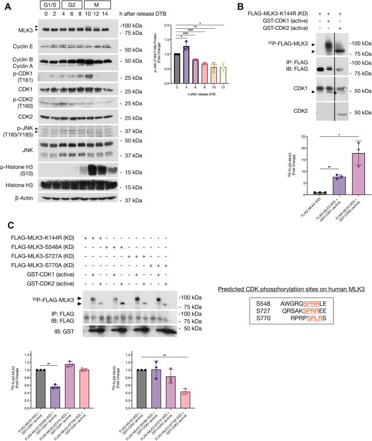
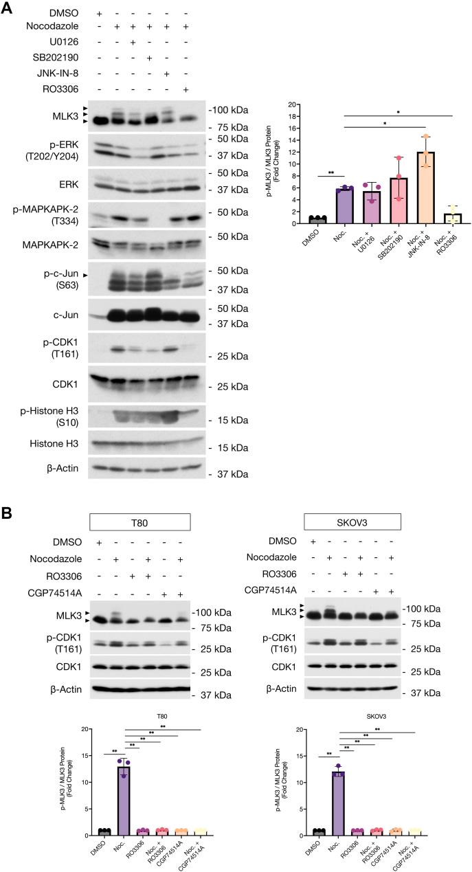
Mixed lineage kinase 3 (MLK3) is a serine/threonine mitogen-activated protein kinase kinase kinase that promotes the activation of multiple mitogen-activated protein kinase pathways and is required for invasion and proliferation of ovarian cancer cells. Inhibition of MLK activity causes G2/M arrest in HeLa cells; however, the regulation of MLK3 during ovarian cancer cell cycle progression is not known. Here, we found that MLK3 is phosphorylated in mitosis and that inhibition of cyclin-dependent kinase 1 (CDK1) prevented MLK3 phosphorylation. In addition, we observed that c-Jun N-terminal kinase, a downstream target of MLK3 and a direct target of MKK4 (SEK1), was activated in G2 phase when CDK2 activity is increased and then inactivated at the beginning of mitosis concurrent with the increase in CDK1 and MLK3 phosphorylation. Using in vitro kinase assays and phosphomutants, we determined that CDK1 phosphorylates MLK3 on Ser548 and decreases MLK3 activity during mitosis, whereas CDK2 phosphorylates MLK3 on Ser770 and increases MLK3 activity during G1/S and G2 phases. We also found that MLK3 inhibition causes a reduction in cell proliferation and a cell cycle arrest in ovarian cancer cells, suggesting that MLK3 is required for ovarian cancer cell cycle progression. Taken together, our results suggest that phosphorylation of MLK3 by CDK1 and CDK2 is important for the regulation of MLK3 and c-Jun N-terminal kinase activities during G1/S, G2, and M phases in ovarian cancer cell division.
混合谱系激酶 3(MLK3)是丝氨酸/苏氨酸丝裂原活化蛋白激酶激酶激酶,可促进多种丝裂原活化蛋白激酶途径的激活,并且是卵巢癌细胞侵袭和增殖所必需的。MLK 活性的抑制会导致 HeLa 细胞 G2/M 期停滞;然而,目前尚不清楚 MLK3 在卵巢癌细胞周期进展中的调节作用。在这里,我们发现 MLK3 在有丝分裂中被磷酸化,并且细胞周期蛋白依赖性激酶 1(CDK1)的抑制阻止了 MLK3 的磷酸化。此外,我们观察到 MLK3 的下游靶标 c-Jun N-末端激酶(一种直接的 MKK4(SEK1)靶标)在 CDK2 活性增加的 G2 期被激活,然后在有丝分裂开始时失活,同时伴随着 CDK1 和 MLK3 磷酸化的增加。通过体外激酶测定和磷酸突变体,我们确定 CDK1 在 Ser548 上磷酸化 MLK3,并在有丝分裂期间降低 MLK3 活性,而 CDK2 在 Ser770 上磷酸化 MLK3,并在 G1/S 和 G2 期增加 MLK3 活性。我们还发现 MLK3 抑制会导致卵巢癌细胞增殖减少和细胞周期停滞,表明 MLK3 是卵巢癌细胞周期进展所必需的。总之,我们的结果表明,CDK1 和 CDK2 对 MLK3 的磷酸化对于调节 MLK3 和 c-Jun N-末端激酶在卵巢癌细胞分裂的 G1/S、G2 和 M 期的活性很重要。