• 文献检索
  • 文档翻译
  • 深度研究
  • 学术资讯
  • Suppr Zotero 插件Zotero 插件
  • 邀请有礼
  • 套餐&价格
  • 历史记录
应用&插件
Suppr Zotero 插件Zotero 插件浏览器插件Mac 客户端Windows 客户端微信小程序
定价
高级版会员购买积分包购买API积分包
服务
文献检索文档翻译深度研究API 文档MCP 服务
关于我们
关于 Suppr公司介绍联系我们用户协议隐私条款
关注我们

Suppr 超能文献

核心技术专利:CN118964589B侵权必究
粤ICP备2023148730 号-1Suppr @ 2026

文献检索

告别复杂PubMed语法,用中文像聊天一样搜索,搜遍4000万医学文献。AI智能推荐,让科研检索更轻松。

立即免费搜索

文件翻译

保留排版,准确专业,支持PDF/Word/PPT等文件格式,支持 12+语言互译。

免费翻译文档

深度研究

AI帮你快速写综述,25分钟生成高质量综述,智能提取关键信息,辅助科研写作。

立即免费体验

炎症免疫细胞与调节性 T 细胞之间平衡的改变将抗核抗体阳性的有症状个体与无症状个体区分开来。

Altered Balance of Pro-Inflammatory Immune Cells to T Regulatory Cells Differentiates Symptomatic From Asymptomatic Individuals With Anti-Nuclear Antibodies.

机构信息

Department of Immunology, University of Toronto, Toronto, ON, Canada.

Schroeder Arthritis Institute, Krembil Research Institute, University Health Network, Toronto, ON, Canada.

出版信息

Front Immunol. 2022 Jun 30;13:886442. doi: 10.3389/fimmu.2022.886442. eCollection 2022.

DOI:10.3389/fimmu.2022.886442
PMID:35844549
原文链接:https://pmc.ncbi.nlm.nih.gov/articles/PMC9279569/
Abstract

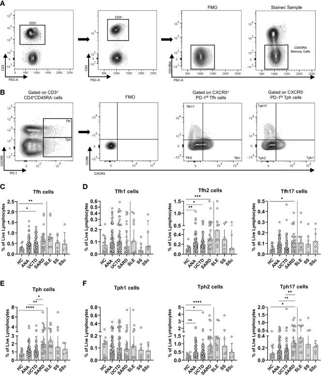
Systemic Autoimmune Rheumatic Diseases (SARDs) are characterized by the production of anti-nuclear antibodies (ANAs). ANAs are also seen in healthy individuals and can be detected years before disease onset in SARD. Both the immunological changes that promote development of clinical symptoms in SARD and those that prevent autoimmunity in asymptomatic ANA individuals (ANA NS) remain largely unexplored. To address this question, we used flow cytometry to examine peripheral blood immune populations in ANA individuals, with and without SARD, including 20 individuals who subsequently demonstrated symptom progression. Several immune populations were expanded in ANA individuals with and without SARD, as compared with ANA healthy controls, particularly follicular and peripheral T helper, and antibody-producing B cell subsets. In ANA NS individuals, there were significant increases in T regulatory subsets and TGF-ß1 that normalized in SARD patients, whereas in SARD patients there were increases in Th2 and Th17 helper cell levels as compared with ANA NS individuals, resulting in a shift in the balance between inflammatory and regulatory T cell subsets. Patients with SARD also had increases in the proportion of pro-inflammatory innate immune cell populations, such as CD14 myeloid dendritic cells, and intermediate and non-classical monocytes, as compared to ANA NS individuals. When comparing ANA individuals without SARD who progressed clinically over the subsequent 2 years with those who did not, we found that progressors had significantly increased T and B cell activation, as well as increased levels of LAG3 T regulatory cells and TGF-ß1. Collectively, our findings suggest that active immunoregulation prevents clinical autoimmunity in ANA NS and that this becomes impaired in patients who progress to SARD, resulting in an imbalance favoring inflammation.

摘要

系统性自身免疫性风湿病 (SARD) 的特征是产生抗核抗体 (ANA)。健康个体中也可见到 ANA,并且在 SARD 发病前数年即可检测到。在 SARD 中,促进临床症状发展的免疫变化和防止无症状 ANA 个体 (ANA NS) 发生自身免疫的免疫变化在很大程度上仍未得到探索。为了解决这个问题,我们使用流式细胞术检查了有和没有 SARD 的 ANA 个体的外周血免疫群体,包括 20 名随后表现出症状进展的个体。与 ANA 健康对照相比,ANA 个体和有 SARD 的个体中几种免疫群体都有扩张,特别是滤泡和外周辅助性 T 细胞以及产生抗体的 B 细胞亚群。在 ANA NS 个体中,T 调节亚群和 TGF-β1 显著增加,并在 SARD 患者中恢复正常,而与 ANA NS 个体相比,SARD 患者中的 Th2 和 Th17 辅助细胞水平增加,导致炎症和调节性 T 细胞亚群之间的平衡发生转变。与 ANA NS 个体相比,SARD 患者还增加了促炎先天免疫细胞群体的比例,如 CD14 髓样树突状细胞以及中间和非经典单核细胞。在比较随后 2 年内临床进展的无 SARD 的 ANA 个体与未进展的个体时,我们发现进展者的 T 和 B 细胞激活显著增加,以及 LAG3 T 调节细胞和 TGF-β1 水平增加。总的来说,我们的发现表明,活跃的免疫调节可防止 ANA NS 发生临床自身免疫,而在进展为 SARD 的患者中,这种调节会受损,导致炎症倾向的失衡。

https://cdn.ncbi.nlm.nih.gov/pmc/blobs/6d45/9279569/8cf51c423f37/fimmu-13-886442-g005.jpg
https://cdn.ncbi.nlm.nih.gov/pmc/blobs/6d45/9279569/d85480b10283/fimmu-13-886442-g001.jpg
https://cdn.ncbi.nlm.nih.gov/pmc/blobs/6d45/9279569/d8ef1ac498be/fimmu-13-886442-g002.jpg
https://cdn.ncbi.nlm.nih.gov/pmc/blobs/6d45/9279569/edb85b0e6cef/fimmu-13-886442-g003.jpg
https://cdn.ncbi.nlm.nih.gov/pmc/blobs/6d45/9279569/ea173ccaf667/fimmu-13-886442-g004.jpg
https://cdn.ncbi.nlm.nih.gov/pmc/blobs/6d45/9279569/8cf51c423f37/fimmu-13-886442-g005.jpg
https://cdn.ncbi.nlm.nih.gov/pmc/blobs/6d45/9279569/d85480b10283/fimmu-13-886442-g001.jpg
https://cdn.ncbi.nlm.nih.gov/pmc/blobs/6d45/9279569/d8ef1ac498be/fimmu-13-886442-g002.jpg
https://cdn.ncbi.nlm.nih.gov/pmc/blobs/6d45/9279569/edb85b0e6cef/fimmu-13-886442-g003.jpg
https://cdn.ncbi.nlm.nih.gov/pmc/blobs/6d45/9279569/ea173ccaf667/fimmu-13-886442-g004.jpg
https://cdn.ncbi.nlm.nih.gov/pmc/blobs/6d45/9279569/8cf51c423f37/fimmu-13-886442-g005.jpg

相似文献

1
Altered Balance of Pro-Inflammatory Immune Cells to T Regulatory Cells Differentiates Symptomatic From Asymptomatic Individuals With Anti-Nuclear Antibodies.炎症免疫细胞与调节性 T 细胞之间平衡的改变将抗核抗体阳性的有症状个体与无症状个体区分开来。
Front Immunol. 2022 Jun 30;13:886442. doi: 10.3389/fimmu.2022.886442. eCollection 2022.
2
The presence of anti-nuclear antibodies alone is associated with changes in B cell activation and T follicular helper cells similar to those in systemic autoimmune rheumatic disease.仅存在抗核抗体与 B 细胞激活和滤泡辅助 T 细胞的变化相关,类似于全身性自身免疫性风湿病中的变化。
Arthritis Res Ther. 2018 Nov 29;20(1):264. doi: 10.1186/s13075-018-1752-3.
3
Presence of an interferon signature in individuals who are anti-nuclear antibody positive lacking a systemic autoimmune rheumatic disease diagnosis.抗核抗体阳性但缺乏系统性自身免疫性风湿病诊断的个体中存在干扰素特征。
Arthritis Res Ther. 2017 Feb 28;19(1):41. doi: 10.1186/s13075-017-1243-y.
4
Interferon and interferon-induced cytokines as markers of impending clinical progression in ANA individuals without a systemic autoimmune rheumatic disease diagnosis.干扰素和干扰素诱导的细胞因子作为无系统性自身免疫性风湿病诊断的 ANA 个体即将发生临床进展的标志物。
Arthritis Res Ther. 2023 Feb 10;25(1):21. doi: 10.1186/s13075-023-02997-w.
5
Autoantibodies Against DFS70/LEDGF Exclusion Markers for Systemic Autoimmune Rheumatic Diseases (SARD).针对系统性自身免疫性风湿病(SARD)的DFS70/LEDGF排除标志物的自身抗体。
Clin Lab. 2016;62(4):499-517. doi: 10.7754/clin.lab.2015.150905.
6
Serological abnormalities that predict progression to systemic autoimmune rheumatic diseases in antinuclear antibody-positive individuals.抗核抗体阳性个体中预测向系统性自身免疫性风湿病进展的血清学异常。
Rheumatology (Oxford). 2022 Mar 2;61(3):1092-1105. doi: 10.1093/rheumatology/keab501.
7
Fatigue severity in anti-nuclear antibody-positive individuals does not correlate with pro-inflammatory cytokine levels or predict imminent progression to symptomatic disease.抗核抗体阳性个体的疲劳严重程度与促炎细胞因子水平无关,也不能预测即将进展为症状性疾病。
Arthritis Res Ther. 2019 Nov 4;21(1):223. doi: 10.1186/s13075-019-2013-9.
8
The antinuclear antibody dense fine speckled pattern and possible clinical associations: An indication of a proinflammatory microenvironment.抗核抗体密集细斑点模式及可能的临床关联:促炎微环境的表现。
J Immunol Methods. 2021 Jan;488:112904. doi: 10.1016/j.jim.2020.112904. Epub 2020 Oct 27.
9
Prevalence of systemic autoimmune rheumatic diseases and clinical significance of ANA profile: data from a tertiary hospital in Shanghai, China.中国上海某三级医院系统性自身免疫性风湿病的患病率及抗核抗体谱的临床意义
APMIS. 2016 Sep;124(9):805-11. doi: 10.1111/apm.12564. Epub 2016 Jun 22.
10
Clinical value of anti-DFS70 antibodies in a cohort of patients undergoing routine antinuclear antibodies testing.抗 DFS70 抗体在常规抗核抗体检测患者队列中的临床价值。
J Immunol Methods. 2020 May;480:112754. doi: 10.1016/j.jim.2020.112754. Epub 2020 Feb 11.

引用本文的文献

1
Evaluation of Progression From Preclinical to Systemic Autoimmune Rheumatic Disease: Novel Use of the European Alliance of Associations for Rheumatology/American College of Rheumatology Systemic Lupus Erythematosus Classification Criteria as an Outcome Measure.从临床前阶段进展至系统性自身免疫性风湿病的评估:欧洲风湿病协会联盟/美国风湿病学会系统性红斑狼疮分类标准作为一项结局指标的新应用
ACR Open Rheumatol. 2024 Dec;6(12):871-877. doi: 10.1002/acr2.11723. Epub 2024 Sep 30.
2
Advanced Autoantibody Testing in Systemic Sclerosis.系统性硬化症中的高级自身抗体检测
Diagnostics (Basel). 2023 Feb 23;13(5):851. doi: 10.3390/diagnostics13050851.

本文引用的文献

1
The Transcriptomic Profile of Monocytes from Patients With Sjögren's Syndrome Is Associated With Inflammatory Parameters and Is Mimicked by Circulating Mediators.干燥综合征患者单核细胞的转录组谱与炎症参数相关,并可被循环介质模拟。
Front Immunol. 2021 Aug 3;12:701656. doi: 10.3389/fimmu.2021.701656. eCollection 2021.
2
Serological abnormalities that predict progression to systemic autoimmune rheumatic diseases in antinuclear antibody-positive individuals.抗核抗体阳性个体中预测向系统性自身免疫性风湿病进展的血清学异常。
Rheumatology (Oxford). 2022 Mar 2;61(3):1092-1105. doi: 10.1093/rheumatology/keab501.
3
Flow cytometry evaluation of CD14/CD16 monocyte subpopulations in systemic sclerosis patients: a cross sectional controlled study.
流式细胞术评估系统性硬化症患者 CD14/CD16 单核细胞亚群:一项横断面对照研究。
Adv Rheumatol. 2021 May 22;61(1):27. doi: 10.1186/s42358-021-00182-8.
4
Association between T follicular helper cells and T peripheral helper cells with B-cell biomarkers and disease activity in primary Sjögren syndrome.原发性干燥综合征中滤泡辅助性T细胞和外周辅助性T细胞与B细胞生物标志物及疾病活动度之间的关联
RMD Open. 2021 Mar;7(1). doi: 10.1136/rmdopen-2020-001442.
5
Functionally impaired plasmacytoid dendritic cells and non-haematopoietic sources of type I interferon characterize human autoimmunity.功能受损的浆细胞样树突状细胞和 I 型干扰素的非造血来源是人类自身免疫的特征。
Nat Commun. 2020 Dec 1;11(1):6149. doi: 10.1038/s41467-020-19918-z.
6
Imbalance toward TFH 1 cells playing a role in aberrant B cell differentiation in systemic sclerosis.TFH1 细胞失衡在系统性硬化症中异常 B 细胞分化中起作用。
Rheumatology (Oxford). 2021 Mar 2;60(3):1553-1562. doi: 10.1093/rheumatology/keaa669.
7
The microbiome in autoimmune rheumatic disease.自身免疫性风湿病中的微生物组。
Best Pract Res Clin Rheumatol. 2020 Feb;34(1):101473. doi: 10.1016/j.berh.2019.101473. Epub 2020 Feb 7.
8
Fatigue severity in anti-nuclear antibody-positive individuals does not correlate with pro-inflammatory cytokine levels or predict imminent progression to symptomatic disease.抗核抗体阳性个体的疲劳严重程度与促炎细胞因子水平无关,也不能预测即将进展为症状性疾病。
Arthritis Res Ther. 2019 Nov 4;21(1):223. doi: 10.1186/s13075-019-2013-9.
9
GWAS for systemic sclerosis identifies multiple risk loci and highlights fibrotic and vasculopathy pathways.GWAS 研究系统性硬皮病发现多个风险位点,并强调纤维化和血管病变途径。
Nat Commun. 2019 Oct 31;10(1):4955. doi: 10.1038/s41467-019-12760-y.
10
PD-1hiCXCR5- T peripheral helper cells promote B cell responses in lupus via MAF and IL-21.PD-1hiCXCR5- T 外周辅助细胞通过 MAF 和 IL-21 促进狼疮中的 B 细胞反应。
JCI Insight. 2019 Oct 17;4(20):130062. doi: 10.1172/jci.insight.130062.