Suppr超能文献

曲克芦丁通过增强MAP4表达,经由PI3K/AKT途径减轻大鼠肾损伤。

Troxerutin alleviates kidney injury in rats via PI3K/AKT pathway by enhancing MAP4 expression.

作者信息

Guan Tongxu, Zheng Yingce, Jin Shengzi, Wang Shuang, Hu Mengxin, Liu Xingyao, Huang Siqi, Liu Yun

机构信息

College of Veterinary Medicine, Northeast Agricultural University, Harbin, P. R. China.

College of Life Science, Northeast Agricultural University, Harbin, P. R. China.

出版信息

Food Nutr Res. 2022 May 24;66. doi: 10.29219/fnr.v66.8469. eCollection 2022.

Abstract

BACKGROUND

Troxerutin is a flavonoid compound and possesses potential anti-cancer, antioxidant, and anti-inflammatory activities. Besides, cisplatin is one of the most widely used therapeutic agents, but the clinical uses of cisplatin are often associated with multiple side effects, among which nephrotoxicity is more common.

OBJECTIVE AND DESIGN

This study explored the protective effects of troxerutin (150 mg kg day for 14 days) against cisplatin-induced kidney injury and the potential mechanism using Wistar rats as an experimental mammalian model.

RESULTS

We discovered that troxerutin could significantly alleviate cisplatin-induced renal dysfunction, such as increased levels of blood urea nitrogen and creatinine ( < 0.01), as well as improved abnormal renal tissue microstructure and ultrastructure. Additionally, troxerutin significantly decreased malondialdehyde (MDA), hydrogen peroxide (HO), NO, inducible nitric oxide synthase (iNOS) levels ( 0.01), p-NF-κB p65/NF-κB p65, TNF-α, Pro-IL-1β, IL-6, B cell lymphoma-2 (Bcl-2)/Bcl-xl associated death promoter (Bad), Cytochrome C (Cyt C), Cleaved-caspase 9, Cleaved-caspase 3, and Cleaved-caspase 8 protein levels ( 0.01) in the kidney tissues of cisplatin-treated rats; and increased superoxide dismutase (SOD), catalase (CAT), glutathione (GSH), total antioxidant capacity (T-AOC) activities ( 0.01), IL-10, Bcl-2 protein levels ( 0.01).

CONCLUSION

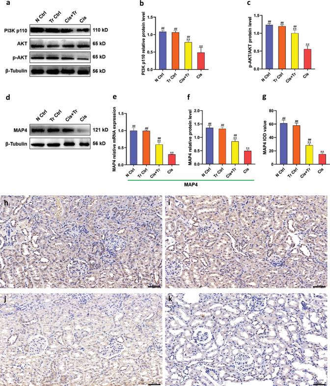
These results suggested that the underlying mechanism might be attributed to the regulation of Phosphoinositide 3 kinase/Protein kinase B (PI3K/AKT) pathway via enhancing MAP4 expression to attenuate cellular apoptosis, alleviating oxidative stress and inflammatory response.

摘要

背景

曲克芦丁是一种黄酮类化合物,具有潜在的抗癌、抗氧化和抗炎活性。此外,顺铂是最广泛使用的治疗药物之一,但顺铂的临床应用常伴有多种副作用,其中肾毒性较为常见。

目的与设计

本研究以Wistar大鼠作为实验哺乳动物模型,探讨曲克芦丁(150毫克/千克/天,共14天)对顺铂诱导的肾损伤的保护作用及其潜在机制。

结果

我们发现曲克芦丁可显著减轻顺铂诱导的肾功能障碍,如血尿素氮和肌酐水平升高(P<0.01),并改善肾脏组织微观结构和超微结构异常。此外,曲克芦丁显著降低了顺铂处理大鼠肾组织中丙二醛(MDA)、过氧化氢(H₂O₂)、一氧化氮(NO)、诱导型一氧化氮合酶(iNOS)水平(P<0.01),p-NF-κB p65/NF-κB p65、肿瘤坏死因子-α(TNF-α)、前白细胞介素-1β(Pro-IL-1β)、白细胞介素-6(IL-6)、B细胞淋巴瘤-2(Bcl-2)/Bcl-xl相关死亡促进因子(Bad)、细胞色素C(Cyt C)、裂解的半胱天冬酶-9、裂解的半胱天冬酶-3和裂解的半胱天冬酶-8蛋白水平(P<0.01);并提高了超氧化物歧化酶(SOD)、过氧化氢酶(CAT)、谷胱甘肽(GSH)、总抗氧化能力(T-AOC)活性(P<0.01),白细胞介素-10、Bcl-2蛋白水平(P<0.01)。

结论

这些结果表明,其潜在机制可能归因于通过增强微管相关蛋白4(MAP4)表达来调节磷脂酰肌醇3激酶/蛋白激酶B(PI3K/AKT)途径,以减轻细胞凋亡,缓解氧化应激和炎症反应。

https://cdn.ncbi.nlm.nih.gov/pmc/blobs/1a80/9252313/cc8a1befa7ef/FNR-66-8469-g001.jpg

文献AI研究员

20分钟写一篇综述,助力文献阅读效率提升50倍。

立即体验

用中文搜PubMed

大模型驱动的PubMed中文搜索引擎

马上搜索

文档翻译

学术文献翻译模型,支持多种主流文档格式。

立即体验