Suppr超能文献

安那莫林联合肌肉生长抑制素抑制剂治疗有益于小鼠癌症恶病质模型。

Combination therapy with anamorelin and a myostatin inhibitor is advantageous for cancer cachexia in a mouse model.

机构信息

Laboratory of Stem Cell Regulation, Tokyo University of Pharmacy and Life Sciences, Tokyo, Japan.

Department of Medicinal Chemistry, Tokyo University of Pharmacy and Life Sciences, Tokyo, Japan.

出版信息

Cancer Sci. 2022 Oct;113(10):3547-3557. doi: 10.1111/cas.15491. Epub 2022 Aug 6.

Abstract

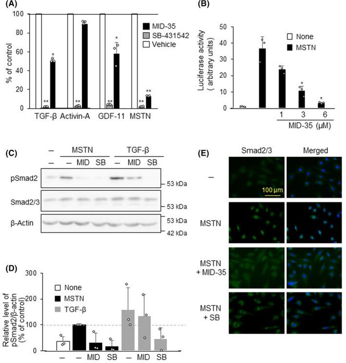
Cancer cachexia is a multifactorial disease that causes continuous skeletal muscle wasting. Thereby, it seems to be a key determinant of cancer-related death. Although anamorelin, a ghrelin receptor agonist, has been approved in Japan for the treatment of cachexia, few medical treatments for cancer cachexia are currently available. Myostatin (MSTN)/growth differentiation factor 8, which belongs to the transforming growth factor-β family, is a negative regulator of skeletal muscle mass, and inhibition of MSTN signaling is expected to be a therapeutic target for muscle-wasting diseases. Indeed, we have reported that peptide-2, an MSTN-inhibiting peptide from the MSTN prodomain, alleviates muscle wasting due to cancer cachexia. Herein, we evaluated the therapeutic benefit of myostatin inhibitory D-peptide-35 (MID-35), whose stability and activity were more improved than those of peptide-2 in cancer cachexia model mice. The biologic effects of MID-35 were better than those of peptide-2. Intramuscular administration of MID-35 effectively alleviated skeletal muscle atrophy in cachexia model mice, and the combination therapy of MID-35 with anamorelin increased food intake and maximized grip strength, resulting in longer survival. Our results suggest that this combination might be a novel therapeutic tool to suppress muscle wasting in cancer cachexia.

摘要

癌症恶病质是一种多因素疾病,会导致持续的骨骼肌消耗。因此,它似乎是癌症相关死亡的关键决定因素。虽然 ghrelin 受体激动剂 anamorelin 已在日本被批准用于治疗恶病质,但目前针对癌症恶病质的治疗方法很少。肌肉生长抑制素 (MSTN)/生长分化因子 8 属于转化生长因子-β家族,是骨骼肌质量的负调节剂,抑制 MSTN 信号有望成为肌肉消耗性疾病的治疗靶点。事实上,我们已经报道了 MSTN 抑制肽肽-2,它来自 MSTN 前肽,可缓解癌症恶病质引起的肌肉消耗。在此,我们评估了 MSTN 抑制 D-肽-35 (MID-35) 的治疗益处,其稳定性和活性比肽-2 在癌症恶病质模型小鼠中得到了更好的改善。MID-35 的生物学效应优于肽-2。肌肉内给予 MID-35 可有效缓解恶病质模型小鼠的骨骼肌萎缩,MID-35 与 anamorelin 的联合治疗可增加食物摄入并最大限度地提高握力,从而延长生存期。我们的结果表明,这种联合治疗可能是抑制癌症恶病质中肌肉消耗的一种新的治疗工具。

https://cdn.ncbi.nlm.nih.gov/pmc/blobs/7086/9530881/e05631f74a4a/CAS-113-3547-g006.jpg

文献检索

告别复杂PubMed语法,用中文像聊天一样搜索,搜遍4000万医学文献。AI智能推荐,让科研检索更轻松。

立即免费搜索

文件翻译

保留排版,准确专业,支持PDF/Word/PPT等文件格式,支持 12+语言互译。

免费翻译文档

深度研究

AI帮你快速写综述,25分钟生成高质量综述,智能提取关键信息,辅助科研写作。

立即免费体验