Henning-Knechtel Anja, Thirumalai D, Kirmizialtin Serdal
Chemistry Program, Math and Sciences, New York University Abu Dhabi, Abu Dhabi, UAE.
Department of Chemistry, University of Texas, Austin, TX 78712, USA.
Sci Adv. 2022 Jul 22;8(29):eabo1190. doi: 10.1126/sciadv.abo1190. Epub 2022 Jul 20.
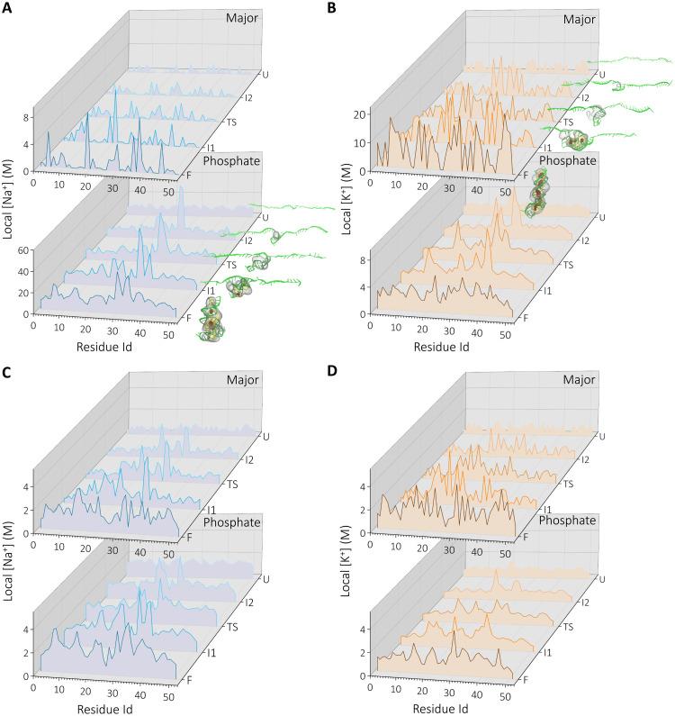
The stability of RNA increases as the charge density of the alkali metal cations increases. The molecular mechanism for this phenomenon remains elusive. To fill this gap, we performed all-atom molecular dynamics pulling simulations of HIV-1 trans-activation response RNA. We first established that the free energy landscape obtained in the simulations is in excellent agreement with the single-molecule optical tweezer experiments. The origin of the stronger stability in sodium compared to potassium is found to be due to the differences in the charge density-related binding modes. The smaller hydrated sodium ion preferentially binds to the highly charged phosphates that have high surface area. In contrast, the larger potassium ions interact with the major grooves. As a result, more cations condense around phosphate groups in the case of sodium ions, leading to the reduction of electrostatic repulsion. Because the proposed mechanism is generic, we predict that the same conclusions are valid for divalent alkaline earth metal cations.
随着碱金属阳离子电荷密度的增加,RNA的稳定性增强。这种现象的分子机制仍然难以捉摸。为了填补这一空白,我们对HIV-1反式激活应答RNA进行了全原子分子动力学拉伸模拟。我们首先确定,模拟中获得的自由能景观与单分子光镊实验结果高度吻合。发现钠比钾具有更强稳定性的原因在于与电荷密度相关的结合模式的差异。较小的水合钠离子优先与具有高表面积的高电荷磷酸盐结合。相比之下,较大的钾离子与大沟相互作用。结果,在钠离子的情况下,更多的阳离子在磷酸基团周围凝聚,导致静电排斥力降低。由于所提出的机制具有普遍性,我们预测相同的结论对二价碱土金属阳离子也成立。