Regenerative Medicine, Future Industries Institute, University of South Australia, Mawson Lakes, Adelaide SA 5095, Australia.
School of Biomedical Sciences, Faculty of Health, Queensland University of Technology, Brisbane QLD 4059, Australia.
Cells. 2022 Jul 13;11(14):2192. doi: 10.3390/cells11142192.
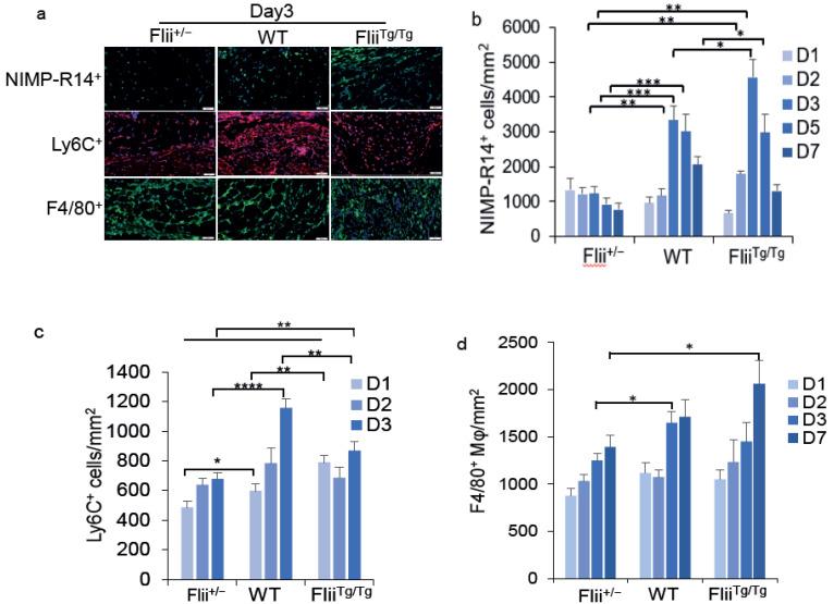
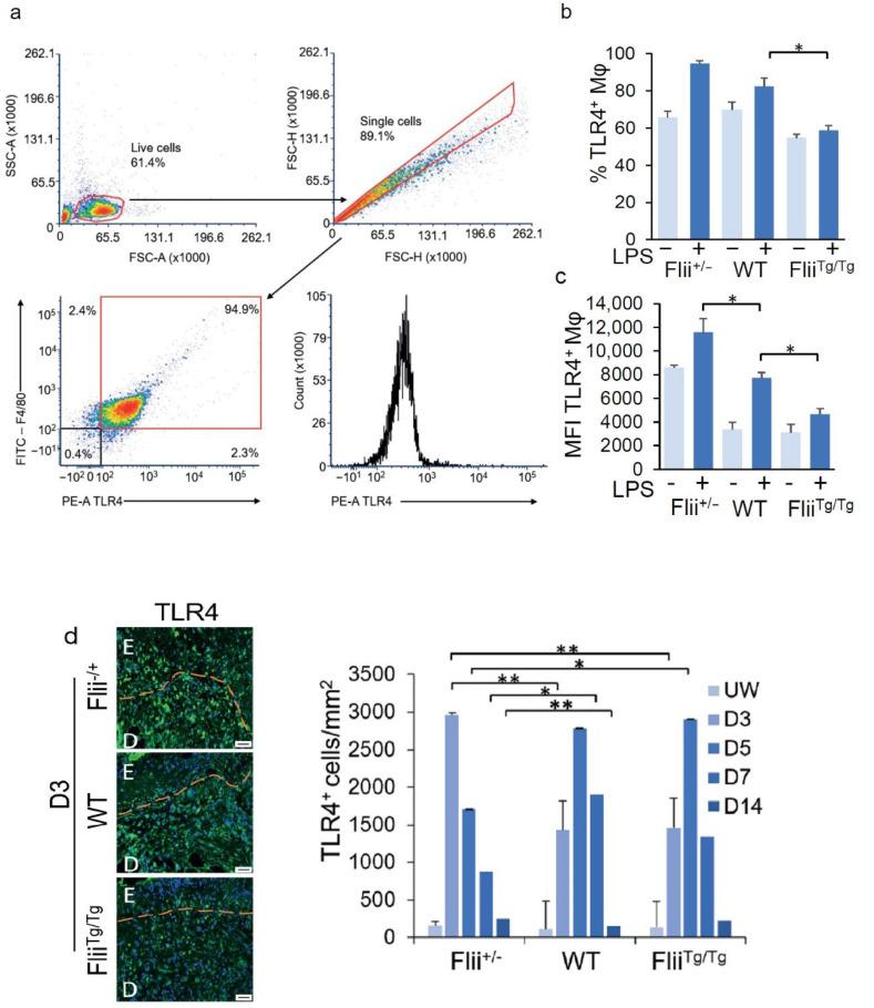
TLR4 plays a pivotal role in orchestrating inflammation and tissue repair. Its expression has finally been balanced to initiate the early, robust immune response necessary for efficient repair without excessively amplifying and prolonging inflammation, which impairs healing. Studies show Flightless I (Flii) is an immunomodulator that negatively regulates macrophage TLR4 signalling. Using macrophages from Flii, WT, and Flii mice, we have shown that elevated Flii reduces early TLR4 surface expression, delaying and reducing subsequent TNF secretions. In contrast, reduced Flii increases surface TLR4, leading to an earlier robust TNF peak. In Flii mice, TLR4 levels peak earlier during wound repair, and overall healing is accelerated. Fewer neutrophils, monocytes and macrophages are recruited to Flii wounds, leading to fewer TNF-positive macrophages, alongside an early peak and a robust shift to M2 anti-inflammatory, reparative Ym1 and IL-10 macrophages. Importantly, in diabetic mice, high Flii levels are found in plasma and unwounded skin, with further increases observed in their wounds, which have impaired healing. Lowering Flii in diabetic mice results in an earlier shift to M2 macrophages and improved healing. Overall, this suggests Flii regulation of TLR4 reduces early inflammation and decreases the M2 macrophage phenotype, leading to impaired healing.
TLR4 在协调炎症和组织修复方面发挥着关键作用。其表达最终得到平衡,以启动早期、强大的免疫反应,从而有效修复,而不会过度放大和延长炎症,从而损害愈合。研究表明,无翅蛋白 I(Flii)是一种免疫调节剂,可负调控巨噬细胞 TLR4 信号。使用 Flii、WT 和 Flii 小鼠的巨噬细胞,我们表明,升高的 Flii 减少了早期 TLR4 表面表达,延迟和减少了随后的 TNF 分泌。相比之下,降低的 Flii 增加了表面 TLR4,导致早期出现更强的 TNF 峰值。在 Flii 小鼠中,TLR4 水平在伤口修复过程中更早达到峰值,整体愈合速度加快。Flii 伤口招募的中性粒细胞、单核细胞和巨噬细胞较少,导致 TNF 阳性巨噬细胞较少,同时早期出现峰值,并迅速向抗炎、修复性 Ym1 和 IL-10 巨噬细胞转移。重要的是,在糖尿病小鼠中,血浆和未受伤皮肤中发现 Flii 水平升高,其伤口中进一步升高,导致愈合受损。在糖尿病小鼠中降低 Flii 水平可导致更早向 M2 巨噬细胞转移和改善愈合。总体而言,这表明 Flii 对 TLR4 的调节减少了早期炎症并减少了 M2 巨噬细胞表型,从而导致愈合受损。