Department of Innovative Technologies in Medicine & Dentistry, University "G. d'Annunzio" of Chieti-Pescara, 66100 Chieti, Italy.
Center for Advanced Studies and Technology (CAST), University "G. d'Annunzio" of Chieti-Pescara, 66100 Chieti, Italy.
Int J Mol Sci. 2022 Jul 11;23(14):7655. doi: 10.3390/ijms23147655.
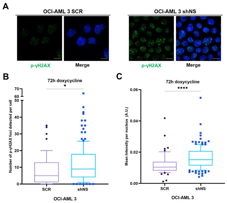
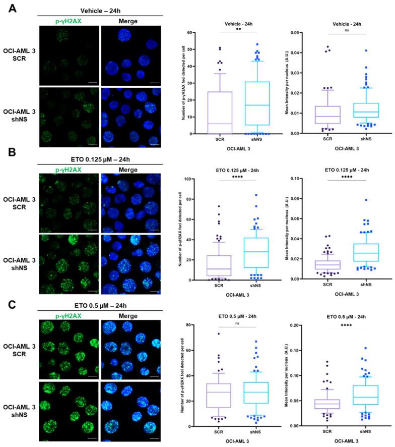
Nucleostemin (NS; a product of the gene) is a nucleolar-nucleoplasm shuttling GTPase whose levels are high in stem cells and rapidly decrease upon differentiation. NS levels are also high in several solid and hematological neoplasms, including acute myeloid leukaemia (AML). While a role in telomere maintenance, response to stress stimuli and favoring DNA repair has been proposed in solid cancers, little or no information is available as to the role of nucleostemin in AML. Here, we investigate this issue via a proteomics approach. We use as a model system the OCI-AML 3 cell line harboring a heterozygous mutation at the gene, which is the most frequent driver mutation in AML (approximately 30% of total AML cases). We show that NS is highly expressed in this cell line, and, contrary to what has previously been shown in other cancers, that its presence is dispensable for cell growth and viability. However, proteomics analysis of the OCI-AML 3 cell line before and after nucleostemin (NS) silencing showed several effects on different biological functions, as highlighted by ingenuity pathway analysis (IPA). In particular, we report an effect of down-regulating DNA repair through homologous recombination, and we confirmed a higher DNA damage rate in OCI-AML 3 cells when NS is depleted, which considerably increases upon stress induced by the topoisomerase II inhibitor etoposide. The data used are available via ProteomeXchange with the identifier PXD034012.
核干细胞蛋白 (NS; 基因的产物) 是一种核仁-核质穿梭 GTPase,其在干细胞中含量较高,在分化时迅速降低。NS 在几种实体瘤和血液系统肿瘤中含量也较高,包括急性髓系白血病 (AML)。虽然在实体瘤中已经提出了在端粒维持、应对应激刺激和有利于 DNA 修复中的作用,但关于 NS 在 AML 中的作用几乎没有或没有信息。在这里,我们通过蛋白质组学方法研究这个问题。我们使用 OCI-AML 3 细胞系作为模型系统,该细胞系携带 基因的杂合突变,这是 AML 中最常见的驱动突变 (大约占 AML 总病例的 30%)。我们表明,NS 在这个细胞系中高度表达,并且与以前在其他癌症中显示的相反,其存在对于细胞生长和活力是可有可无的。然而,对 OCI-AML 3 细胞系在沉默核干细胞蛋白 (NS) 前后的蛋白质组学分析显示,在不同的生物学功能上有几种影响,这一点被 IPA 分析所强调。特别是,我们报告了下调通过同源重组进行的 DNA 修复的作用,并且我们在 NS 耗尽时证实了 OCI-AML 3 细胞中更高的 DNA 损伤率,当用拓扑异构酶 II 抑制剂依托泊苷诱导应激时,该损伤率大大增加。所使用的数据可通过 ProteomeXchange 以标识符 PXD034012 获得。