Suppr超能文献

CD147 通过外泌体介导的信号促进横纹肌肉瘤的发生。

CD147 Promotes Tumorigenesis via Exosome-Mediated Signaling in Rhabdomyosarcoma.

机构信息

Department of Biology, Faculty of Science II, Lebanese University, Fanar P.O. Box 90656, Lebanon.

Laboratory of Cancer Biology and Molecular Immunology, Department of Chemistry and Biochemistry, Faculty of Science I, Lebanese University, Hadat 1003, Lebanon.

出版信息

Cells. 2022 Jul 22;11(15):2267. doi: 10.3390/cells11152267.

Abstract

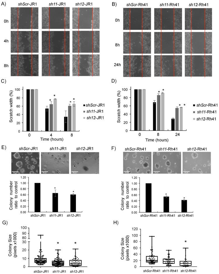
Rhabdomyosarcoma (RMS) is an aggressive childhood soft-tissue tumor, with propensity for local invasion and distant metastasis. Exosomes are secreted vesicles that mediate paracrine signaling by delivering functional proteins and miRNA to recipient cells. The transmembrane protein CD147, also known as Basigin or EMMPRIN, is enriched in various tumor cells, as well as in tumor-derived exosomes, and has been correlated with poor prognosis in several types of cancer, but has not been previously investigated in RMS. We investigated the effects of CD147 on RMS cell biology and paracrine signaling, specifically its contribution to invasion and metastatic phenotype. CD147 downregulation diminishes RMS cell invasion and inhibits anchorage-independent growth in vitro. While treatment of normal fibroblasts with RMS-derived exosomes results in a significant increase in proliferation, migration, and invasion, these effects are reversed when using exosomes from CD147-downregulated RMS cells. In human RMS tissue, CD147 was expressed exclusively in metastatic tumors. Altogether, our results demonstrate that CD147 contributes to RMS tumor cell aggressiveness, and is involved in modulating the microenvironment through RMS-secreted exosomes. Targeted inhibition of CD147 reduces its expression levels within the isolated exosomes and reduces the capacity of these exosomes to enhance cellular invasive properties.

摘要

横纹肌肉瘤 (RMS) 是一种侵袭性儿童软组织肿瘤,具有局部浸润和远处转移的倾向。外泌体是一种分泌囊泡,通过向受体细胞传递功能性蛋白质和 miRNA 来介导旁分泌信号。跨膜蛋白 CD147,也称为 Basigin 或 EMMPRIN,在各种肿瘤细胞以及肿瘤来源的外泌体中丰富存在,并与几种类型癌症的不良预后相关,但以前并未在 RMS 中进行过研究。我们研究了 CD147 对 RMS 细胞生物学和旁分泌信号的影响,特别是它对侵袭和转移表型的贡献。CD147 的下调可减少 RMS 细胞的侵袭,并抑制体外的锚定非依赖性生长。虽然用 RMS 衍生的外泌体处理正常成纤维细胞会导致增殖、迁移和侵袭的显著增加,但当使用来自 CD147 下调的 RMS 细胞的外泌体时,这些效应会被逆转。在人类 RMS 组织中,CD147 仅在转移性肿瘤中表达。总之,我们的结果表明 CD147 有助于 RMS 肿瘤细胞的侵袭性,并通过 RMS 分泌的外泌体参与调节微环境。靶向抑制 CD147 可降低分离的外泌体中的表达水平,并降低这些外泌体增强细胞侵袭特性的能力。

https://cdn.ncbi.nlm.nih.gov/pmc/blobs/4a88/9331498/c251c64e5093/cells-11-02267-g001.jpg

文献检索

告别复杂PubMed语法,用中文像聊天一样搜索,搜遍4000万医学文献。AI智能推荐,让科研检索更轻松。

立即免费搜索

文件翻译

保留排版,准确专业,支持PDF/Word/PPT等文件格式,支持 12+语言互译。

免费翻译文档

深度研究

AI帮你快速写综述,25分钟生成高质量综述,智能提取关键信息,辅助科研写作。

立即免费体验