Suppr超能文献

结核分枝杆菌的便携式测序及其在临床和流行病学中的应用。

Portable sequencing of Mycobacterium tuberculosis for clinical and epidemiological applications.

机构信息

Faculty of Infectious and Tropical Diseases, London School of Hygiene & Tropical Medicine, WC1E 7HT London, UK.

Faculty of Epidemiology and Population Health, London School of Hygiene & Tropical Medicine, WC1E 7HT London, UK.

出版信息

Brief Bioinform. 2022 Sep 20;23(5). doi: 10.1093/bib/bbac256.

Abstract

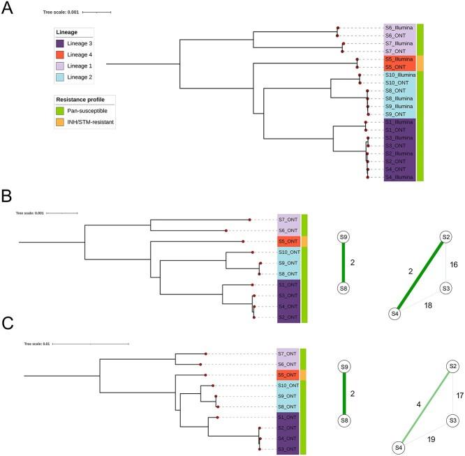
With >1 million associated deaths in 2020, human tuberculosis (TB) caused by the bacteria Mycobacterium tuberculosis remains one of the deadliest infectious diseases. A plethora of genomic tools and bioinformatics pipelines have become available in recent years to assist the whole genome sequencing of M. tuberculosis. The Oxford Nanopore Technologies (ONT) portable sequencer is a promising platform for cost-effective application in clinics, including personalizing treatment through detection of drug resistance-associated mutations, or in the field, to assist epidemiological and transmission investigations. In this study, we performed a comparison of 10 clinical isolates with DNA sequenced on both long-read ONT and (gold standard) short-read Illumina HiSeq platforms. Our analysis demonstrates the robustness of the ONT variant calling for single nucleotide polymorphisms, despite the high error rate. Moreover, because of improved coverage in repetitive regions where short sequencing reads fail to align accurately, ONT data analysis can incorporate additional regions of the genome usually excluded (e.g. pe/ppe genes). The resulting extra resolution can improve the characterization of transmission clusters and dynamics based on inferring closely related isolates. High concordance in variants in loci associated with drug resistance supports its use for the rapid detection of resistant mutations. Overall, ONT sequencing is a promising tool for TB genomic investigations, particularly to inform clinical and surveillance decision-making to reduce the disease burden.

摘要

2020 年,全球有超过 100 万人因结核病(TB)死亡,由结核分枝杆菌引起的人类结核病仍然是最致命的传染病之一。近年来,出现了大量基因组工具和生物信息学管道,以协助结核分枝杆菌的全基因组测序。牛津纳米孔技术(ONT)的便携式测序仪是一种很有前途的平台,可在临床中实现具有成本效益的应用,包括通过检测耐药相关突变来个性化治疗,或在现场协助流行病学和传播调查。在这项研究中,我们对 10 个临床分离株进行了比较,这些分离株的 DNA 分别在长读长 ONT 和(金标准)短读 Illumina HiSeq 平台上进行了测序。我们的分析表明,尽管错误率很高,但 ONT 变体调用对于单核苷酸多态性仍然具有稳健性。此外,由于在短测序读段无法准确对齐的重复区域中覆盖度得到改善,ONT 数据分析可以包含通常排除在外的基因组的其他区域(例如 pe/ppe 基因)。由此产生的额外分辨率可以提高基于推断密切相关的分离株的传播群集和动态的特征描述。与耐药相关的基因座中的变异高度一致支持其用于快速检测耐药突变。总体而言,ONT 测序是结核病基因组研究的一种很有前途的工具,特别是在提供信息以支持临床和监测决策方面,从而减少疾病负担。

https://cdn.ncbi.nlm.nih.gov/pmc/blobs/19d2/9487601/2ade0e629ce3/bbac256f1.jpg

文献检索

告别复杂PubMed语法,用中文像聊天一样搜索,搜遍4000万医学文献。AI智能推荐,让科研检索更轻松。

立即免费搜索

文件翻译

保留排版,准确专业,支持PDF/Word/PPT等文件格式,支持 12+语言互译。

免费翻译文档

深度研究

AI帮你快速写综述,25分钟生成高质量综述,智能提取关键信息,辅助科研写作。

立即免费体验