Suppr超能文献

miR-489 通过负反馈机制限制失控的雌激素信号传导,并调节乳腺癌对他莫昔芬的耐药性。

miR-489 Confines Uncontrolled Estrogen Signaling through a Negative Feedback Mechanism and Regulates Tamoxifen Resistance in Breast Cancer.

机构信息

Department of Biological Science, University of South Carolina, Columbia, SC 29208, USA.

Department of Drug Discovery and Biomedical Sciences, South Carolina College of Pharmacy, University of South Carolina, Columbia, SC 29208, USA.

出版信息

Int J Mol Sci. 2022 Jul 22;23(15):8086. doi: 10.3390/ijms23158086.

Abstract

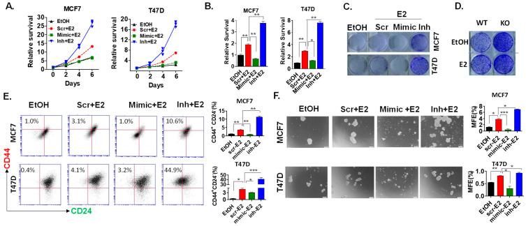
Approximately 75% of diagnosed breast cancer tumors are estrogen-receptor-positive tumors and are associated with a better prognosis due to response to hormonal therapies. However, around 40% of patients relapse after hormonal therapies. Genomic analysis of gene expression profiles in primary breast cancers and tamoxifen-resistant cell lines suggested the potential role of miR-489 in the regulation of estrogen signaling and development of tamoxifen resistance. Our in vitro analysis showed that loss of miR-489 expression promoted tamoxifen resistance, while overexpression of miR-489 in tamoxifen-resistant cells restored tamoxifen sensitivity. Mechanistically, we found that miR-489 is an estrogen-regulated miRNA that negatively regulates estrogen receptor signaling by using at least the following two mechanisms: (i) modulation of the ER phosphorylation status by inhibiting MAPK and AKT kinase activities; (ii) regulation of nuclear-to-cytosol translocation of estrogen receptor α (ERα) by decreasing p38 expression and consequently ER phosphorylation. In addition, miR-489 can break the positive feed-forward loop between the estrogen-Erα axis and p38 MAPK in breast cancer cells, which is necessary for its function as a transcription factor. Overall, our study unveiled the underlying molecular mechanism by which miR-489 regulates an estrogen signaling pathway through a negative feedback loop and uncovered its role in both the development of and overcoming of tamoxifen resistance in breast cancers.

摘要

大约 75%的已诊断乳腺癌肿瘤为雌激素受体阳性肿瘤,由于对激素治疗有反应,因此预后较好。然而,大约 40%的患者在激素治疗后复发。对原发性乳腺癌和他莫昔芬耐药细胞系的基因表达谱进行基因组分析表明,miR-489 可能在调节雌激素信号和他莫昔芬耐药的发生中起作用。我们的体外分析表明,miR-489 的表达缺失促进了他莫昔芬耐药,而在他莫昔芬耐药细胞中过表达 miR-489 则恢复了他莫昔芬敏感性。从机制上讲,我们发现 miR-489 是一种雌激素调控的 miRNA,通过至少以下两种机制负调控雌激素受体信号:(i)通过抑制 MAPK 和 AKT 激酶活性来调节 ER 磷酸化状态;(ii)通过降低 p38 表达从而降低 ER 磷酸化来调节雌激素受体α(ERα)的核质易位。此外,miR-489 可以打破乳腺癌细胞中雌激素-Erα 轴和 p38 MAPK 之间的正反馈环,这对于其作为转录因子的功能是必需的。总的来说,我们的研究揭示了 miR-489 通过负反馈环调节雌激素信号通路的潜在分子机制,并揭示了其在乳腺癌中发展和克服他莫昔芬耐药中的作用。

https://cdn.ncbi.nlm.nih.gov/pmc/blobs/1eba/9331933/87915ca57e31/ijms-23-08086-g001.jpg

文献检索

告别复杂PubMed语法,用中文像聊天一样搜索,搜遍4000万医学文献。AI智能推荐,让科研检索更轻松。

立即免费搜索

文件翻译

保留排版,准确专业,支持PDF/Word/PPT等文件格式,支持 12+语言互译。

免费翻译文档

深度研究

AI帮你快速写综述,25分钟生成高质量综述,智能提取关键信息,辅助科研写作。

立即免费体验