• 文献检索
  • 文档翻译
  • 深度研究
  • 学术资讯
  • Suppr Zotero 插件Zotero 插件
  • 邀请有礼
  • 套餐&价格
  • 历史记录
应用&插件
Suppr Zotero 插件Zotero 插件浏览器插件Mac 客户端Windows 客户端微信小程序
定价
高级版会员购买积分包购买API积分包
服务
文献检索文档翻译深度研究API 文档MCP 服务
关于我们
关于 Suppr公司介绍联系我们用户协议隐私条款
关注我们

Suppr 超能文献

核心技术专利:CN118964589B侵权必究
粤ICP备2023148730 号-1Suppr @ 2026

文献检索

告别复杂PubMed语法,用中文像聊天一样搜索,搜遍4000万医学文献。AI智能推荐,让科研检索更轻松。

立即免费搜索

文件翻译

保留排版,准确专业,支持PDF/Word/PPT等文件格式,支持 12+语言互译。

免费翻译文档

深度研究

AI帮你快速写综述,25分钟生成高质量综述,智能提取关键信息,辅助科研写作。

立即免费体验

N-乙酰半胱氨酸通过 ERK1/2 磷酸化防止槟榔碱抑制的 C2C12 成肌细胞分化。

N-acetyl cysteine prevents arecoline-inhibited C2C12 myoblast differentiation through ERK1/2 phosphorylation.

机构信息

Department of Biomedical Science and Environmental Biology, Kaohsiung Medical University, Kaohsiung, Taiwan.

Translational Research Center of Neuromuscular Diseases, Kaohsiung Medical University Hospital, Kaohsiung, Taiwan.

出版信息

PLoS One. 2022 Jul 28;17(7):e0272231. doi: 10.1371/journal.pone.0272231. eCollection 2022.

DOI:10.1371/journal.pone.0272231
PMID:35901044
原文链接:https://pmc.ncbi.nlm.nih.gov/articles/PMC9333315/
Abstract

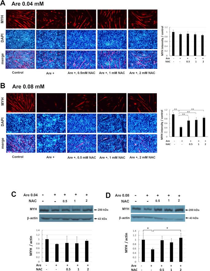
Arecoline is known to induce reactive oxygen species (ROS). Our previous studies showed that arecoline inhibited myogenic differentiation and acetylcholine receptor cluster formation of C2C12 myoblasts. N-acetyl-cysteine (NAC) is a known ROS scavenger. We hypothesize that NAC scavenges the excess ROS caused by arecoline. In this article we examined the effect of NAC on the inhibited myoblast differentiation by arecoline and related mechanisms. We found that NAC less than 2 mM is non-cytotoxic to C2C12 by viability analysis. We further demonstrated that NAC attenuated the decreased number of myotubes and nuclei in each myotube compared to arecoline treatment by H & E staining. We also showed that NAC prevented the decreased expression level of the myogenic markers, myogenin and MYH caused by arecoline, using immunocytochemistry and western blotting. Finally, we found that NAC restored the decreased expression level of p-ERK1/2 by arecoline. In conclusion, our results indicate that NAC attenuates the damage of the arecoline-inhibited C2C12 myoblast differentiation by the activation/phosphorylation of ERK. This is the first report to demonstrate that NAC has beneficial effects on skeletal muscle myogenesis through ERK1/2 upon arecoline treatment. Since defects of skeletal muscle associates with several diseases, NAC can be a potent drug candidate in diseases related to defects in skeletal muscle myogenesis.

摘要

槟榔碱已知可诱导活性氧(ROS)。我们之前的研究表明,槟榔碱抑制 C2C12 成肌细胞的肌生成分化和乙酰胆碱受体簇形成。N-乙酰半胱氨酸(NAC)是一种已知的 ROS 清除剂。我们假设 NAC 可以清除槟榔碱产生的过量 ROS。在本文中,我们研究了 NAC 对槟榔碱抑制的成肌细胞分化的影响及其相关机制。我们发现,通过细胞活力分析,NAC 小于 2mM 对 C2C12 无细胞毒性。我们进一步证明,与槟榔碱处理相比,NAC 可减少 H&E 染色中每个肌管中的肌管数量和细胞核数量减少。我们还表明,NAC 可通过免疫细胞化学和 Western blot 防止槟榔碱引起的肌生成标志物肌球蛋白和 MYH 的表达水平降低。最后,我们发现 NAC 恢复了槟榔碱引起的 p-ERK1/2 表达水平降低。总之,我们的结果表明,NAC 通过 ERK 的激活/磷酸化减轻了槟榔碱抑制的 C2C12 成肌细胞分化的损伤。这是首次报道表明 NAC 通过 ERK1/2 对槟榔碱处理后的骨骼肌生成具有有益作用。由于骨骼肌缺陷与多种疾病有关,NAC 可能是与骨骼肌生成缺陷相关疾病的有效药物候选物。

https://cdn.ncbi.nlm.nih.gov/pmc/blobs/90db/9333315/37ff29f71078/pone.0272231.g006.jpg
https://cdn.ncbi.nlm.nih.gov/pmc/blobs/90db/9333315/f7f88395c165/pone.0272231.g001.jpg
https://cdn.ncbi.nlm.nih.gov/pmc/blobs/90db/9333315/5f67af8c87bf/pone.0272231.g002.jpg
https://cdn.ncbi.nlm.nih.gov/pmc/blobs/90db/9333315/b07198ecb1bf/pone.0272231.g003.jpg
https://cdn.ncbi.nlm.nih.gov/pmc/blobs/90db/9333315/bf90d08e939f/pone.0272231.g004.jpg
https://cdn.ncbi.nlm.nih.gov/pmc/blobs/90db/9333315/c9b65b85d881/pone.0272231.g005.jpg
https://cdn.ncbi.nlm.nih.gov/pmc/blobs/90db/9333315/37ff29f71078/pone.0272231.g006.jpg
https://cdn.ncbi.nlm.nih.gov/pmc/blobs/90db/9333315/f7f88395c165/pone.0272231.g001.jpg
https://cdn.ncbi.nlm.nih.gov/pmc/blobs/90db/9333315/5f67af8c87bf/pone.0272231.g002.jpg
https://cdn.ncbi.nlm.nih.gov/pmc/blobs/90db/9333315/b07198ecb1bf/pone.0272231.g003.jpg
https://cdn.ncbi.nlm.nih.gov/pmc/blobs/90db/9333315/bf90d08e939f/pone.0272231.g004.jpg
https://cdn.ncbi.nlm.nih.gov/pmc/blobs/90db/9333315/c9b65b85d881/pone.0272231.g005.jpg
https://cdn.ncbi.nlm.nih.gov/pmc/blobs/90db/9333315/37ff29f71078/pone.0272231.g006.jpg

相似文献

1
N-acetyl cysteine prevents arecoline-inhibited C2C12 myoblast differentiation through ERK1/2 phosphorylation.N-乙酰半胱氨酸通过 ERK1/2 磷酸化防止槟榔碱抑制的 C2C12 成肌细胞分化。
PLoS One. 2022 Jul 28;17(7):e0272231. doi: 10.1371/journal.pone.0272231. eCollection 2022.
2
Arecoline inhibits myogenic differentiation of C2C12 myoblasts by reducing STAT3 phosphorylation.槟榔碱通过降低 STAT3 磷酸化抑制 C2C12 成肌细胞的成肌分化。
Food Chem Toxicol. 2012 Oct;50(10):3433-9. doi: 10.1016/j.fct.2012.07.032. Epub 2012 Jul 28.
3
Nilotinib impairs skeletal myogenesis by increasing myoblast proliferation.尼洛替尼通过增加成肌细胞增殖来损害骨骼肌生成。
Skelet Muscle. 2018 Feb 20;8(1):5. doi: 10.1186/s13395-018-0150-5.
4
Lactate induces C2C12 myoblasts differentiation by mediating ROS/p38 MAPK signalling pathway.乳酸通过介导 ROS/p38MAPK 信号通路诱导 C2C12 成肌细胞分化。
Tissue Cell. 2024 Apr;87:102324. doi: 10.1016/j.tice.2024.102324. Epub 2024 Feb 12.
5
Arecoline inhibits and destabilizes agrin-induced acetylcholine receptor cluster formation in C2C12 myotubes.槟榔碱抑制并破坏 C2C12 肌管中 agrin 诱导的乙酰胆碱受体簇形成。
Food Chem Toxicol. 2013 Oct;60:391-6. doi: 10.1016/j.fct.2013.07.079. Epub 2013 Aug 8.
6
Osteocalcin Induces Proliferation via Positive Activation of the PI3K/Akt, P38 MAPK Pathways and Promotes Differentiation Through Activation of the GPRC6A-ERK1/2 Pathway in C2C12 Myoblast Cells.骨钙素通过正向激活PI3K/Akt、P38 MAPK信号通路诱导C2C12成肌细胞增殖,并通过激活GPRC6A-ERK1/2信号通路促进其分化。
Cell Physiol Biochem. 2017;43(3):1100-1112. doi: 10.1159/000481752. Epub 2017 Oct 5.
7
Prostaglandin E2 promotes proliferation of skeletal muscle myoblasts via EP4 receptor activation.前列腺素E2通过激活EP4受体促进骨骼肌成肌细胞增殖。
Cell Cycle. 2015;14(10):1507-16. doi: 10.1080/15384101.2015.1026520.
8
Lactoferrin promotes murine C2C12 myoblast proliferation and differentiation and myotube hypertrophy.乳铁蛋白促进鼠 C2C12 成肌细胞增殖、分化和肌管肥大。
Mol Med Rep. 2018 Apr;17(4):5912-5920. doi: 10.3892/mmr.2018.8603. Epub 2018 Feb 13.
9
Estrogen-related receptor α regulates skeletal myocyte differentiation via modulation of the ERK MAP kinase pathway.雌激素相关受体 α 通过调节 ERK MAP 激酶通路来调节骨骼肌细胞分化。
Am J Physiol Cell Physiol. 2011 Sep;301(3):C630-45. doi: 10.1152/ajpcell.00033.2011. Epub 2011 May 11.
10
Change in Nox4 expression is accompanied by changes in myogenic marker expression in differentiating C2C12 myoblasts.Nox4 表达的变化伴随着分化中的 C2C12 成肌细胞中肌生成标志物表达的变化。
Pflugers Arch. 2013 Aug;465(8):1181-96. doi: 10.1007/s00424-013-1241-0. Epub 2013 Mar 16.

引用本文的文献

1
The Controversial Roles of Areca Nut: Medicine or Toxin?《槟榔的争议角色:是药还是毒?》
Int J Mol Sci. 2023 May 19;24(10):8996. doi: 10.3390/ijms24108996.

本文引用的文献

1
Dynamic mA mRNA Methylation Reveals the Role of METTL3/14-mA-MNK2-ERK Signaling Axis in Skeletal Muscle Differentiation and Regeneration.动态mA mRNA甲基化揭示METTL3/14-mA-MNK2-ERK信号轴在骨骼肌分化和再生中的作用。
Front Cell Dev Biol. 2021 Oct 1;9:744171. doi: 10.3389/fcell.2021.744171. eCollection 2021.
2
Betel Nut Arecoline Induces Different Phases of Growth Arrest between Normal and Cancerous Prostate Cells through the Reactive Oxygen Species Pathway.槟榔碱通过活性氧途径诱导正常和癌变前列腺细胞进入不同的生长阻滞期。
Int J Mol Sci. 2020 Dec 3;21(23):9219. doi: 10.3390/ijms21239219.
3
Carcinogenicity of acrolein, crotonaldehyde, and arecoline.
丙烯醛、巴豆醛和槟榔碱的致癌性。
Lancet Oncol. 2021 Jan;22(1):19-20. doi: 10.1016/S1470-2045(20)30727-0. Epub 2020 Nov 26.
4
Genetic toxicology and toxicokinetics of arecoline and related areca nut compounds: an updated review.胡椒堿和相关槟榔果化合物的遗传毒理学和毒代动力学:最新综述。
Arch Toxicol. 2021 Feb;95(2):375-393. doi: 10.1007/s00204-020-02926-9. Epub 2020 Oct 24.
5
N-Acetyl-L-Cysteine Reduces Fibrosis and Improves Muscle Function After Acute Compartment Syndrome Injury.N-乙酰-L-半胱氨酸可减轻急性骨筋膜室综合征损伤后的纤维化并改善肌肉功能。
Mil Med. 2020 Jan 7;185(Suppl 1):25-34. doi: 10.1093/milmed/usz232.
6
Skeletal muscle in health and disease.健康与疾病中的骨骼肌
Dis Model Mech. 2020 Feb 6;13(2):dmm042192. doi: 10.1242/dmm.042192.
7
Mechanisms regulating myoblast fusion: A multilevel interplay.调节成肌细胞融合的机制:多层次的相互作用。
Semin Cell Dev Biol. 2020 Aug;104:81-92. doi: 10.1016/j.semcdb.2020.02.004. Epub 2020 Feb 13.
8
Maintenance of the Undifferentiated State in Myogenic Progenitor Cells by TGFβ Signaling is Smad Independent and Requires MEK Activation.TGFβ 信号通过 MEK 的激活而非 Smad 依赖性途径维持成肌前体细胞的未分化状态。
Int J Mol Sci. 2020 Feb 5;21(3):1057. doi: 10.3390/ijms21031057.
9
N-acetyl cysteine attenuates oxidative stress and glutathione-dependent redox imbalance caused by high glucose/high palmitic acid treatment in pancreatic Rin-5F cells.N-乙酰半胱氨酸可减轻高糖/高棕榈酸处理诱导的胰腺 Rin-5F 细胞氧化应激及谷胱甘肽依赖的氧化还原失衡。
PLoS One. 2019 Dec 20;14(12):e0226696. doi: 10.1371/journal.pone.0226696. eCollection 2019.
10
Extracellular signal-regulated kinases 1 and 2 regulate neuromuscular junction and myofiber phenotypes in mammalian skeletal muscle.细胞外信号调节激酶1和2调节哺乳动物骨骼肌中的神经肌肉接头和肌纤维表型。
Neurosci Lett. 2020 Jan 10;715:134671. doi: 10.1016/j.neulet.2019.134671. Epub 2019 Dec 2.