Division of Pediatric Allergy/Immunology, University of South Florida at Johns Hopkins All Children's Hospital, St. Petersburg, FL, USA.
Department of Pediatrics, University of Szeged, Szeged, Hungary.
Nat Immunol. 2022 Aug;23(8):1256-1272. doi: 10.1038/s41590-022-01271-6. Epub 2022 Jul 28.
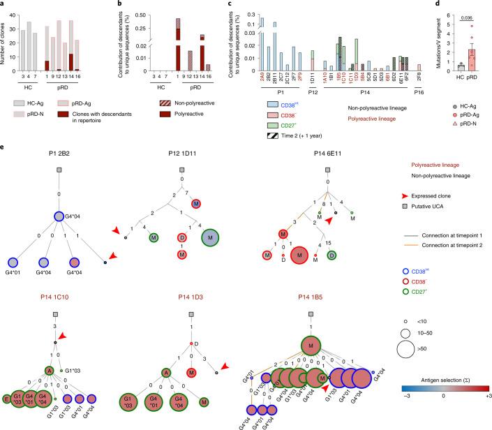
The recombination-activating genes (RAG) 1 and 2 are indispensable for diversifying the primary B cell receptor repertoire and pruning self-reactive clones via receptor editing in the bone marrow; however, the impact of RAG1/RAG2 on peripheral tolerance is unknown. Partial RAG deficiency (pRD) manifesting with late-onset immune dysregulation represents an 'experiment of nature' to explore this conundrum. By studying B cell development and subset-specific repertoires in pRD, we demonstrate that reduced RAG activity impinges on peripheral tolerance through the generation of a restricted primary B cell repertoire, persistent antigenic stimulation and an inflammatory milieu with elevated B cell-activating factor. This unique environment gradually provokes profound B cell dysregulation with widespread activation, remarkable extrafollicular maturation and persistence, expansion and somatic diversification of self-reactive clones. Through the model of pRD, we reveal a RAG-dependent 'domino effect' that impacts stringency of tolerance and B cell fate in the periphery.
重组激活基因(RAG)1 和 2 对于在骨髓中通过受体编辑多样化初级 B 细胞受体库和修剪自身反应性克隆是必不可少的;然而,RAG1/RAG2 对外周耐受的影响尚不清楚。部分 RAG 缺乏症(pRD)表现为迟发性免疫失调,代表了探索这一难题的“自然实验”。通过研究 pRD 中的 B 细胞发育和亚群特异性库,我们证明,降低的 RAG 活性通过产生受限的初级 B 细胞库、持续的抗原刺激以及具有升高的 B 细胞激活因子的炎症环境来影响外周耐受。这种独特的环境逐渐引发广泛激活、显著的滤泡外成熟和持续存在、自身反应性克隆的扩张和体细胞多样化的深刻 B 细胞失调。通过 pRD 模型,我们揭示了一种依赖于 RAG 的“多米诺骨牌效应”,该效应影响外周耐受的严格性和 B 细胞命运。