Suppr超能文献

人工合成小麦和现代春小麦的遗传多样性与选择印记

Genetic Diversity and Selection Signatures in Synthetic-Derived Wheats and Modern Spring Wheat.

作者信息

Ali Mohsin, Danting Shan, Wang Jiankang, Sadiq Hafsa, Rasheed Awais, He Zhonghu, Li Huihui

机构信息

Institute of Crop Sciences and CIMMYT China Office, Chinese Academy of Agricultural Sciences (CAAS), Beijing, China.

Nanfan Research Institute, Chinese Academy of Agricultural Sciences (CAAS), Sanya, China.

出版信息

Front Plant Sci. 2022 Jul 12;13:877496. doi: 10.3389/fpls.2022.877496. eCollection 2022.

Abstract

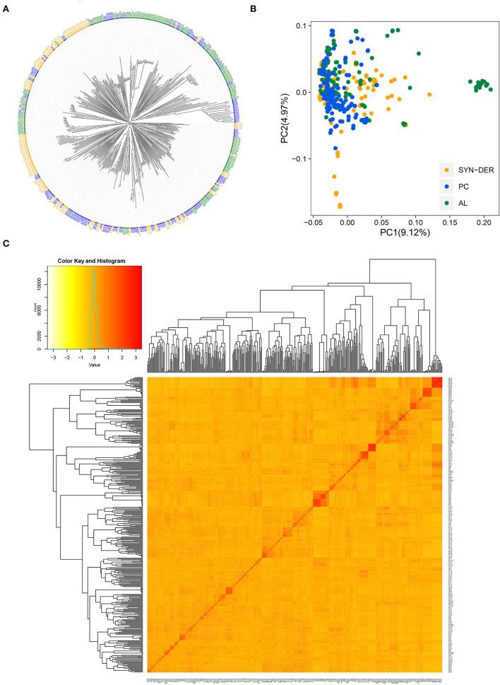
Synthetic hexaploid wheats and their derived advanced lines were subject to empirical selection in developing genetically superior cultivars. To investigate genetic diversity, patterns of nucleotide diversity, population structure, and selection signatures during wheat breeding, we tested 422 wheat accessions, including 145 synthetic-derived wheats, 128 spring wheat cultivars, and 149 advanced breeding lines from Pakistan. A total of 18,589 high-quality GBS-SNPs were identified that were distributed across the A (40%), B (49%), and D (11%) genomes. Values of population diversity parameters were estimated across chromosomes and genomes. Genome-wide average values of genetic diversity and polymorphic information content were estimated to be 0.30 and 0.25, respectively. Neighbor-joining (NJ) tree, principal component analysis (PCA), and kinship analyses revealed that synthetic-derived wheats and advanced breeding lines were genetically diverse. The 422 accessions were not separated into distinct groups by NJ analysis and confirmed using the PCA. This conclusion was validated with both relative kinship and Rogers' genetic distance analyses. EigenGWAS analysis revealed that 32 unique genome regions had undergone selection. We found that 50% of the selected regions were located in the B-genome, 29% in the D-genome, and 21% in the A-genome. Previously known functional genes or QTL were found within the selection regions associated with phenology-related traits such as vernalization, adaptability, disease resistance, and yield-related traits. The selection signatures identified in the present investigation will be useful for understanding the targets of modern wheat breeding in Pakistan.

摘要

在培育遗传上更优良的品种过程中,人工合成六倍体小麦及其衍生的高级品系接受了经验性选择。为了研究小麦育种过程中的遗传多样性、核苷酸多样性模式、群体结构和选择印记,我们测试了422份小麦种质,包括145份人工合成衍生小麦、128份春小麦品种和149份来自巴基斯坦的高级育种品系。共鉴定出18,589个高质量的简化基因组测序单核苷酸多态性(GBS-SNPs),它们分布在A(40%)、B(49%)和D(11%)基因组中。估算了各染色体和基因组的群体多样性参数值。全基因组遗传多样性和多态信息含量的平均值分别估计为0.30和0.25。邻接法(NJ)树、主成分分析(PCA)和亲缘关系分析表明,人工合成衍生小麦和高级育种品系在遗传上具有多样性。通过NJ分析,这422份种质没有被分成不同的组,PCA分析也证实了这一点。这一结论通过相对亲缘关系分析和罗杰斯遗传距离分析得到了验证。特征全基因组关联研究(EigenGWAS)分析表明,有32个独特的基因组区域经历了选择。我们发现,50%的选择区域位于B基因组,29%位于D基因组,21%位于A基因组。在与物候相关性状(如春化作用、适应性、抗病性和产量相关性状)相关的选择区域内发现了先前已知的功能基因或数量性状位点(QTL)。本研究中鉴定出的选择印记将有助于理解巴基斯坦现代小麦育种的目标。

https://cdn.ncbi.nlm.nih.gov/pmc/blobs/9d7b/9315363/720d0577be0f/fpls-13-877496-g0001.jpg

文献检索

告别复杂PubMed语法,用中文像聊天一样搜索,搜遍4000万医学文献。AI智能推荐,让科研检索更轻松。

立即免费搜索

文件翻译

保留排版,准确专业,支持PDF/Word/PPT等文件格式,支持 12+语言互译。

免费翻译文档

深度研究

AI帮你快速写综述,25分钟生成高质量综述,智能提取关键信息,辅助科研写作。

立即免费体验