Suppr超能文献

商用聚合氯化铝对燃煤供热厂废水同步脱硫脱硝的高效性能

High Performance of Commercial PAC on the Simultaneous Desulfurization and Denitrification of Wastewater From a Coal-Fired Heating Plant.

作者信息

Liu Jiancong, Wang Ying, Wang Yangyang, Wang Zhigang, Wang Xiaoshu, Kong Fanrong, Yan Zheng, Li Tong, Wang Lei

机构信息

School of Environment and Energy, Peking University Shenzhen Graduate School, Shenzhen, China.

School of Construction and Environmental Engineering, Shenzhen Polytechnic, Shenzhen, China.

出版信息

Front Chem. 2022 Jul 22;10:916368. doi: 10.3389/fchem.2022.916368. eCollection 2022.

Abstract

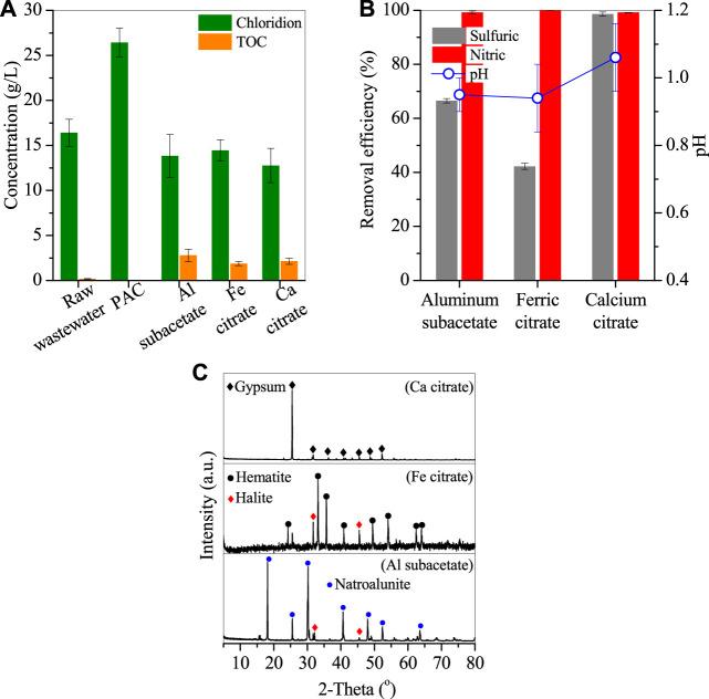
The flue gas desulfurization wastewater is highly saline and has too many refractory pollutants to be recycled during the desulfurization process of the coal-fired heating plant. Given that waste heat is abundant in coal-fired heating plants, a thermal treatment method was developed to simultaneously remove sulfates and nitrates from the wastewater, with the production of chemical-grade natroalunite and recycled water. The results showed that sulfates and nitrates were 50.3 and 10 g/L in the wastewater, respectively, and only 2.8% and 9.1% were removed after direct treatment at 270°C for 7 h; but these rates increased to 99.3% and 99.9%, respectively, with the addition of commercial poly aluminum chloride. Mass balance summarized that the treatment of 1 ton wastewater needed 0.1 ton PAC and produced 0.11 ton natroalunite and 0.92 ton recycle water. The removal of sulfates and nitrates was mainly done by the precipitation reaction of sulfates such as natroalunite and the redox reaction between nitrates and organics, respectively. Thermodynamic analysis demonstrated that the precipitate reaction occurred at 45°C and accelerated in the temperature range of 45-270°C, but became slow with the decrease of sulfate and Al concentrations in wastewater. Four other reagents were also used for wastewater treatment in comparison with PAC and showed the following order of performance: PAC > citrate calcium > limestone > subacetate aluminum > citrate ferric. This method provided a practical route to treat wastewater from flue gas desulfurization without generating secondary waste.

摘要

燃煤供热厂的烟气脱硫废水含盐量高,且含有过多难降解污染物,无法在脱硫过程中循环利用。鉴于燃煤供热厂余热丰富,开发了一种热处理方法,可同时去除废水中的硫酸盐和硝酸盐,生成化学级钠明矾石并回收利用水。结果表明,废水中硫酸盐和硝酸盐含量分别为50.3 g/L和10 g/L,在270℃直接处理7小时后,去除率仅分别为2.8%和9.1%;但添加市售聚合氯化铝后,去除率分别提高到99.3%和99.9%。质量平衡总结表明,处理1吨废水需要0.1吨聚合氯化铝,产生0.11吨钠明矾石和0.92吨回用水。硫酸盐和硝酸盐的去除主要分别通过钠明矾石等硫酸盐的沉淀反应以及硝酸盐与有机物之间的氧化还原反应实现。热力学分析表明,沉淀反应在45℃发生,在45 - 270℃范围内加速,但随着废水中硫酸盐和铝浓度的降低而变慢。与聚合氯化铝相比,还使用了其他四种试剂处理废水,性能顺序如下:聚合氯化铝>柠檬酸钙>石灰石>碱式醋酸铝>柠檬酸铁。该方法为烟气脱硫废水处理提供了一条实用途径,且不产生二次废物。

https://cdn.ncbi.nlm.nih.gov/pmc/blobs/c33e/9352928/e8c9f06118ed/fchem-10-916368-g010.jpg

文献AI研究员

20分钟写一篇综述,助力文献阅读效率提升50倍。

立即体验

用中文搜PubMed

大模型驱动的PubMed中文搜索引擎

马上搜索

文档翻译

学术文献翻译模型,支持多种主流文档格式。

立即体验