• 文献检索
  • 文档翻译
  • 深度研究
  • 学术资讯
  • Suppr Zotero 插件Zotero 插件
  • 邀请有礼
  • 套餐&价格
  • 历史记录
应用&插件
Suppr Zotero 插件Zotero 插件浏览器插件Mac 客户端Windows 客户端微信小程序
定价
高级版会员购买积分包购买API积分包
服务
文献检索文档翻译深度研究API 文档MCP 服务
关于我们
关于 Suppr公司介绍联系我们用户协议隐私条款
关注我们

Suppr 超能文献

核心技术专利:CN118964589B侵权必究
粤ICP备2023148730 号-1Suppr @ 2026

文献检索

告别复杂PubMed语法,用中文像聊天一样搜索,搜遍4000万医学文献。AI智能推荐,让科研检索更轻松。

立即免费搜索

文件翻译

保留排版,准确专业,支持PDF/Word/PPT等文件格式,支持 12+语言互译。

免费翻译文档

深度研究

AI帮你快速写综述,25分钟生成高质量综述,智能提取关键信息,辅助科研写作。

立即免费体验

腺肌病患者子宫内膜容受性降低与细胞内 IL-33 减少有关。

Decreased intracellular IL-33 impairs endometrial receptivity in women with adenomyosis.

机构信息

Reproductive Medical Center, Shanghai First Maternity and Infant Hospital, Tongji University School of Medicine, Shanghai, China.

Center for Clinical Research and Translational Medicine, Yangpu Hospital, Tongji University School of Medicine, Shanghai, China.

出版信息

Front Endocrinol (Lausanne). 2022 Jul 22;13:928024. doi: 10.3389/fendo.2022.928024. eCollection 2022.

DOI:10.3389/fendo.2022.928024
PMID:35937844
原文链接:https://pmc.ncbi.nlm.nih.gov/articles/PMC9353328/
Abstract

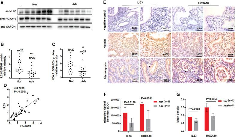
Adenomyosis is a common benign uterine lesion that is associated with female infertility, reduced clinical pregnancy rate and high miscarriage risk. While it has been known that the impaired endometrial receptivity is implicated in infertility in patients with adenomyosis, the underlying mechanism remains unclear. In the present study, we showed that intracellular protein level of IL-33 was downregulated in the endometrium of patients with adenomyosis, and IL-33 expression status was shown to be positively correlated with that of HOXA10, an endometrial receptivity marker. The subsequent analysis indicated IL-33 overexpression led to the increase of HOXA10 expression and enhancement of embryo implantation , which was accompanied with induction of STAT3 phosphorylation. Meanwhile, cryptotanshinone, a potent STAT3 inhibitor, was found to significantly suppress the increase of HOXA10 expression and embryo implantation caused by IL-33 overexpression , revealing the critical role of STAT3 activity. Consistently, the positive relationship between IL33 and HOXA10 expression in the endometrium was verified in the analysis of adenomyosis mouse model.

摘要

腺肌病是一种常见的良性子宫病变,与女性不孕、临床妊娠率降低和流产风险高有关。虽然已经知道,子宫内膜容受性受损与腺肌病患者的不孕有关,但潜在的机制仍不清楚。在本研究中,我们表明,腺肌病患者的子宫内膜中 IL-33 的细胞内蛋白水平下调,并且 IL-33 的表达状态与子宫内膜容受性标志物 HOXA10 的表达状态呈正相关。随后的分析表明,IL-33 的过表达导致 HOXA10 表达的增加和胚胎着床的增强,伴随着 STAT3 磷酸化的诱导。同时,隐丹参酮,一种有效的 STAT3 抑制剂,被发现可显著抑制由 IL-33 过表达引起的 HOXA10 表达增加和胚胎着床,揭示了 STAT3 活性的关键作用。一致地,在腺肌病小鼠模型的分析中验证了子宫内膜中 IL33 和 HOXA10 表达之间的正相关关系。

https://cdn.ncbi.nlm.nih.gov/pmc/blobs/0c75/9353328/e49e96b17b15/fendo-13-928024-g006.jpg
https://cdn.ncbi.nlm.nih.gov/pmc/blobs/0c75/9353328/0fa34f2951db/fendo-13-928024-g001.jpg
https://cdn.ncbi.nlm.nih.gov/pmc/blobs/0c75/9353328/e660d68605fc/fendo-13-928024-g002.jpg
https://cdn.ncbi.nlm.nih.gov/pmc/blobs/0c75/9353328/b3b88931e1cf/fendo-13-928024-g003.jpg
https://cdn.ncbi.nlm.nih.gov/pmc/blobs/0c75/9353328/8d087baf1474/fendo-13-928024-g004.jpg
https://cdn.ncbi.nlm.nih.gov/pmc/blobs/0c75/9353328/407574c89f32/fendo-13-928024-g005.jpg
https://cdn.ncbi.nlm.nih.gov/pmc/blobs/0c75/9353328/e49e96b17b15/fendo-13-928024-g006.jpg
https://cdn.ncbi.nlm.nih.gov/pmc/blobs/0c75/9353328/0fa34f2951db/fendo-13-928024-g001.jpg
https://cdn.ncbi.nlm.nih.gov/pmc/blobs/0c75/9353328/e660d68605fc/fendo-13-928024-g002.jpg
https://cdn.ncbi.nlm.nih.gov/pmc/blobs/0c75/9353328/b3b88931e1cf/fendo-13-928024-g003.jpg
https://cdn.ncbi.nlm.nih.gov/pmc/blobs/0c75/9353328/8d087baf1474/fendo-13-928024-g004.jpg
https://cdn.ncbi.nlm.nih.gov/pmc/blobs/0c75/9353328/407574c89f32/fendo-13-928024-g005.jpg
https://cdn.ncbi.nlm.nih.gov/pmc/blobs/0c75/9353328/e49e96b17b15/fendo-13-928024-g006.jpg

相似文献

1
Decreased intracellular IL-33 impairs endometrial receptivity in women with adenomyosis.腺肌病患者子宫内膜容受性降低与细胞内 IL-33 减少有关。
Front Endocrinol (Lausanne). 2022 Jul 22;13:928024. doi: 10.3389/fendo.2022.928024. eCollection 2022.
2
Decreased Endometrial IL-10 Impairs Endometrial Receptivity by Downregulating HOXA10 Expression in Women with Adenomyosis.腺肌病患者子宫内膜白细胞介素-10 减少通过下调 HOXA10 表达损害子宫内膜容受性。
Biomed Res Int. 2018 Dec 31;2018:2549789. doi: 10.1155/2018/2549789. eCollection 2018.
3
Melatonin improves pregnancy outcomes in adenomyosis mice by restoring endometrial receptivity via NF-κB/apoptosis signaling.褪黑素通过NF-κB/凋亡信号通路恢复子宫内膜容受性,从而改善子宫腺肌病小鼠的妊娠结局。
Ann Transl Med. 2022 Dec;10(24):1317. doi: 10.21037/atm-22-5493.
4
TGF-β1 Neutralization Improves Pregnancy Outcomes by Restoring Endometrial Receptivity in Mice with Adenomyosis.TGF-β1 中和作用通过恢复子宫内膜容受性改善子宫腺肌病小鼠的妊娠结局。
Reprod Sci. 2021 Mar;28(3):877-887. doi: 10.1007/s43032-020-00308-1. Epub 2020 Sep 9.
5
Uterine polyps, adenomyosis, leiomyomas, and endometrial receptivity.子宫息肉、子宫腺肌病、子宫肌瘤和子宫内膜容受性。
Fertil Steril. 2019 Apr;111(4):629-640. doi: 10.1016/j.fertnstert.2019.02.008.
6
Hypoxia and its possible relationship with endometrial receptivity in adenomyosis: a preliminary study.子宫腺肌病中的缺氧及其与子宫内膜容受性的可能关系:一项初步研究。
Reprod Biol Endocrinol. 2021 Jan 8;19(1):7. doi: 10.1186/s12958-020-00692-y.
7
Paradoxical role of phosphorylated STAT3 in normal fertility and the pathogenesis of adenomyosis and endometriosis†.磷酸化 STAT3 在正常生育力和子宫腺肌病及子宫内膜异位症发病机制中的矛盾作用†。
Biol Reprod. 2024 Jan 13;110(1):5-13. doi: 10.1093/biolre/ioad148.
8
Transcriptome analysis of adenomyosis eutopic endometrium reveals molecular mechanisms involved in adenomyosis-related implantation failure and pregnancy disorders.子宫内膜异位症在位内膜转录组分析揭示了与子宫内膜异位症相关着床失败和妊娠障碍相关的分子机制。
Reprod Biol Endocrinol. 2024 Jan 9;22(1):10. doi: 10.1186/s12958-023-01182-7.
9
GnRH agonist improves pregnancy outcome in mice with induced adenomyosis by restoring endometrial receptivity.促性腺激素释放激素激动剂通过恢复子宫内膜容受性改善诱导性子宫腺肌病小鼠的妊娠结局。
Drug Des Devel Ther. 2018 Jun 7;12:1621-1631. doi: 10.2147/DDDT.S162541. eCollection 2018.
10
The Current Understanding of Molecular Mechanisms in Adenomyosis-Associated Infertility and the Treatment Strategy for Assisted Reproductive Technology.腺肌病相关不孕的分子机制认识现状及辅助生殖技术的治疗策略。
Int J Mol Sci. 2024 Aug 16;25(16):8937. doi: 10.3390/ijms25168937.

引用本文的文献

1
Molecular mechanism of aberrant decidualization in adenomyosis leading to reduced endometrial receptivity.子宫腺肌病中蜕膜化异常导致子宫内膜容受性降低的分子机制。
Front Endocrinol (Lausanne). 2025 Jan 16;15:1435177. doi: 10.3389/fendo.2024.1435177. eCollection 2024.
2
Decreased expression of LEF1 caused defective decidualization by inhibiting IL-11 expression in patients with adenomyosis.LEF1表达降低通过抑制子宫腺肌病患者的IL-11表达导致蜕膜化缺陷。
Mol Med. 2025 Jan 10;31(1):10. doi: 10.1186/s10020-024-01054-9.
3
Research Advances in Adenomyosis-Related Signaling Pathways and Promising Targets.

本文引用的文献

1
HOXA10 improves endometrial receptivity by upregulating E-cadherin†.HOXA10 通过上调 E-钙黏蛋白改善子宫内膜容受性†。
Biol Reprod. 2022 May 17;106(5):992-999. doi: 10.1093/biolre/ioac007.
2
A decrease in IL-33 regulates matrix degradation and apoptosis in intervertebral disc degeneration via HIF-1alpha.白细胞介素-33的减少通过缺氧诱导因子-1α调节椎间盘退变中的基质降解和细胞凋亡。
Am J Transl Res. 2021 Nov 15;13(11):12724-12733. eCollection 2021.
3
Scribble downregulation in adenomyosis compromises endometrial stromal decidualization by decreasing FOXO1 expression.
腺肌病相关信号通路及潜在靶点的研究进展。
Biomolecules. 2024 Nov 4;14(11):1402. doi: 10.3390/biom14111402.
scribble 下调在子宫腺肌病中通过降低 FOXO1 表达来损害子宫内膜基质蜕膜化。
Hum Reprod. 2021 Dec 27;37(1):93-108. doi: 10.1093/humrep/deab234.
4
Nuclear IL-33 Plays an Important Role in IL-31‒Mediated Downregulation of FLG, Keratin 1, and Keratin 10 by Regulating Signal Transducer and Activator of Transcription 3 Activation in Human Keratinocytes.核白细胞介素-33通过调节人角质形成细胞中信号转导子和转录激活子3的激活,在白细胞介素-31介导的丝聚蛋白、角蛋白1和角蛋白10的下调中起重要作用。
J Invest Dermatol. 2022 Jan;142(1):136-144.e3. doi: 10.1016/j.jid.2021.05.033. Epub 2021 Jul 20.
5
Interleukin-33 promotes invasiveness of human ovarian endometriotic stromal cells through the ST2/MAPK/MMP-9 pathway activated by 17β-estradiol.白细胞介素-33 通过 17β-雌二醇激活的 ST2/MAPK/MMP-9 通路促进人卵巢子宫内膜异位症基质细胞的侵袭性。
Taiwan J Obstet Gynecol. 2021 Jul;60(4):658-664. doi: 10.1016/j.tjog.2021.05.013.
6
Pregnancy outcomes of infertile women with ultrasound-diagnosed adenomyosis for in vitro fertilization and frozen-thawed embryo transfer.超声诊断的腺肌病不孕患者行体外受精-冻融胚胎移植的妊娠结局。
Arch Gynecol Obstet. 2021 Oct;304(4):1089-1096. doi: 10.1007/s00404-021-06011-z. Epub 2021 Apr 15.
7
Adenomyosis and infertility: the role of the junctional zone.子宫腺肌病与不孕:交界带的作用。
Gynecol Endocrinol. 2021 Jul;37(7):577-583. doi: 10.1080/09513590.2021.1878131. Epub 2021 Feb 15.
8
Adenomyosis and Infertility-Review of Medical and Surgical Approaches.子宫腺肌病与不孕:医学与手术治疗方法的综述。
Int J Environ Res Public Health. 2021 Jan 30;18(3):1235. doi: 10.3390/ijerph18031235.
9
Epidemiology of Adenomyosis.子宫腺肌病的流行病学。
Semin Reprod Med. 2020 May;38(2-03):89-107. doi: 10.1055/s-0040-1718920. Epub 2020 Oct 26.
10
Immunological changes associated with adenomyosis: a systematic review.与子宫腺肌病相关的免疫学变化:系统评价。
Hum Reprod Update. 2021 Jan 4;27(1):108-129. doi: 10.1093/humupd/dmaa038.