Department of Inflammation and Immunity, Lerner Research Institute, Cleveland Clinic, Cleveland, Ohio, USA.
Department of Ophthalmic Research, Cole Eye Institute, Cleveland Clinic, Cleveland, Ohio, USA.
JCI Insight. 2022 Sep 22;7(18):e157038. doi: 10.1172/jci.insight.157038.
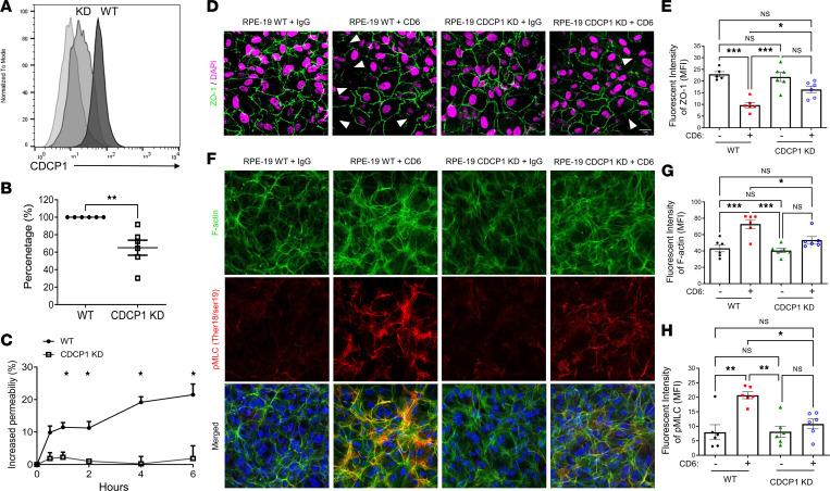
Cub domain-containing protein 1 (CDCP1) is a protein that is highly expressed on the surface of many cancer cells. However, its distribution in normal tissues and its potential roles in nontumor cells are poorly understood. We found that CDCP1 is present on both human and mouse retinal pigment epithelial (RPE) cells. CDCP1-KO mice developed attenuated retinal inflammation in a passive model of autoimmune uveitis, with disrupted tight junctions and infiltrating T cells detected in RPE flat mounts from WT but not CDCP1-KO mice during EAU development. Mechanistically, we discovered that CDCP1 on RPE cells was upregulated by IFN-γ in vitro and after EAU induction in vivo. CD6 stimulation induced increased RPE barrier permeability of WT but not CDCP1-knockdown (CDCP1-KD) RPE cells, and activated T cells migrated through WT RPE monolayers more efficiently than the CDCP1-KD RPE monolayers. In addition, CD6 stimulation of WT but not the CDCP1-KD RPE cells induced massive stress fiber formation and focal adhesion disruption to reduce cell barrier tight junctions. These data suggest that CDCP1 on RPE cells interacts with CD6 on T cells to induce RPE cytoskeleton remodeling and focal adhesion disruption, which open up the tight junctions to facilitate T cell infiltration for the development of uveitis.
Cub 域包含蛋白 1(CDCP1)是一种在许多癌细胞表面高度表达的蛋白质。然而,其在正常组织中的分布及其在非肿瘤细胞中的潜在作用尚不清楚。我们发现 CDCP1 存在于人和小鼠的视网膜色素上皮(RPE)细胞上。CDCP1-KO 小鼠在自身免疫性葡萄膜炎的被动模型中表现出较弱的视网膜炎症,在 EAU 发展过程中,WT 小鼠而非 CDCP1-KO 小鼠的 RPE 平片上检测到紧密连接破坏和浸润 T 细胞。在机制上,我们发现体外 IFN-γ和体内 EAU 诱导后 RPE 细胞上调 CDCP1。CD6 刺激诱导 WT 但不是 CDCP1 敲低(CDCP1-KD)RPE 细胞的 RPE 屏障通透性增加,激活的 T 细胞比 CDCP1-KD RPE 单层更有效地穿过 WT RPE 单层迁移。此外,WT 但不是 CDCP1-KD RPE 细胞的 CD6 刺激诱导大量应力纤维形成和焦点粘连破坏,以减少细胞屏障紧密连接。这些数据表明,RPE 细胞上的 CDCP1 与 T 细胞上的 CD6 相互作用,诱导 RPE 细胞骨架重塑和焦点粘连破坏,从而打开紧密连接,促进 T 细胞浸润,引发葡萄膜炎。