Wang Zhiwen, Zhu Xi, Zhai Hongyun, Wang Yanghai, Hao Gangyue
Department of Urology, Beijing Friendship Hospital, Capital Medical University, Beijing, China.
Front Genet. 2022 Jul 25;13:922712. doi: 10.3389/fgene.2022.922712. eCollection 2022.
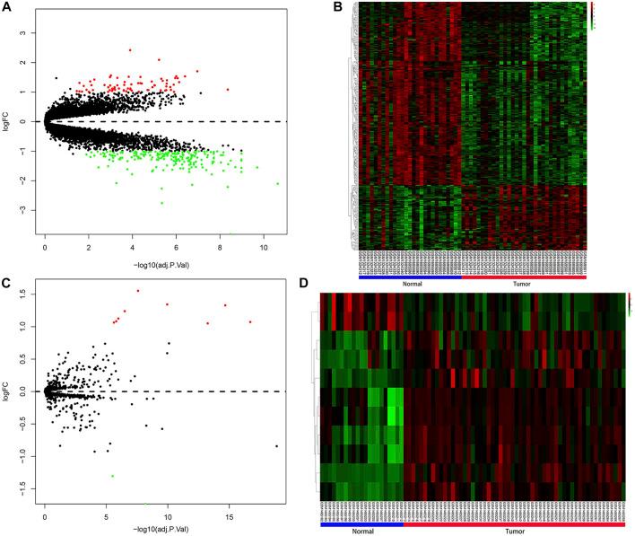
Prostate cancer is one of the most common malignancies among men worldwide currently. However, specific mechanisms of prostate cancer were still not fully understood due to lack of integrated molecular analyses. We performed this study to establish an mRNA-single nucleotide polymorphism (SNP)-microRNA (miRNA) interaction network by comprehensive bioinformatics analysis, and search for novel biomarkers for prostate cancer. mRNA, miRNA, and SNP data were acquired from Gene Expression Omnibus (GEO) database. Differential expression analysis was performed to identify differentially expressed genes (DEGs) and miRNAs (DEMs). Gene Ontology (GO), Kyoto Encyclopedia of Genes and Genomes (KEGG) pathway analyses, protein-protein interaction (PPI) analysis and expression quantitative trait loci (eQTL) analysis of DEGs were conducted. SNPs related to DEMs (miRSNPs) were downloaded from the open-source website MirSNP and PolymiRTS 3.0. TargetScan and miRDB databases were used for the target mRNA prediction of miRNA. The mRNA-SNP-miRNA interaction network was then constructed and visualized by Cytoscape 3.9.0. Selected key biomarkers were further validated using the Cancer Genome Atlas (TCGA) database. A nomogram model was constructed to predict the risk of prostate cancer. In our study, 266 DEGs and 11 DEMs were identified. KEGG pathway analysis showed that DEGs were strikingly enriched in focal adhesion and PI3K-Akt signaling pathway. A total of 60 mRNA-SNP-miRNAs trios were identified to establish the mRNA-SNP-miRNA interaction network. Seven mRNAs in mRNA-SNP-miRNA network were consistent with the predicted target mRNAs of miRNA. These results were largely validated by the TCGA database analysis. A nomogram was constructed that contained four variables (, hsa-miR-21, hsa-miR-30b and prostate-specific antigen (PSA) value) for predicting the risk of prostate cancer. Our study established the mRNA-SNP-miRNA interaction network in prostate cancer. The interaction network showed that hsa-miR-21, hsa-miR-30b, and may be utilized as new biomarkers for prostate cancer.
前列腺癌是目前全球男性中最常见的恶性肿瘤之一。然而,由于缺乏综合分子分析,前列腺癌的具体机制仍未完全明确。我们开展本研究,通过全面的生物信息学分析建立信使核糖核酸(mRNA)-单核苷酸多态性(SNP)-微小核糖核酸(miRNA)相互作用网络,并寻找前列腺癌的新型生物标志物。mRNA、miRNA和SNP数据从基因表达综合数据库(GEO)获取。进行差异表达分析以鉴定差异表达基因(DEG)和差异表达miRNA(DEM)。对DEG进行基因本体论(GO)、京都基因与基因组百科全书(KEGG)通路分析、蛋白质-蛋白质相互作用(PPI)分析以及表达数量性状位点(eQTL)分析。与DEM相关的SNP(miRSNP)从开源网站MirSNP和PolymiRTS 版本3.0下载。TargetScan和miRDB数据库用于miRNA的靶mRNA预测。然后使用Cytoscape 3.9.0构建并可视化mRNA-SNP-miRNA相互作用网络。使用癌症基因组图谱(TCGA)数据库进一步验证选定的关键生物标志物。构建列线图模型以预测前列腺癌风险。在我们的研究中,鉴定出266个DEG和11个DEM。KEGG通路分析表明,DEG在粘着斑和PI3K-Akt信号通路中显著富集。共鉴定出60个mRNA-SNP-miRNA三联体以建立mRNA-SNP-miRNA相互作用网络。mRNA-SNP-miRNA网络中的7个mRNA与miRNA预测的靶mRNA一致。这些结果在很大程度上通过TCGA数据库分析得到验证。构建了一个包含四个变量(,hsa-miR-21、hsa-miR-30b和前列腺特异性抗原(PSA)值)的列线图用于预测前列腺癌风险。我们的研究建立了前列腺癌中的mRNA-SNP-miRNA相互作用网络。该相互作用网络表明,hsa-miR-21、hsa-miR-30b和 可能用作前列腺癌的新生物标志物。