Suppr超能文献

解析旋光异构对细胞内化的关键作用。

Unraveling the Pivotal Role of Atropisomerism for Cellular Internalization.

机构信息

CQC, Coimbra Chemistry Center, University of Coimbra, Rua Larga, Coimbra 3004-535, Portugal.

Medicinal Chemistry, Trinity Translational Medicine Institute, Trinity Centre for Health Sciences, St. James's Hospital, Trinity College Dublin, The University of Dublin, Dublin 8, Ireland.

出版信息

J Am Chem Soc. 2022 Aug 24;144(33):15252-15265. doi: 10.1021/jacs.2c05844. Epub 2022 Aug 12.

Abstract

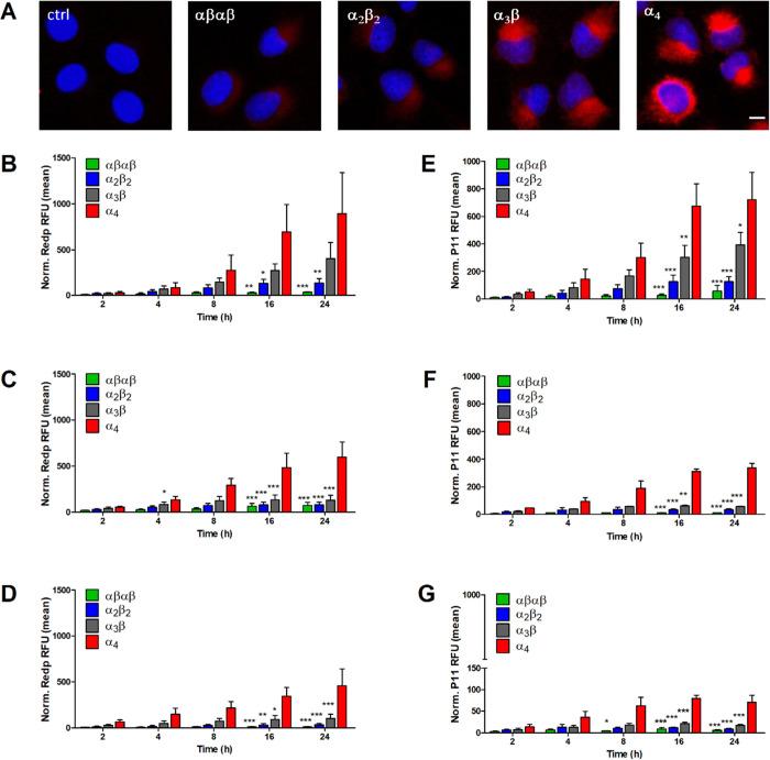
The intrinsic challenge of large molecules to cross the cell membrane and reach intracellular targets is a major obstacle for the development of new medicines. We report how rotation along a single C-C bond, between atropisomers of a drug in clinical trials, improves cell uptake and therapeutic efficacy. The atropisomers of redaporfin (a fluorinated sulfonamide bacteriochlorin photosensitizer of 1135 Da) are separable and display orders of magnitude differences in photodynamic efficacy that are directly related to their differential cellular uptake. We show that redaporfin atropisomer uptake is passive and only marginally affected by ATP depletion, plasma proteins, or formulation in micelles. The α atropisomer, where -phenyl sulfonamide substituents are on the same side of the tetrapyrrole macrocycle, exhibits the highest cellular uptake and phototoxicity. This is the most amphipathic atropisomer with a conformation that optimizes hydrogen bonding (H-bonding) with polar head groups of membrane phospholipids. Consequently, α binds to the phospholipids on the surface of the membrane, flips into the membrane to adopt the orientation of a surfactant, and eventually diffuses to the interior of the cell (bind-flip mechanism). We observed increased α internalization by cells of the tumor microenvironment in vivo and correlated this to the response of photodynamic therapy when tumor illumination was performed 24 h after α administration. These results show that properly orientated aryl sulfonamide groups can be incorporated into drug design as efficient cell-penetrating motifs in vivo and reveal the unexpected biological consequences of atropisomerism.

摘要

大分子跨细胞膜并到达细胞内靶标是开发新药的主要障碍。我们报告了在临床试验中的药物的旋光异构体之间的单个 C-C 键的旋转如何提高细胞摄取和治疗效果。redaporfin(一种 1135 Da 的氟化磺酰胺细菌叶绿素光动力剂)的对映异构体是可分离的,并且在光动力功效方面显示出数量级的差异,这与它们的差异细胞摄取直接相关。我们表明,redaporfin 对映异构体摄取是被动的,仅受 ATP 耗竭、血浆蛋白或胶束制剂的轻微影响。α对映异构体中,-苯基磺酰胺取代基位于四吡咯大环的同一侧,表现出最高的细胞摄取和光毒性。这是最具两亲性的对映异构体,其构象优化了与膜磷脂极性头基团的氢键(H 键)相互作用。因此,α与膜表面的磷脂结合,翻转到膜中以采用表面活性剂的取向,最终扩散到细胞内部(结合-翻转机制)。我们观察到体内肿瘤微环境中的细胞摄取增加,并且当在α给药 24 小时后进行肿瘤照射时,将其与光动力疗法的反应相关联。这些结果表明,适当取向的芳基磺酰胺基团可以作为有效的细胞穿透基序被纳入药物设计中,并且揭示了旋光异构的意外生物学后果。

https://cdn.ncbi.nlm.nih.gov/pmc/blobs/8c1f/9446767/82079164021b/ja2c05844_0002.jpg

文献检索

告别复杂PubMed语法,用中文像聊天一样搜索,搜遍4000万医学文献。AI智能推荐,让科研检索更轻松。

立即免费搜索

文件翻译

保留排版,准确专业,支持PDF/Word/PPT等文件格式,支持 12+语言互译。

免费翻译文档

深度研究

AI帮你快速写综述,25分钟生成高质量综述,智能提取关键信息,辅助科研写作。

立即免费体验