The Department of Physiology and Cell Biology, Faculty of Health Sciences, Ben-Gurion University of the Negev, Beer Sheva 84105, Israel; Department of Life Sciences, Ben-Gurion University of the Negev, Beer Sheva 84105, Israel; The Regenerative Medicine and Stem Cell (RMSC) Research Center, Ben-Gurion University of the Negev, Beer Sheva 84105, Israel; The Zlotowski Center for Neuroscience, Ben-Gurion University of the Negev, Beer Sheva 84105, Israel.
The Regenerative Medicine and Stem Cell (RMSC) Research Center, Ben-Gurion University of the Negev, Beer Sheva 84105, Israel.
Stem Cell Reports. 2022 Sep 13;17(9):2050-2063. doi: 10.1016/j.stemcr.2022.07.010. Epub 2022 Aug 11.
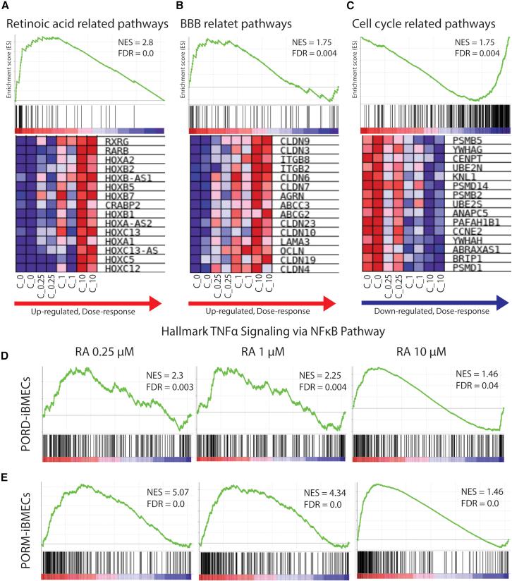
The blood-brain barrier (BBB) selectively regulates the entry of molecules into the central nervous system (CNS). A crosstalk between brain microvascular endothelial cells (BMECs) and resident CNS cells promotes the acquisition of functional tight junctions (TJs). Retinoic acid (RA), a key signaling molecule during embryonic development, is used to enhance in vitro BBB models' functional barrier properties. However, its physiological relevance and affected pathways are not fully understood. P450 oxidoreductase (POR) regulates the enzymatic activity of microsomal cytochromes. POR-deficient (PORD) patients display impaired steroid homeostasis and cognitive disabilities. Here, we used both patient-specific POR-deficient and CRISPR-Cas9-mediated POR-depleted induced pluripotent stem cell (iPSC)-derived BMECs (iBMECs) to study the role of POR in the acquisition of functional barrier properties. We demonstrate that POR regulates cellular RA homeostasis and that POR deficiency leads to the accumulation of RA within iBMECs, resulting in the impaired acquisition of TJs and, consequently, to dysfunctional development of barrier properties.
血脑屏障 (BBB) 选择性地调节分子进入中枢神经系统 (CNS)。脑微血管内皮细胞 (BMEC) 和驻留的中枢神经系统细胞之间的串扰促进功能性紧密连接 (TJ) 的获得。视黄酸 (RA) 是胚胎发育过程中的关键信号分子,用于增强体外 BBB 模型的功能屏障特性。然而,其生理相关性和受影响的途径尚不完全清楚。细胞色素 P450 氧化还原酶 (POR) 调节微粒体细胞色素的酶活性。POR 缺陷 (PORD) 患者表现出类固醇稳态失调和认知障碍。在这里,我们使用了患者特异性 POR 缺陷和 CRISPR-Cas9 介导的 POR 耗尽诱导多能干细胞 (iPSC) 衍生的 BMEC (iBMEC) 来研究 POR 在获得功能性屏障特性中的作用。我们证明 POR 调节细胞内 RA 稳态,POR 缺陷导致 iBMEC 内 RA 的积累,从而导致 TJ 的获得受损,进而导致屏障特性的功能障碍发育。