Suppr超能文献

真皮淋巴管的谱系非依赖性起源可通过暂时受限的谱系追踪来显示。

-lineage-independent origin of dermal lymphatics shown by temporally restricted lineage tracing.

机构信息

Department of Immunology, Genetics and Pathology, Uppsala University, Uppsala, Sweden.

Department of Immunology, Genetics and Pathology, Uppsala University, Uppsala, Sweden

出版信息

Life Sci Alliance. 2022 Aug 12;5(11). doi: 10.26508/lsa.202201561. Print 2022 Nov.

Abstract

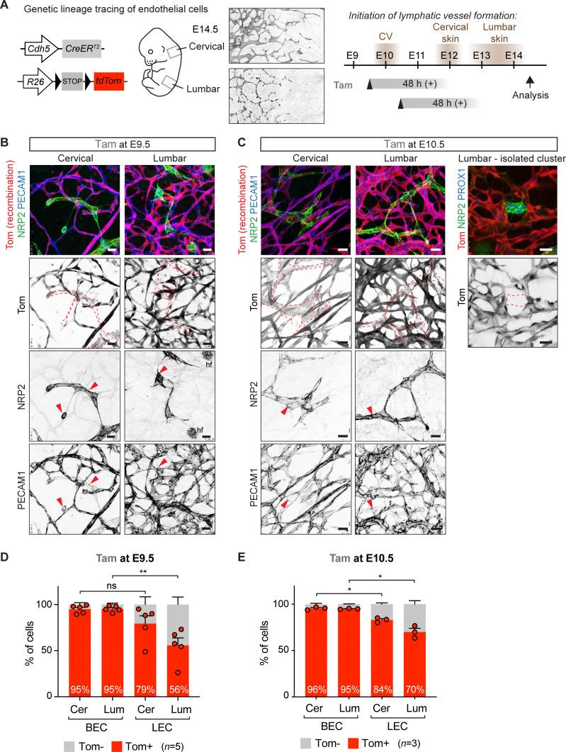
The developmental origins of lymphatic endothelial cells (LECs) have been under intense research after a century-long debate. Although previously thought to be of solely venous endothelial origin, additional sources of LECs were recently identified in multiple tissues in mice. Here, we investigated the regional differences in the origin(s) of the dermal lymphatic vasculature by lineage tracing using the pan-endothelial line. Tamoxifen-induced labeling of blood ECs at E9.5, before initiation of lymphatic development, traced most of the dermal LECs but with lower efficiency in the lumbar compared with the cervical skin. By contrast, when used at E9.5 but not at E11.5, 4-hydroxytamoxifen, the active metabolite of tamoxifen that provides a tighter window of Cre activity, revealed low labeling frequency of LECs, and lymphvasculogenic clusters in the lumbar skin in particular. Temporally restricted lineage tracing thus reveals contribution of LECs of -lineage-independent origin to dermal lymphatic vasculature. Our results further highlight Cre induction strategy as a critical parameter in defining the temporal window for stage-specific lineage tracing during early developmental stages of rapid tissue differentiation.

摘要

淋巴管内皮细胞 (LEC) 的发育起源在经历了长达一个世纪的争论后,一直是研究的热点。虽然此前认为 LEC 仅来源于静脉内皮细胞,但最近在小鼠的多种组织中发现了 LEC 的其他来源。在这里,我们通过谱系追踪研究了使用泛内皮标记物,在淋巴管发生开始前的 E9.5 用他莫昔芬诱导标记血液内皮细胞,追踪大多数真皮 LEC,但在腰部皮肤中的效率比颈部皮肤低。相比之下,当在 E9.5 而不是 E11.5 时使用 4-羟他莫昔芬(他莫昔芬的活性代谢物,提供了 Cre 活性更严格的窗口),发现腰部皮肤中的 LEC 和淋巴管生成簇的标记频率较低。因此,时间限制的谱系追踪揭示了 LEC 的 -谱系独立起源对真皮淋巴管血管系统的贡献。我们的研究结果进一步强调了 Cre 诱导策略作为在快速组织分化的早期发育阶段定义特定阶段谱系追踪的时间窗口的关键参数。

https://cdn.ncbi.nlm.nih.gov/pmc/blobs/dccf/9375154/39a4905bc216/LSA-2022-01561_Fig1.jpg

文献AI研究员

20分钟写一篇综述,助力文献阅读效率提升50倍。

立即体验

用中文搜PubMed

大模型驱动的PubMed中文搜索引擎

马上搜索

文档翻译

学术文献翻译模型,支持多种主流文档格式。

立即体验