Suppr超能文献

细胞死亡触发因素可诱导多发性骨髓瘤细胞中的混合谱系激酶结构域样蛋白(MLKL)裂解,这可能促进细胞死亡。

Cell Death Triggers Induce MLKL Cleavage in Multiple Myeloma Cells, Which may Promote Cell Death.

作者信息

Chen Jing, Wang Shiyu, Blokhuis Bart, Ruijtenbeek Rob, Garssen Johan, Redegeld Frank

机构信息

Division of Pharmacology, Utrecht Institute for Pharmaceutical Sciences, Faculty of Science, Utrecht University, Utrecht, Netherlands.

Genmab B.V., Utrecht, Netherlands.

出版信息

Front Oncol. 2022 Jul 28;12:907036. doi: 10.3389/fonc.2022.907036. eCollection 2022.

Abstract

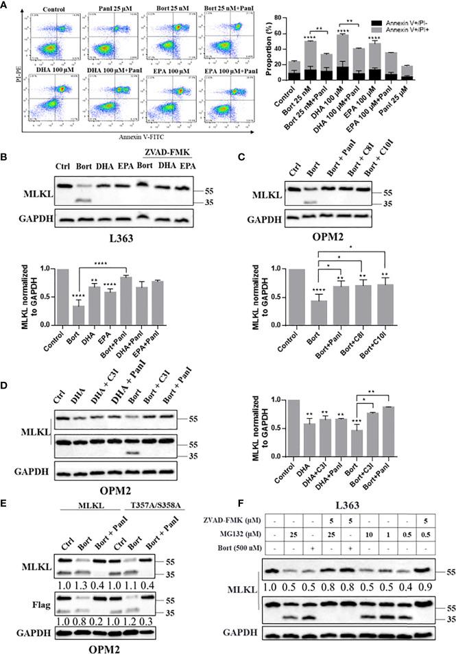
Necroptosis is a type of caspase-independent programmed cell death that has been implicated in cancer development. Activation of the canonical necroptotic pathway is often characterized with successive signaling events as the phosphorylation of mixed lineage kinase domain-like (MLKL) by receptor-interacting protein kinase-3 (RIPK3), followed by MLKL oligomerization and plasma membrane rupture. Here, we demonstrate that omega-3 polyunsaturated fatty acids DHA/EPA and the proteasome inhibitor bortezomib induce necroptosis in human multiple myeloma (MM) cells in a RIPK3 independent manner. In addition, it seemed to be that phosphorylation of MLKL was not essential for necroptosis induction in MM cells. We show that treatment of MM cells with these cytotoxic compounds induced cleavage of MLKL into a 35 kDa protein. Furthermore, proteolytic cleavage of MLKL was triggered by activated caspase-3/8/10, and mutation of Asp140Ala in MLKL blocked this cleavage. The pan-caspase inhibitor ZVAD-FMK efficiently prevented DHA/EPA and bortezomib induced cell death. In addition, nuclear translocation of total MLKL and the C-terminus were detected in treated MM cells. Collectively, this present study suggests that caspase-mediated necroptosis may occur under (patho)physiological conditions, delineating a novel regulatory mechanism of necroptosis in RIPK3-deficient cancer cells.

摘要

坏死性凋亡是一种不依赖半胱天冬酶的程序性细胞死亡,与癌症发展有关。典型坏死性凋亡途径的激活通常表现为一系列信号事件,如受体相互作用蛋白激酶-3(RIPK3)使混合谱系激酶结构域样蛋白(MLKL)磷酸化,随后MLKL寡聚化和质膜破裂。在此,我们证明ω-3多不饱和脂肪酸DHA/EPA和蛋白酶体抑制剂硼替佐米以不依赖RIPK3的方式诱导人多发性骨髓瘤(MM)细胞发生坏死性凋亡。此外,在MM细胞中,MLKL的磷酸化似乎并非诱导坏死性凋亡所必需。我们发现用这些细胞毒性化合物处理MM细胞会诱导MLKL裂解为35 kDa的蛋白。此外,活化的半胱天冬酶-3/8/10触发了MLKL的蛋白水解裂解,且MLKL中Asp140Ala突变可阻止这种裂解。泛半胱天冬酶抑制剂ZVAD-FMK有效地预防了DHA/EPA和硼替佐米诱导的细胞死亡。此外,在经处理的MM细胞中检测到总MLKL及其C末端的核转位。总的来说,本研究表明在(病理)生理条件下可能发生半胱天冬酶介导的坏死性凋亡,揭示了RIPK3缺陷癌细胞中坏死性凋亡的一种新调控机制。

https://cdn.ncbi.nlm.nih.gov/pmc/blobs/d97b/9369655/1f616be6614c/fonc-12-907036-g001.jpg

文献检索

告别复杂PubMed语法,用中文像聊天一样搜索,搜遍4000万医学文献。AI智能推荐,让科研检索更轻松。

立即免费搜索

文件翻译

保留排版,准确专业,支持PDF/Word/PPT等文件格式,支持 12+语言互译。

免费翻译文档

深度研究

AI帮你快速写综述,25分钟生成高质量综述,智能提取关键信息,辅助科研写作。

立即免费体验