• 文献检索
  • 文档翻译
  • 深度研究
  • 学术资讯
  • Suppr Zotero 插件Zotero 插件
  • 邀请有礼
  • 套餐&价格
  • 历史记录
应用&插件
Suppr Zotero 插件Zotero 插件浏览器插件Mac 客户端Windows 客户端微信小程序
定价
高级版会员购买积分包购买API积分包
服务
文献检索文档翻译深度研究API 文档MCP 服务
关于我们
关于 Suppr公司介绍联系我们用户协议隐私条款
关注我们

Suppr 超能文献

核心技术专利:CN118964589B侵权必究
粤ICP备2023148730 号-1Suppr @ 2026

文献检索

告别复杂PubMed语法,用中文像聊天一样搜索,搜遍4000万医学文献。AI智能推荐,让科研检索更轻松。

立即免费搜索

文件翻译

保留排版,准确专业,支持PDF/Word/PPT等文件格式,支持 12+语言互译。

免费翻译文档

深度研究

AI帮你快速写综述,25分钟生成高质量综述,智能提取关键信息,辅助科研写作。

立即免费体验

原始生殖细胞中的转录-复制冲突需要范可尼贫血途径来保障基因组稳定性。

Transcription-replication conflicts in primordial germ cells necessitate the Fanconi anemia pathway to safeguard genome stability.

机构信息

Center for Reproductive Medicine, Cheeloo College of Medicine, Shandong University, Jinan, 250012, China.

Key Laboratory of Reproductive Endocrinology of Ministry of Education, Shandong University, Jinan, 250012, China.

出版信息

Proc Natl Acad Sci U S A. 2022 Aug 23;119(34):e2203208119. doi: 10.1073/pnas.2203208119. Epub 2022 Aug 15.

DOI:10.1073/pnas.2203208119
PMID:35969748
原文链接:https://pmc.ncbi.nlm.nih.gov/articles/PMC9407672/
Abstract

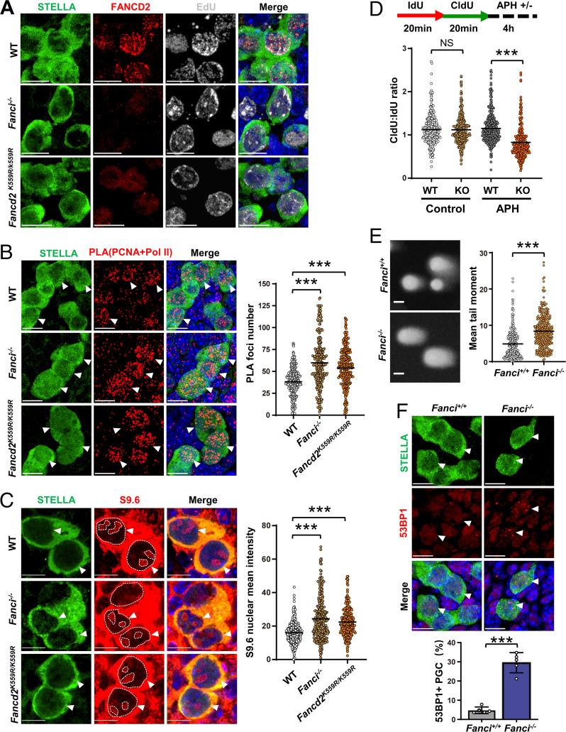
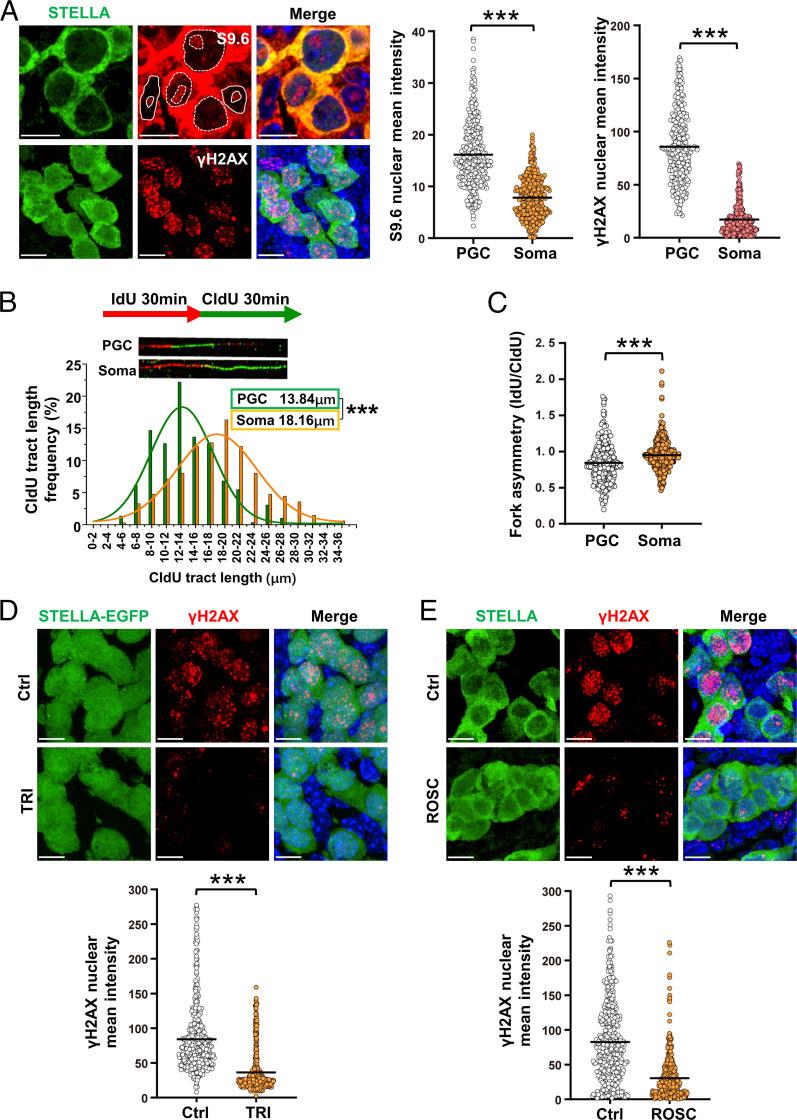
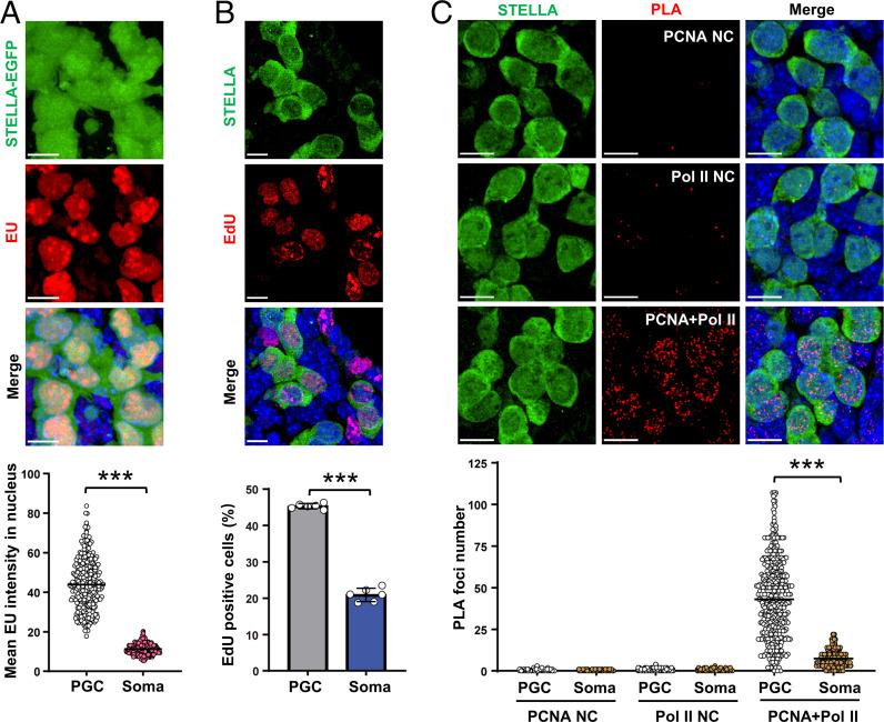
Preserving a high degree of genome integrity and stability in germ cells is of utmost importance for reproduction and species propagation. However, the regulatory mechanisms of maintaining genome stability in the developing primordial germ cells (PGCs), in which rapid proliferation is coupled with global hypertranscription, remain largely unknown. Here, we find that mouse PGCs encounter a constitutively high frequency of transcription-replication conflicts (TRCs), which lead to R-loop accumulation and impose endogenous replication stress on PGCs. We further demonstrate that the Fanconi anemia (FA) pathway is activated by TRCs and has a central role in the coordination between replication and transcription in the rapidly proliferating PGCs, as disabling the FA pathway leads to TRC and R-loop accumulation, replication fork destabilization, increased DNA damage, dramatic loss of mitotically dividing mouse PGCs, and consequent sterility of both sexes. Overall, our findings uncover the unique source and resolving mechanism of endogenous replication stress during PGC proliferation, provide a biological explanation for reproductive defects in individuals with FA, and improve our understanding of the monitoring strategies for genome stability during germ cell development.

摘要

在生殖细胞中保持高度的基因组完整性和稳定性对于繁殖和物种传播至关重要。然而,在快速增殖的原始生殖细胞(PGCs)中维持基因组稳定性的调控机制在很大程度上仍然未知。在这里,我们发现小鼠 PGC 中存在持续存在的转录-复制冲突(TRC),这会导致 R 环积累,并对 PGC 施加内源性复制压力。我们进一步证明,FA 途径被 TRC 激活,并在快速增殖的 PGC 中协调复制和转录方面发挥核心作用,因为 FA 途径的失活会导致 TRC 和 R 环积累、复制叉不稳定、DNA 损伤增加、有丝分裂分裂的小鼠 PGC 大量丢失,以及雌雄两性的不育。总的来说,我们的发现揭示了 PGC 增殖过程中内源性复制应激的独特来源和解决机制,为 FA 个体的生殖缺陷提供了生物学解释,并提高了我们对生殖细胞发育过程中基因组稳定性监测策略的理解。

https://cdn.ncbi.nlm.nih.gov/pmc/blobs/5002/9407672/b29bbd1f5980/pnas.2203208119fig06.jpg
https://cdn.ncbi.nlm.nih.gov/pmc/blobs/5002/9407672/0f341365d38d/pnas.2203208119fig01.jpg
https://cdn.ncbi.nlm.nih.gov/pmc/blobs/5002/9407672/8f756be8a0c6/pnas.2203208119fig02.jpg
https://cdn.ncbi.nlm.nih.gov/pmc/blobs/5002/9407672/b919f9f48319/pnas.2203208119fig03.jpg
https://cdn.ncbi.nlm.nih.gov/pmc/blobs/5002/9407672/6097c9f5b28a/pnas.2203208119fig04.jpg
https://cdn.ncbi.nlm.nih.gov/pmc/blobs/5002/9407672/790d9ff581ee/pnas.2203208119fig05.jpg
https://cdn.ncbi.nlm.nih.gov/pmc/blobs/5002/9407672/b29bbd1f5980/pnas.2203208119fig06.jpg
https://cdn.ncbi.nlm.nih.gov/pmc/blobs/5002/9407672/0f341365d38d/pnas.2203208119fig01.jpg
https://cdn.ncbi.nlm.nih.gov/pmc/blobs/5002/9407672/8f756be8a0c6/pnas.2203208119fig02.jpg
https://cdn.ncbi.nlm.nih.gov/pmc/blobs/5002/9407672/b919f9f48319/pnas.2203208119fig03.jpg
https://cdn.ncbi.nlm.nih.gov/pmc/blobs/5002/9407672/6097c9f5b28a/pnas.2203208119fig04.jpg
https://cdn.ncbi.nlm.nih.gov/pmc/blobs/5002/9407672/790d9ff581ee/pnas.2203208119fig05.jpg
https://cdn.ncbi.nlm.nih.gov/pmc/blobs/5002/9407672/b29bbd1f5980/pnas.2203208119fig06.jpg

相似文献

1
Transcription-replication conflicts in primordial germ cells necessitate the Fanconi anemia pathway to safeguard genome stability.原始生殖细胞中的转录-复制冲突需要范可尼贫血途径来保障基因组稳定性。
Proc Natl Acad Sci U S A. 2022 Aug 23;119(34):e2203208119. doi: 10.1073/pnas.2203208119. Epub 2022 Aug 15.
2
FAAP100 is required for the resolution of transcription-replication conflicts in primordial germ cells.FAAP100 对于原始生殖细胞中转录-复制冲突的解决是必需的。
BMC Biol. 2023 Aug 15;21(1):174. doi: 10.1186/s12915-023-01676-1.
3
Fance deficiency inhibits primordial germ cell proliferation associated with transcription-replication conflicts accumulate and DNA repair defects.法氏囊缺失抑制原始生殖细胞增殖,与转录-复制冲突积累和 DNA 修复缺陷有关。
J Ovarian Res. 2023 Aug 10;16(1):160. doi: 10.1186/s13048-023-01252-9.
4
UBE2T resolves transcription-replication conflicts and protects common fragile sites in primordial germ cells.UBE2T 解决转录-复制冲突并保护原始生殖细胞中的常见脆弱位点。
Cell Mol Life Sci. 2023 Mar 16;80(4):92. doi: 10.1007/s00018-023-04733-8.
5
MCM8 interacts with DDX5 to promote R-loop resolution.MCM8 与 DDX5 相互作用以促进 R 环的解决。
EMBO J. 2024 Jul;43(14):3044-3071. doi: 10.1038/s44318-024-00134-0. Epub 2024 Jun 10.
6
MRE11-RAD50-NBS1 promotes Fanconi Anemia R-loop suppression at transcription-replication conflicts.MRE11-RAD50-NBS1 促进了 FA 基因 R 环在转录-复制冲突处的抑制。
Nat Commun. 2019 Sep 19;10(1):4265. doi: 10.1038/s41467-019-12271-w.
7
Hypersensitivity of primordial germ cells to compromised replication-associated DNA repair involves ATM-p53-p21 signaling.原始生殖细胞对受损的复制相关DNA修复的超敏反应涉及ATM-p53-p21信号通路。
PLoS Genet. 2014 Jul 10;10(7):e1004471. doi: 10.1371/journal.pgen.1004471. eCollection 2014 Jul.
8
Abnormal migration behavior linked to Rac1 signaling contributes to primordial germ cell exhaustion in Fanconi anemia pathway-deficient Fancg-/- embryos.异常的迁移行为与 Rac1 信号通路有关,导致 Fanconi 贫血途径缺陷的 Fancg-/- 胚胎中的原始生殖细胞耗竭。
Hum Mol Genet. 2021 Dec 17;31(1):97-110. doi: 10.1093/hmg/ddab222.
9
[Functions of FANCL in primordial germ cell formation and Fanconi anemia].[范可尼贫血相关蛋白FANCL在原始生殖细胞形成中的作用及范可尼贫血]
Yi Chuan Xue Bao. 2005 Sep;32(9):993-1000.
10
The Fanconi Anemia Pathway Maintains Genome Stability by Coordinating Replication and Transcription.范可尼贫血通路通过协调复制和转录来维持基因组稳定性。
Mol Cell. 2015 Nov 5;60(3):351-61. doi: 10.1016/j.molcel.2015.09.012. Epub 2015 Oct 22.

引用本文的文献

1
Mechanisms of human germ cell development.人类生殖细胞发育的机制。
Nat Rev Mol Cell Biol. 2025 Sep 16. doi: 10.1038/s41580-025-00893-6.
2
Participants in Transcription-Replication Conflict and Their Role in Formation and Resolution of R-Loops.转录-复制冲突中的参与者及其在R环形成和解决中的作用。
Int J Mol Sci. 2025 Jul 19;26(14):6951. doi: 10.3390/ijms26146951.
3
Biallelic BRCA2 variants induce premature ovarian insufficiency by impaired meiotic homologous recombination.双等位基因BRCA2变异通过损害减数分裂同源重组诱导卵巢早衰。

本文引用的文献

1
The neglected members of the family: non-BRCA mutations in the Fanconi anemia/BRCA pathway and reproduction.家族中被忽视的成员:范可尼贫血/BRCA 通路中的非 BRCA 突变与生殖
Hum Reprod Update. 2022 Feb 28;28(2):296-311. doi: 10.1093/humupd/dmab045.
2
FANCI plays an essential role in spermatogenesis and regulates meiotic histone methylation.FANCI 在精子发生中发挥重要作用,并调节减数分裂组蛋白甲基化。
Cell Death Dis. 2021 Aug 9;12(8):780. doi: 10.1038/s41419-021-04034-7.
3
Genetic insights into biological mechanisms governing human ovarian ageing.
Commun Biol. 2025 Jul 25;8(1):1104. doi: 10.1038/s42003-025-08426-9.
4
Genome-wide landscape of miRNA-mRNA-lncRNA-circRNA ceRNA network in Nanos2 deficient mice.Nanos2基因缺陷小鼠中miRNA-mRNA-lncRNA-circRNA ceRNA网络的全基因组图谱
PLoS One. 2025 Jun 27;20(6):e0325260. doi: 10.1371/journal.pone.0325260. eCollection 2025.
5
Wdr5-mediated H3K4 methylation facilitates HSPC development via maintenance of genomic stability in zebrafish.Wdr5介导的H3K4甲基化通过维持斑马鱼基因组稳定性促进造血干细胞和祖细胞发育。
Proc Natl Acad Sci U S A. 2025 Mar 25;122(12):e2420534122. doi: 10.1073/pnas.2420534122. Epub 2025 Mar 20.
6
Premature ovarian insufficiency.卵巢早衰。
Nat Rev Dis Primers. 2024 Sep 12;10(1):63. doi: 10.1038/s41572-024-00547-5.
7
Depletion of placental brain-derived neurotrophic factor (BDNF) is attributed to premature ovarian insufficiency (POI) in mice offspring.胎盘脑源性神经营养因子(BDNF)耗竭归因于小鼠后代的卵巢早衰(POI)。
J Ovarian Res. 2024 Jul 9;17(1):141. doi: 10.1186/s13048-024-01467-4.
8
[Homozygous Variant of of the Fanconi Anemia Pathway Causes Premature Ovarian Insufficiency: Investigation of the Pathogenic Mechanism].范可尼贫血通路的纯合变异导致卵巢早衰:致病机制研究
Sichuan Da Xue Xue Bao Yi Xue Ban. 2024 May 20;55(3):559-565. doi: 10.12182/20240560207.
9
MCM8 interacts with DDX5 to promote R-loop resolution.MCM8 与 DDX5 相互作用以促进 R 环的解决。
EMBO J. 2024 Jul;43(14):3044-3071. doi: 10.1038/s44318-024-00134-0. Epub 2024 Jun 10.
10
Research progress on the fanconi anemia signaling pathway in non-obstructive azoospermia.非阻塞性无精子症中范可尼贫血信号通路的研究进展。
Front Endocrinol (Lausanne). 2024 May 23;15:1393111. doi: 10.3389/fendo.2024.1393111. eCollection 2024.
遗传视角下人类卵巢衰老的生物学机制。
Nature. 2021 Aug;596(7872):393-397. doi: 10.1038/s41586-021-03779-7. Epub 2021 Aug 4.
4
Animal models of Fanconi anemia: A developmental and therapeutic perspective on a multifaceted disease.范可尼贫血症的动物模型:一种多方面疾病的发展和治疗视角。
Semin Cell Dev Biol. 2021 May;113:113-131. doi: 10.1016/j.semcdb.2020.11.010. Epub 2021 Feb 6.
5
The Hammer and the Dance of Cell Cycle Control.《细胞周期调控的锤子与舞蹈》。
Trends Biochem Sci. 2021 Apr;46(4):301-314. doi: 10.1016/j.tibs.2020.11.002. Epub 2020 Dec 2.
6
Sexually dimorphic DNA damage responses and mutation avoidance in the mouse germline.雌雄配子中 DNA 损伤应答与突变规避的性别二态性。
Genes Dev. 2020 Dec 1;34(23-24):1637-1649. doi: 10.1101/gad.341602.120. Epub 2020 Nov 12.
7
DNA cross-link repair safeguards genomic stability during premeiotic germ cell development.DNA 交联修复在减数分裂前生殖细胞发育过程中保障基因组稳定性。
Nat Genet. 2019 Aug;51(8):1283-1294. doi: 10.1038/s41588-019-0471-2. Epub 2019 Jul 31.
8
A Fanci knockout mouse model reveals common and distinct functions for FANCI and FANCD2.FANCI 敲除小鼠模型揭示了 FANCI 和 FANCD2 的共同和独特功能。
Nucleic Acids Res. 2019 Aug 22;47(14):7532-7547. doi: 10.1093/nar/gkz514.
9
Transcription-mediated replication hindrance: a major driver of genome instability.转录介导的复制阻碍:基因组不稳定性的主要驱动因素。
Genes Dev. 2019 Aug 1;33(15-16):1008-1026. doi: 10.1101/gad.324517.119. Epub 2019 May 23.
10
R-Loops as Cellular Regulators and Genomic Threats.R-Loops 作为细胞调控因子和基因组威胁
Mol Cell. 2019 Feb 7;73(3):398-411. doi: 10.1016/j.molcel.2019.01.024.