Suppr超能文献

在小鼠树突状细胞发育和激活过程中,染色质结构发生整体和局部重排。

Chromatin structure undergoes global and local reorganization during murine dendritic cell development and activation.

机构信息

Laboratory of Chromatin Organization in Immune Cell Development, International Research Center for Medical Sciences, Kumamoto University, Kumamoto 860-0811, Japan.

Department of Immunology, Yokohama City University Graduate School of Medicine, Yokohama 236-0004, Japan.

出版信息

Proc Natl Acad Sci U S A. 2022 Aug 23;119(34):e2207009119. doi: 10.1073/pnas.2207009119. Epub 2022 Aug 15.

Abstract

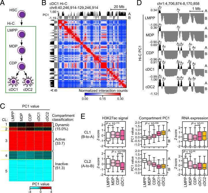
Classical dendritic cells (cDCs) are essential for immune responses and differentiate from hematopoietic stem cells via intermediate progenitors, such as monocyte-DC progenitors (MDPs) and common DC progenitors (CDPs). Upon infection, cDCs are activated and rapidly express host defense-related genes, such as those encoding cytokines and chemokines. Chromatin structures, including nuclear compartments and topologically associating domains (TADs), have been implicated in gene regulation. However, the extent and dynamics of their reorganization during cDC development and activation remain unknown. In this study, we comprehensively determined higher-order chromatin structures by Hi-C in DC progenitors and cDC subpopulations. During cDC differentiation, chromatin activation was initially induced at the MDP stage. Subsequently, a shift from inactive to active nuclear compartments occurred at the cDC gene loci in CDPs, which was followed by increased intra-TAD interactions and loop formation. Mechanistically, the transcription factor IRF8, indispensable for cDC differentiation, mediated chromatin activation and changes into the active compartments in DC progenitors, thereby possibly leading to cDC-specific gene induction. Using an infection model, we found that the chromatin structures of host defense-related gene loci were preestablished in unstimulated cDCs, indicating that the formation of higher-order chromatin structures prior to infection may contribute to the rapid responses to pathogens. Overall, these results suggest that chromatin structure reorganization is closely related to the establishment of cDC-specific gene expression and immune functions. This study advances the fundamental understanding of chromatin reorganization in cDC differentiation and activation.

摘要

经典树突状细胞(cDC)是免疫反应的关键,它们从造血干细胞通过中间祖细胞(如单核细胞-DC 祖细胞(MDP)和普通 DC 祖细胞(CDP))分化而来。感染后,cDC 被激活并迅速表达宿主防御相关基因,如编码细胞因子和趋化因子的基因。染色质结构,包括核区室和拓扑关联域(TAD),已被认为与基因调控有关。然而,它们在 cDC 发育和激活过程中的重组程度和动态仍不清楚。在这项研究中,我们通过 Hi-C 全面确定了 DC 祖细胞和 cDC 亚群中的高级染色质结构。在 cDC 分化过程中,染色质激活最初在 MDP 阶段诱导。随后,在 CDP 中的 cDC 基因座发生了从无活性到活性核区室的转变,随后增加了 intra-TAD 相互作用和环形成。从机制上讲,转录因子 IRF8 对于 cDC 分化是必不可少的,它介导了 DC 祖细胞中的染色质激活和向活性区室的转变,从而可能导致 cDC 特异性基因的诱导。使用感染模型,我们发现宿主防御相关基因座的染色质结构在未受刺激的 cDC 中预先建立,表明在感染前形成高级染色质结构可能有助于对病原体的快速反应。总的来说,这些结果表明染色质结构的重组与 cDC 特异性基因表达和免疫功能的建立密切相关。本研究推进了对 cDC 分化和激活中染色质重组的基本理解。

https://cdn.ncbi.nlm.nih.gov/pmc/blobs/ac0c/9407307/d1e8f08749ed/pnas.2207009119fig01.jpg

文献检索

告别复杂PubMed语法,用中文像聊天一样搜索,搜遍4000万医学文献。AI智能推荐,让科研检索更轻松。

立即免费搜索

文件翻译

保留排版,准确专业,支持PDF/Word/PPT等文件格式,支持 12+语言互译。

免费翻译文档

深度研究

AI帮你快速写综述,25分钟生成高质量综述,智能提取关键信息,辅助科研写作。

立即免费体验