• 文献检索
  • 文档翻译
  • 深度研究
  • 学术资讯
  • Suppr Zotero 插件Zotero 插件
  • 邀请有礼
  • 套餐&价格
  • 历史记录
应用&插件
Suppr Zotero 插件Zotero 插件浏览器插件Mac 客户端Windows 客户端微信小程序
定价
高级版会员购买积分包购买API积分包
服务
文献检索文档翻译深度研究API 文档MCP 服务
关于我们
关于 Suppr公司介绍联系我们用户协议隐私条款
关注我们

Suppr 超能文献

核心技术专利:CN118964589B侵权必究
粤ICP备2023148730 号-1Suppr @ 2026

文献检索

告别复杂PubMed语法,用中文像聊天一样搜索,搜遍4000万医学文献。AI智能推荐,让科研检索更轻松。

立即免费搜索

文件翻译

保留排版,准确专业,支持PDF/Word/PPT等文件格式,支持 12+语言互译。

免费翻译文档

深度研究

AI帮你快速写综述,25分钟生成高质量综述,智能提取关键信息,辅助科研写作。

立即免费体验

临床级人诱导多能干细胞来源的心脏组织的治疗潜力

Therapeutic potential of clinical-grade human induced pluripotent stem cell-derived cardiac tissues.

作者信息

Osada Hiroaki, Kawatou Masahide, Fujita Daiki, Tabata Yasuhiko, Minatoya Kenji, Yamashita Jun K, Masumoto Hidetoshi

机构信息

Department of Cardiovascular Surgery, Graduate School of Medicine, Kyoto University, Kyoto, Japan.

Department of Cell Growth and Differentiation, Center for iPS Cell Research and Application, Kyoto University, Kyoto, Japan.

出版信息

JTCVS Open. 2021 Oct 1;8:359-374. doi: 10.1016/j.xjon.2021.09.038. eCollection 2021 Dec.

DOI:10.1016/j.xjon.2021.09.038
PMID:36004071
原文链接:https://pmc.ncbi.nlm.nih.gov/articles/PMC9390608/
Abstract

OBJECTIVES

To establish a protocol to prepare and transplant clinical-grade human induced pluripotent stem cell (hiPSC)-derived cardiac tissues (HiCTs) and to evaluate the therapeutic potential in an animal myocardial infarction (MI) model.

METHODS

We simultaneously differentiated clinical-grade hiPSCs into cardiovascular cell lineages with or without the administration of canonical Wnt inhibitors, generated 5- layer cell sheets with insertion of gelatin hydrogel microspheres (GHMs) (HiCTs), and transplanted them onto an athymic rat MI model. Cardiac function was evaluated by echocardiography and cardiac magnetic resonance imaging and compared with that in animals with sham and transplantation of 5-layer cell sheets without GHMs. Graft survival, ventricular remodeling, and neovascularization were evaluated histopathologically.

RESULTS

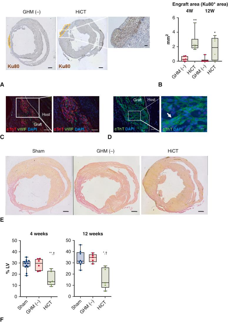
The administration of Wnt inhibitors significantly promoted cardiomyocyte (CM) ( < .0001) and vascular endothelial cell (EC) ( = .006) induction, which resulted in cellular components of 52.0 ± 6.1% CMs and 9.9 ± 3.0% ECs. Functional analyses revealed the significantly lowest left ventricular end-diastolic volume and highest ejection fraction in the HiCT group. Histopathologic evaluation revealed that the HiCT group had a significantly larger median engrafted area (4 weeks, GHM(-) vs HiCT: 0.4 [range, 0.2-0.7] mm vs 2.2 [range, 1.8-3.1] mm;  = .005; 12 weeks, 0 [range, 0-0.2] mm vs 1.9 [range, 0.1-3.2] mm;  = .026), accompanied by the smallest scar area and highest vascular density at the MI border zone.

CONCLUSIONS

Transplantation of HiCTs generated from clinical-grade hiPSCs exhibited a prominent therapeutic potential in a rat MI model and may provide a promising therapeutic strategy in cardiac regenerative medicine.

摘要

目的

建立制备和移植临床级人诱导多能干细胞(hiPSC)来源的心脏组织(HiCTs)的方案,并在动物心肌梗死(MI)模型中评估其治疗潜力。

方法

我们在给予或不给予经典Wnt抑制剂的情况下,将临床级hiPSCs同时分化为心血管细胞谱系,生成插入明胶水凝胶微球(GHMs)的5层细胞片(HiCTs),并将其移植到无胸腺大鼠MI模型上。通过超声心动图和心脏磁共振成像评估心脏功能,并与假手术组和移植无GHMs的5层细胞片的动物进行比较。通过组织病理学评估移植物存活、心室重构和新生血管形成情况。

结果

Wnt抑制剂的使用显著促进了心肌细胞(CM)(P <.0001)和血管内皮细胞(EC)(P =.006)的诱导,导致细胞成分中CM占52.0 ± 6.1%,EC占9.9 ± 3.0%。功能分析显示,HiCT组的左心室舒张末期容积显著最低,射血分数最高。组织病理学评估显示,HiCT组的中位植入面积显著更大(4周时,无GHM组与HiCT组:0.4 [范围,0.2 - 0.7] mm对2.2 [范围,1.8 - 3.1] mm;P =.005;12周时,0 [范围,0 - 0.2] mm对1.9 [范围,0.1 - 3.2] mm;P =.026),同时MI边界区的瘢痕面积最小,血管密度最高。

结论

临床级hiPSCs生成的HiCTs移植在大鼠MI模型中显示出显著的治疗潜力,可能为心脏再生医学提供一种有前景的治疗策略。

https://cdn.ncbi.nlm.nih.gov/pmc/blobs/3196/9390608/b7afb3ee2bbf/gr6.jpg
https://cdn.ncbi.nlm.nih.gov/pmc/blobs/3196/9390608/591812e6fd33/fx1.jpg
https://cdn.ncbi.nlm.nih.gov/pmc/blobs/3196/9390608/385722a6c21a/fx2.jpg
https://cdn.ncbi.nlm.nih.gov/pmc/blobs/3196/9390608/5a878241375c/gr1.jpg
https://cdn.ncbi.nlm.nih.gov/pmc/blobs/3196/9390608/cdb2d264c262/gr2.jpg
https://cdn.ncbi.nlm.nih.gov/pmc/blobs/3196/9390608/15067feb78fe/gr3.jpg
https://cdn.ncbi.nlm.nih.gov/pmc/blobs/3196/9390608/ac99af7f6d00/gr4.jpg
https://cdn.ncbi.nlm.nih.gov/pmc/blobs/3196/9390608/f965f04928ae/gr5.jpg
https://cdn.ncbi.nlm.nih.gov/pmc/blobs/3196/9390608/b7afb3ee2bbf/gr6.jpg
https://cdn.ncbi.nlm.nih.gov/pmc/blobs/3196/9390608/591812e6fd33/fx1.jpg
https://cdn.ncbi.nlm.nih.gov/pmc/blobs/3196/9390608/385722a6c21a/fx2.jpg
https://cdn.ncbi.nlm.nih.gov/pmc/blobs/3196/9390608/5a878241375c/gr1.jpg
https://cdn.ncbi.nlm.nih.gov/pmc/blobs/3196/9390608/cdb2d264c262/gr2.jpg
https://cdn.ncbi.nlm.nih.gov/pmc/blobs/3196/9390608/15067feb78fe/gr3.jpg
https://cdn.ncbi.nlm.nih.gov/pmc/blobs/3196/9390608/ac99af7f6d00/gr4.jpg
https://cdn.ncbi.nlm.nih.gov/pmc/blobs/3196/9390608/f965f04928ae/gr5.jpg
https://cdn.ncbi.nlm.nih.gov/pmc/blobs/3196/9390608/b7afb3ee2bbf/gr6.jpg

相似文献

1
Therapeutic potential of clinical-grade human induced pluripotent stem cell-derived cardiac tissues.临床级人诱导多能干细胞来源的心脏组织的治疗潜力
JTCVS Open. 2021 Oct 1;8:359-374. doi: 10.1016/j.xjon.2021.09.038. eCollection 2021 Dec.
2
Therapeutic potential of human induced pluripotent stem cell-derived cardiac tissue in an ischemic model with unloaded condition mimicking left ventricular assist device.模拟左心室辅助装置卸载条件的缺血模型中,人诱导多能干细胞衍生的心肌组织的治疗潜力。
J Thorac Cardiovasc Surg. 2024 Sep;168(3):e72-e88. doi: 10.1016/j.jtcvs.2023.11.019. Epub 2023 Nov 21.
3
Human iPS cell-derived cardiac tissue sheets for functional restoration of infarcted porcine hearts.人诱导多能干细胞衍生的心脏组织片用于修复梗死猪心脏的功能。
PLoS One. 2018 Aug 2;13(8):e0201650. doi: 10.1371/journal.pone.0201650. eCollection 2018.
4
Antagomir-92a impregnated gelatin hydrogel microsphere sheet enhances cardiac regeneration after myocardial infarction in rats.载抗miR-92a的明胶水凝胶微球片促进大鼠心肌梗死后的心脏再生。
Regen Ther. 2016 Jul 16;5:9-16. doi: 10.1016/j.reth.2016.04.002. eCollection 2016 Dec.
5
Myocardial repair of bioengineered cardiac patches with decellularized placental scaffold and human-induced pluripotent stem cells in a rat model of myocardial infarction.在大鼠心肌梗死模型中,利用脱细胞胎盘支架和人诱导多能干细胞对生物工程心脏补片进行心肌修复。
Stem Cell Res Ther. 2021 Jan 7;12(1):13. doi: 10.1186/s13287-020-02066-y.
6
Exosomes from human induced pluripotent stem cells derived mesenchymal stem cells improved myocardial injury caused by severe acute pancreatitis through activating Akt/Nrf2/HO-1 axis.人诱导多能干细胞来源的间充质干细胞衍生的外泌体通过激活 Akt/Nrf2/HO-1 轴改善重症急性胰腺炎引起的心肌损伤。
Cell Cycle. 2022 Aug;21(15):1578-1589. doi: 10.1080/15384101.2022.2057762. Epub 2022 Apr 15.
7
Transplantation of human induced pluripotent stem cell-derived cardiomyocytes improves myocardial function and reverses ventricular remodeling in infarcted rat hearts.人诱导多能干细胞衍生的心肌细胞移植可改善梗死大鼠心脏的心肌功能并逆转心室重构。
Stem Cell Res Ther. 2020 Feb 21;11(1):73. doi: 10.1186/s13287-020-01602-0.
8
Pretreatment with an angiotensin II receptor blocker abolished ameliorating actions of adipose-derived stem cell sheets on cardiac dysfunction and remodeling after myocardial infarction.用血管紧张素II受体阻滞剂进行预处理可消除脂肪来源干细胞片对心肌梗死后心脏功能障碍和重塑的改善作用。
Regen Ther. 2018 Sep 19;9:79-88. doi: 10.1016/j.reth.2018.08.005. eCollection 2018 Dec.
9
Thymosin β4 increases cardiac cell proliferation, cell engraftment, and the reparative potency of human induced-pluripotent stem cell-derived cardiomyocytes in a porcine model of acute myocardial infarction.胸腺素 β4 可增加心肌细胞的增殖、细胞植入和人诱导多能干细胞衍生的心肌细胞在猪急性心肌梗死模型中的修复能力。
Theranostics. 2021 Jun 26;11(16):7879-7895. doi: 10.7150/thno.56757. eCollection 2021.
10
Intramyocardial Transplantation of Human iPS Cell-Derived Cardiac Spheroids Improves Cardiac Function in Heart Failure Animals.人诱导多能干细胞衍生的心肌球心肌内移植改善心力衰竭动物的心功能
JACC Basic Transl Sci. 2021 Feb 19;6(3):239-254. doi: 10.1016/j.jacbts.2020.11.017. eCollection 2021 Mar.

引用本文的文献

1
Advances in the Study of Pluripotent Stem Cells in Livestock.家畜多能干细胞的研究进展
Cell Prolif. 2025 Feb 24:e70008. doi: 10.1111/cpr.70008.
2
Retention of locally injected human iPS cell-derived cardiomyocytes into the myocardium using hydrolyzed gelatin.使用水解明胶将局部注射的人诱导多能干细胞衍生的心肌细胞保留在心肌中。
Sci Rep. 2025 Feb 7;15(1):4635. doi: 10.1038/s41598-025-87885-w.
3
Exosomes Induce Crosstalk Between Multiple Types of Cells and Cardiac Fibroblasts: Therapeutic Potential for Remodeling After Myocardial Infarction.

本文引用的文献

1
Specific induction and long-term maintenance of high purity ventricular cardiomyocytes from human induced pluripotent stem cells.从人诱导多能干细胞中特异性诱导和长期维持高纯度心室心肌细胞。
PLoS One. 2020 Nov 2;15(11):e0241287. doi: 10.1371/journal.pone.0241287. eCollection 2020.
2
Pluripotent Stem Cell-Based Cell Therapy-Promise and Challenges.基于多能干细胞的细胞治疗——前景与挑战。
Cell Stem Cell. 2020 Oct 1;27(4):523-531. doi: 10.1016/j.stem.2020.09.014.
3
Pre-clinical study of induced pluripotent stem cell-derived dopaminergic progenitor cells for Parkinson's disease.
外泌体诱导多种细胞与心肌成纤维细胞之间的串扰:心肌梗死后重塑的治疗潜力。
Int J Nanomedicine. 2024 Oct 19;19:10605-10621. doi: 10.2147/IJN.S476995. eCollection 2024.
4
Regenerative medicine in cardiovascular disease.心血管疾病中的再生医学
Regen Ther. 2024 Oct 5;26:859-866. doi: 10.1016/j.reth.2024.09.004. eCollection 2024 Jun.
5
Commentary: The far-out prospect of cardiac regeneration after myocardial infarction.评论:心肌梗死后心脏再生的遥远前景。
JTCVS Open. 2021 Oct 27;8:375-376. doi: 10.1016/j.xjon.2021.10.045. eCollection 2021 Dec.
6
Commentary: A pile of vital cells is needed to treat myocardial infarction.评论:治疗心肌梗死需要大量重要细胞。
JTCVS Open. 2021 Oct 29;8:377-378. doi: 10.1016/j.xjon.2021.10.034. eCollection 2021 Dec.
诱导多能干细胞衍生的多巴胺能祖细胞治疗帕金森病的临床前研究。
Nat Commun. 2020 Jul 6;11(1):3369. doi: 10.1038/s41467-020-17165-w.
4
OPTN/SRTR 2018 Annual Data Report: Heart.OPTN/SRTR 2018 年度数据报告:心脏。
Am J Transplant. 2020 Jan;20 Suppl s1:340-426. doi: 10.1111/ajt.15676.
5
Application of induced pluripotent stem cell transplants: Autologous or allogeneic?诱导多能干细胞移植的应用:自体或异体?
Life Sci. 2018 Nov 1;212:145-149. doi: 10.1016/j.lfs.2018.09.057. Epub 2018 Oct 2.
6
Human iPS cell-derived cardiac tissue sheets for functional restoration of infarcted porcine hearts.人诱导多能干细胞衍生的心脏组织片用于修复梗死猪心脏的功能。
PLoS One. 2018 Aug 2;13(8):e0201650. doi: 10.1371/journal.pone.0201650. eCollection 2018.
7
The effect of intracoronary infusion of bone marrow-derived mononuclear cells on all-cause mortality in acute myocardial infarction: rationale and design of the BAMI trial.冠状动脉内输注骨髓源性单核细胞对急性心肌梗死全因死亡率的影响:BAMI 试验的原理和设计。
Eur J Heart Fail. 2017 Nov;19(11):1545-1550. doi: 10.1002/ejhf.829. Epub 2017 Sep 25.
8
Paracrine Effects of the Pluripotent Stem Cell-Derived Cardiac Myocytes Salvage the Injured Myocardium.多能干细胞衍生的心肌细胞的旁分泌作用挽救受损心肌。
Circ Res. 2017 Sep 1;121(6):e22-e36. doi: 10.1161/CIRCRESAHA.117.310803. Epub 2017 Jul 25.
9
Phase I Clinical Trial of Autologous Stem Cell-Sheet Transplantation Therapy for Treating Cardiomyopathy.自体干细胞片移植治疗心肌病的 I 期临床试验。
J Am Heart Assoc. 2017 Apr 5;6(4):e003918. doi: 10.1161/JAHA.116.003918.
10
Addressing the Growing U.S. Donor Heart Shortage: Waiting for Godot or a Transplant?应对美国日益严重的供体心脏短缺问题:等待戈多还是等待移植?
J Am Coll Cardiol. 2017 Apr 4;69(13):1715-1717. doi: 10.1016/j.jacc.2017.02.010.