Suppr超能文献

建立用于研究鼻咽癌的斑马鱼异种移植模型。

Establishment of a Zebrafish Xenograft Model for Investigation of Nasopharyngeal Carcinoma.

机构信息

Affiliated Hospital of Guangdong Medical University & Key Laboratory of Zebrafish Model for Development and Disease of Guangdong Medical University, Zhanjiang, China.

China-American Cancer Research Institute, Guangdong Medical University, Dongguan, China.

出版信息

Cell Transplant. 2022 Jan-Dec;31:9636897221116085. doi: 10.1177/09636897221116085.

Abstract

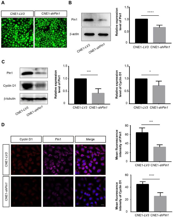
Nasopharyngeal carcinoma (NPC) is a unique malignant tumor of the head and neck. Despite higher survival rates by the combination of radiotherapy and chemotherapy, the recurrence or metastasis of NPC still occurs at about 10%. Therefore, there is urgent demand to develop more effective models for preclinical trials to investigate the mechanisms of NPC development and progression and to explore better treatment approaches. In this study, we transplanted human NPC CNE1 cells into zebrafish embryos to establish a xenograft model of NPC, where the proliferation and invasion behaviors of NPC cells were investigated . Combining and analyses, we found that activating transcription factor 7 (ATF7) was involved in the occurrence and development of NPC regulated by peptidyl-prolyl - isomerase NIMA-interacting 1 (Pin1). The zebrafish NPC xenograft model established here thereby provides an tool for exploring the occurrence and development of NPC, which may help to identify new tumor markers and develop new therapeutic strategies for the treatment of NPC.

摘要

鼻咽癌(NPC)是一种独特的头颈部恶性肿瘤。尽管放疗和化疗的联合治疗提高了生存率,但 NPC 的复发或转移仍约为 10%。因此,迫切需要开发更有效的临床前试验模型,以研究 NPC 发展和进展的机制,并探索更好的治疗方法。在这项研究中,我们将人 NPC CNE1 细胞移植到斑马鱼胚胎中,建立 NPC 的异种移植模型,研究 NPC 细胞的增殖和侵袭行为。通过 和 分析,我们发现激活转录因子 7(ATF7)参与了由肽基脯氨酰顺反异构酶 NIMA 相互作用 1(Pin1)调节的 NPC 的发生和发展。这里建立的斑马鱼 NPC 异种移植模型因此提供了一种探索 NPC 发生和发展的工具,这可能有助于确定新的肿瘤标志物并为 NPC 的治疗开发新的治疗策略。

https://cdn.ncbi.nlm.nih.gov/pmc/blobs/cb6c/9449506/36fb1de35163/10.1177_09636897221116085-fig1.jpg

文献检索

告别复杂PubMed语法,用中文像聊天一样搜索,搜遍4000万医学文献。AI智能推荐,让科研检索更轻松。

立即免费搜索

文件翻译

保留排版,准确专业,支持PDF/Word/PPT等文件格式,支持 12+语言互译。

免费翻译文档

深度研究

AI帮你快速写综述,25分钟生成高质量综述,智能提取关键信息,辅助科研写作。

立即免费体验