Institute for Cancer Research, School of Basic Medical Science of Xi'an Jiaotong University, Xi'an, China.
Department of Clinical Laboratory, Children's Hospital of Nanjing Medical University, Nanjing, China.
Front Immunol. 2022 Aug 23;13:980911. doi: 10.3389/fimmu.2022.980911. eCollection 2022.
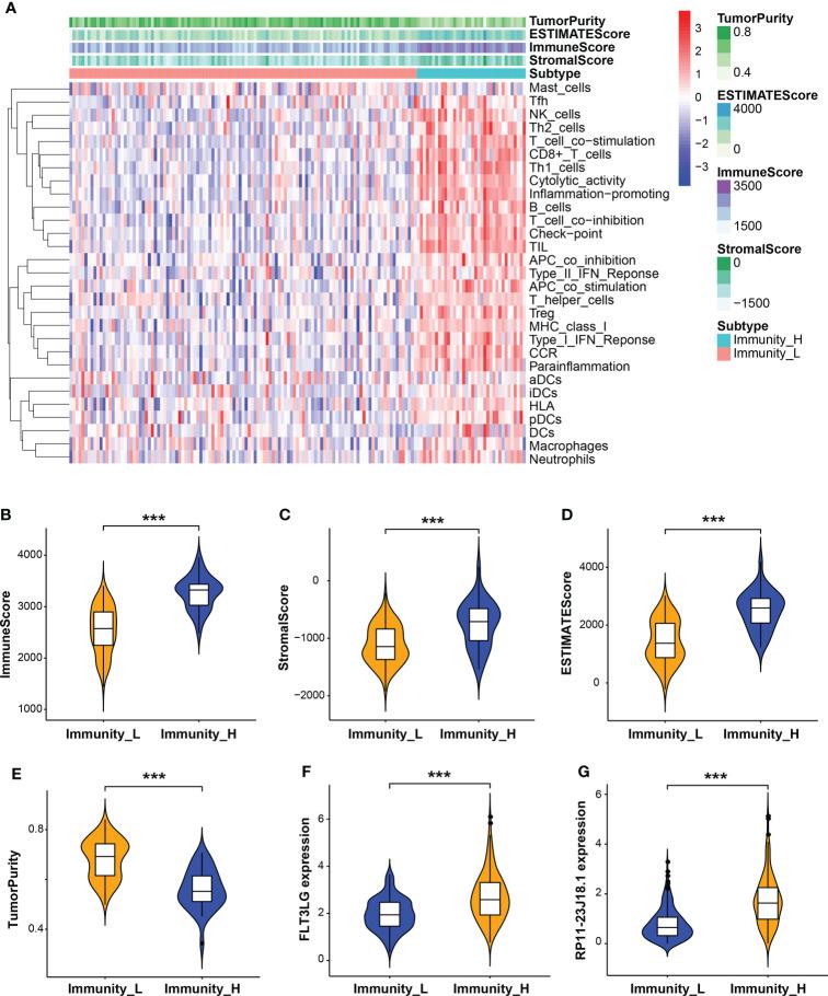
Acute myelocytic leukemia (AML) is a malignancy of the stem cell precursors of the myeloid lineage. CD4+ and CD8+ T cells play pivotal roles in influencing AML progression but are functionally suppressed in the bone marrow microenvironment. We aimed to find hub genes related to T cell exhaustion and suppression, thereby providing evidence for immunotherapy. In this study, gene transcriptome expression data from TCGA and TARGET databases were utilized to find key genes. Firstly, CIBERSORT immune cell infiltration algorithm and WGCNA method were used to identify CD4+ and CD8+ T cells-related genes. Univariate and multivariate cox regression analyses were then introduced to construct the overall survival prognosis model and included hub genes. The ESTIMATE and ssGSEA scoring methods were used to analyze the correlation between the hub genes and immune activity. Single-cell transcriptome analysis was applied to detect the immune cells expressing hub genes, hence, to detect exact mechanisms. Consequently, FLT3LG and IFITM3P6 were determined to be positively correlated with patients' overall survival and microenvironment immune activity. Further study suggested FLT3-FLT3LG and IFITM3P6-miR-6748-3p-CBX7 signaling axes were involved in CD4+ and CD8+ T cells activation. This may be one of the mechanisms of T cells suppression in AML.
急性髓细胞白血病(AML)是髓系前体细胞的恶性肿瘤。CD4+和 CD8+T 细胞在影响 AML 进展方面发挥着关键作用,但在骨髓微环境中功能受到抑制。我们旨在寻找与 T 细胞衰竭和抑制相关的关键基因,从而为免疫治疗提供证据。在这项研究中,我们利用 TCGA 和 TARGET 数据库中的基因转录组表达数据来寻找关键基因。首先,使用 CIBERSORT 免疫细胞浸润算法和 WGCNA 方法来识别 CD4+和 CD8+T 细胞相关基因。然后引入单变量和多变量 cox 回归分析来构建总生存预后模型并纳入关键基因。使用 ESTIMATE 和 ssGSEA 评分方法分析关键基因与免疫活性之间的相关性。单细胞转录组分析用于检测表达关键基因的免疫细胞,从而检测确切的机制。结果表明,FLT3LG 和 IFITM3P6 与患者的总生存率和微环境免疫活性呈正相关。进一步的研究表明,FLT3-FLT3LG 和 IFITM3P6-miR-6748-3p-CBX7 信号轴参与了 CD4+和 CD8+T 细胞的激活。这可能是 AML 中 T 细胞抑制的机制之一。