Suppr超能文献

解码G-四链体与表观遗传和转录组功能成分的调控关联。

Decoding regulatory associations of G-quadruplex with epigenetic and transcriptomic functional components.

作者信息

Fang Shuyi, Liu Sheng, Yang Danzhou, Yang Lei, Hu Chang-Deng, Wan Jun

机构信息

Department of BioHealth Informatics, Indiana University School of Informatics and Computing, Indiana University-Purdue University Indianapolis, Indianapolis, IN, United States.

Department of Medical and Molecular Genetics, Indiana University School of Medicine, Indianapolis, IN, United States.

出版信息

Front Genet. 2022 Aug 25;13:957023. doi: 10.3389/fgene.2022.957023. eCollection 2022.

Abstract

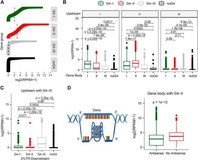
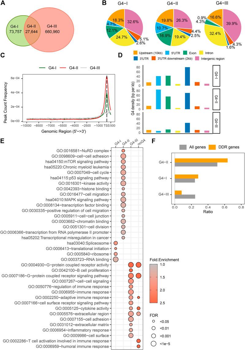
G-quadruplex (G4) has been previously observed to be associated with gene expression. In this study, we performed integrative analysis on G4 multi-omics data from in-silicon prediction and ChIP-seq in human genome. Potential G4 sites were classified into three distinguished groups, such as one group of high-confidence G4-forming locations (G4-II) and groups only containing either ChIP-seq detected G4s (G4-I) or predicted G4 motif candidates (G4-III). We explored the associations of different-confidence G4 groups with other epigenetic regulatory elements, including CpG islands, chromatin status, enhancers, super-enhancers, G4 locations compared to the genes, and DNA methylation. Our elastic net regression model revealed that G4 structures could correlate with gene expression in two opposite ways depending on their locations to the genes as well as G4-forming DNA strand. Some transcription factors were identified to be over-represented with G4 emergence. The motif analysis discovered distinct consensus sequences enriched in the G4 feet, the flanking regions of two groups of G4s. We found high GC content in the feet of high-confidence G4s (G4-II) when compared to high TA content in solely predicted G4 feet of G4-III. Overall, we uncovered the comprehensive associations of G4 formations or predictions with other epigenetic and transcriptional elements which potentially coordinate gene transcription.

摘要

此前已观察到G-四链体(G4)与基因表达有关。在本研究中,我们对来自人类基因组的硅预测和ChIP-seq的G4多组学数据进行了综合分析。潜在的G4位点被分为三个不同的组,例如一组高置信度的G4形成位点(G4-II)以及仅包含ChIP-seq检测到的G4s(G4-I)或预测的G4基序候选物(G4-III)的组。我们探讨了不同置信度的G4组与其他表观遗传调控元件的关联,包括CpG岛、染色质状态、增强子、超级增强子、与基因相比的G4位置以及DNA甲基化。我们的弹性网络回归模型显示,G4结构根据其与基因的位置以及形成G4的DNA链,可能以两种相反的方式与基因表达相关。一些转录因子被确定在G4出现时过度富集。基序分析发现,在两组G4的侧翼区域即G4脚中富集了不同的共有序列。我们发现,与G4-III仅预测的G4脚中的高TA含量相比,高置信度G4s(G4-II)的脚中GC含量较高。总体而言,我们揭示了G4形成或预测与其他可能协调基因转录的表观遗传和转录元件之间的全面关联。

https://cdn.ncbi.nlm.nih.gov/pmc/blobs/408d/9452811/de4f49d4b30b/fgene-13-957023-g001.jpg

文献AI研究员

20分钟写一篇综述,助力文献阅读效率提升50倍。

立即体验

用中文搜PubMed

大模型驱动的PubMed中文搜索引擎

马上搜索

文档翻译

学术文献翻译模型,支持多种主流文档格式。

立即体验