Department of Radiation Oncology, Zhongshan Hospital, Fudan University, Shanghai, China.
Department of Liver Surgery, Zhongshan Hospital, Fudan University, Shanghai, China.
Gut Microbes. 2022 Jan-Dec;14(1):2119055. doi: 10.1080/19490976.2022.2119055.
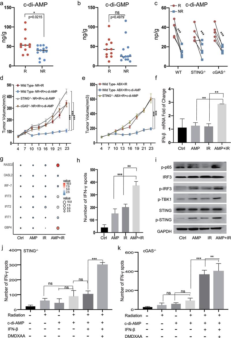
Studies of the gut-liver axis have enhanced our understanding of the pathophysiology of various liver diseases and the mechanisms underlying the regulation of the effectiveness of therapies. Radiotherapy (RT) is an important therapeutic option for patients with unresectable hepatocellular carcinoma (HCC). However, the role of the microbiome in regulating the response to RT remains unclear. The present study characterizes the gut microbiome of patients responsive or non-responsive to RT and investigates the molecular mechanisms underlying the differences in patient response. We collected fecal samples for 16S rRNA sequencing from a prospective longitudinal trial of 24 HCC patients receiving RT. We used fecal microbiota transplantation (FMT), flow cytometry, and transcriptome sequencing to explore the effects of dysbiosis on RT. We also examined the role of stimulator of interferon genes (STING) in RT-associated antitumor immune responses mediated by gut microbiota in STING- (Tmem173) and cGAS-knockout (Mb21d1) mouse models. We propose that primary resistance to RT could be attributed to the disruption of the gut microbiome. Mechanistically, gut microbiome dysbiosis impairs antitumor immune responses by suppressing antigen presentation and inhibiting effector T cell functions through the cGAS-STING-IFN-I pathway. Cyclic-di-AMP - an emerging second messenger of bacteria - may act as a STING agonist and is thus a potential target for the prediction and modulation of responses to RT in HCC patients. Our study highlights the therapeutic potential of modulating the gut microbiome in HCC patients receiving RT and provides a new strategy for the radiosensitization of liver cancer.
肠-肝轴的研究增进了我们对各种肝病的病理生理学以及治疗效果调节机制的理解。放射治疗(RT)是不可切除肝细胞癌(HCC)患者的重要治疗选择。然而,微生物组在调节对 RT 反应中的作用尚不清楚。本研究对 RT 反应性和非反应性患者的肠道微生物组进行了特征描述,并探讨了患者反应差异的潜在分子机制。我们从接受 RT 的 24 例 HCC 患者的前瞻性纵向试验中收集了用于 16S rRNA 测序的粪便样本。我们使用粪便微生物群移植(FMT)、流式细胞术和转录组测序来探索菌群失调对 RT 的影响。我们还研究了刺激干扰素基因(STING)在由肠道微生物群介导的与 RT 相关的抗肿瘤免疫反应中的作用,这些反应在 STING-(Tmem173)和 cGAS-敲除(Mb21d1)小鼠模型中进行了检验。我们提出,对 RT 的原发性耐药可能归因于肠道微生物组的破坏。从机制上讲,肠道微生物组失调通过抑制抗原呈递和通过 cGAS-STING-IFN-I 途径抑制效应 T 细胞功能,从而破坏抗肿瘤免疫反应。环二核苷酸 - 一种新兴的细菌第二信使 - 可能作为 STING 激动剂发挥作用,因此是预测和调节 HCC 患者对 RT 反应的潜在靶点。我们的研究强调了调节接受 RT 的 HCC 患者肠道微生物组的治疗潜力,并为肝癌的放射增敏提供了一种新策略。