Suppr超能文献

新生的 RHOH 作为肌动球蛋白介导的炎症中性粒细胞效应功能的分子制动器。

Nascent RHOH acts as a molecular brake on actomyosin-mediated effector functions of inflammatory neutrophils.

机构信息

Institute of Pharmacology, University of Bern, Bern, Switzerland.

State Key Laboratory of Pharmaceutical Biotechnology, Department of Biotechnology and Pharmaceutical Sciences, School of Life Sciences, Nanjing University, Nanjing, China.

出版信息

PLoS Biol. 2022 Sep 15;20(9):e3001794. doi: 10.1371/journal.pbio.3001794. eCollection 2022 Sep.

Abstract

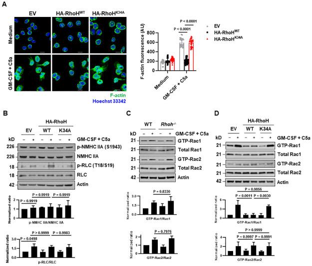
In contrast to molecular changes associated with increased inflammatory responses, little is known about intracellular counter-regulatory mechanisms that control signaling cascades associated with functional responses of neutrophils. Active RHO GTPases are typically considered as effector proteins that elicit cellular responses. Strikingly, we show here that RHOH, although being constitutively GTP-bound, limits neutrophil degranulation and the formation of neutrophil extracellular traps (NETs). Mechanistically, RHOH is induced under inflammatory conditions and binds to non-muscle myosin heavy chain IIA (NMHC IIA) in activated neutrophils in order to inhibit the transport of mitochondria and granules along actin filaments, which is partially reverted upon disruption of the interaction with NMHC IIA by introducing a mutation in RhoH at lysine 34 (RhoHK34A). In parallel, RHOH inhibits actin polymerization presumably by modulating RAC1 activity. In vivo studies using Rhoh-/- mice, demonstrate an increased antibacterial defense capability against Escherichia coli (E. coli). Collectively, our data reveal a previously undefined role of RHOH as a molecular brake for actomyosin-mediated neutrophil effector functions, which represents an intracellular regulatory axis involved in controlling the strength of an antibacterial inflammatory response.

摘要

与与炎症反应增强相关的分子变化相反,人们对控制与中性粒细胞功能反应相关的信号级联的细胞内反向调节机制知之甚少。活性 RHO GTPases 通常被认为是引发细胞反应的效应蛋白。在这里,我们惊人地发现,RHOH 尽管持续与 GTP 结合,但限制了中性粒细胞脱粒和中性粒细胞胞外陷阱(NETs)的形成。在机制上,RHOH 在炎症条件下被诱导,并在激活的中性粒细胞中与非肌肉肌球蛋白重链 IIA(NMHC IIA)结合,以抑制线粒体和颗粒沿着肌动蛋白丝的运输,这在通过在 RhoH 中的赖氨酸 34 引入突变(RhoHK34A)破坏与 NMHC IIA 的相互作用时部分逆转。同时,RHOH 通过调节 RAC1 活性抑制肌动蛋白聚合。使用 Rhoh-/- 小鼠的体内研究表明,针对大肠杆菌(E. coli)的抗菌防御能力增强。总的来说,我们的数据揭示了 RHOH 作为肌动球蛋白介导的中性粒细胞效应功能的分子制动器的先前未定义作用,这代表了参与控制抗菌炎症反应强度的细胞内调节轴。

https://cdn.ncbi.nlm.nih.gov/pmc/blobs/001d/9514642/46b77ff55b2d/pbio.3001794.g001.jpg

文献AI研究员

20分钟写一篇综述,助力文献阅读效率提升50倍。

立即体验

用中文搜PubMed

大模型驱动的PubMed中文搜索引擎

马上搜索

文档翻译

学术文献翻译模型,支持多种主流文档格式。

立即体验