• 文献检索
  • 文档翻译
  • 深度研究
  • 学术资讯
  • Suppr Zotero 插件Zotero 插件
  • 邀请有礼
  • 套餐&价格
  • 历史记录
应用&插件
Suppr Zotero 插件Zotero 插件浏览器插件Mac 客户端Windows 客户端微信小程序
定价
高级版会员购买积分包购买API积分包
服务
文献检索文档翻译深度研究API 文档MCP 服务
关于我们
关于 Suppr公司介绍联系我们用户协议隐私条款
关注我们

Suppr 超能文献

核心技术专利:CN118964589B侵权必究
粤ICP备2023148730 号-1Suppr @ 2026

文献检索

告别复杂PubMed语法,用中文像聊天一样搜索,搜遍4000万医学文献。AI智能推荐,让科研检索更轻松。

立即免费搜索

文件翻译

保留排版,准确专业,支持PDF/Word/PPT等文件格式,支持 12+语言互译。

免费翻译文档

深度研究

AI帮你快速写综述,25分钟生成高质量综述,智能提取关键信息,辅助科研写作。

立即免费体验

循环内皮微囊泡及其携带的 miR-125a-5p:缺血性脑卒中的潜在生物标志物。

Circulating endothelial microvesicles and their carried miR-125a-5p: potential biomarkers for ischaemic stroke.

机构信息

Department of Neurology, Affiliated Hospital of Guangdong Medical University, Zhanjiang, China.

Pharmacology and Toxicology, Wright State University Boonshoft School of Medicine, Dayton, Ohio, USA.

出版信息

Stroke Vasc Neurol. 2023 Apr;8(2):89-102. doi: 10.1136/svn-2021-001476. Epub 2022 Sep 15.

DOI:10.1136/svn-2021-001476
PMID:36109098
原文链接:https://pmc.ncbi.nlm.nih.gov/articles/PMC10176997/
Abstract

BACKGROUND

Endothelial microvesicles (EMVs) are closely associated with the status of endothelial cells (ECs). Our earlier study has shown that EMVs could exert protective roles in ECs by transferring their carried miR-125a-5p. However, whether circulating EMVs and their carried miR-125a-5p can be used as biomarkers in ischaemic stroke (IS) are remain unknown.

METHODS

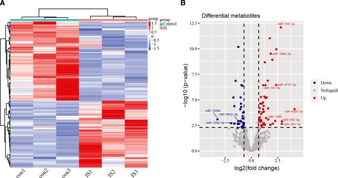
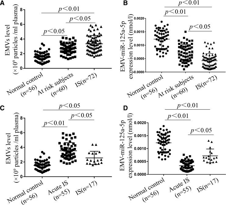
We recruited 72 subjects with IS, 60 subjects with high stroke risk and 56 age-matched controls. The circulating EMVs and their carried miR-125a-5p (EMV-miR-125a-5p) levels were detected. We used microRNA (miR) array to study expression changes of miRs in plasma EMVs samples of three IS patients and three matched healthy controls. Transient middle cerebral artery occlusion (tMCAO) was used to establish IS mouse model.

RESULTS

EMVs level was obviously elevated in IS patients, with the highest level in acute stage, and was positively related to carotid plaque, carotid intima-media thickness (IMT), National Institutes of Health Stroke Scale (NIHSS), infarct volume. On the contrary, we observed that EMV-miR-125a-5p level was obviously reduced in IS, with the lowest level in acute stage, and was negatively correlated with carotid plaque, IMT, NIHSS scores, infarct volume. EMVs and EMV-miR-125a-5p levels were closely related with large artery atherosclerosis subgroup. Importantly, EMVs and EMV-miR-125a-5p levels could serve as independent risk factors, and receiver operating characteristic curve achieved an area under curve (AUC) of 0.720 and 0.832 for IS, respectively, and elevated to 0.881 after their combination. In IS mouse model, control EMVs or n-EMVs administration could decrease the infarct volume and neurological deficit score, while increase the cerebral blood flow of IS mice compared with vehicle group, while IS EMVs or oxygen and glucose deprivation (OGD)-EMVs administration aggravated the tMCAO induced ischaemic injury. In addition, we observed that OGD EMV could partially ameliorate the OGD EMVs induced brain injury after IS.

CONCLUSIONS

These findings demonstrate that circulating EMVs and EMV-miR-125a-5p are closely related with the occurrence, progress, subtypes and severity of IS, and they can serve as innovative biomarkers and therapeutic targets for IS, especially when they are combined.

摘要

背景

内皮细胞来源的微小囊泡(EMVs)与内皮细胞(ECs)的状态密切相关。我们之前的研究表明,EMVs 可以通过转移其携带的 miR-125a-5p 发挥对 ECs 的保护作用。然而,循环 EMVs 及其携带的 miR-125a-5p 是否可作为缺血性中风(IS)的生物标志物尚不清楚。

方法

我们招募了 72 例 IS 患者、60 例高中风风险患者和 56 名年龄匹配的对照者。检测循环 EMVs 及其携带的 miR-125a-5p(EMV-miR-125a-5p)水平。我们使用 microRNA(miR)阵列研究了 3 例 IS 患者和 3 例匹配的健康对照者血浆 EMVs 样本中 miR 的表达变化。采用短暂性大脑中动脉闭塞(tMCAO)建立 IS 小鼠模型。

结果

IS 患者的 EMVs 水平明显升高,急性期最高,并与颈动脉斑块、颈动脉内膜中层厚度(IMT)、美国国立卫生研究院卒中量表(NIHSS)评分、梗死体积呈正相关。相反,我们发现 IS 患者的 EMV-miR-125a-5p 水平明显降低,急性期最低,与颈动脉斑块、IMT、NIHSS 评分、梗死体积呈负相关。EMVs 和 EMV-miR-125a-5p 水平与大动脉粥样硬化亚组密切相关。重要的是,EMVs 和 EMV-miR-125a-5p 水平可作为独立的危险因素,受试者工作特征曲线(ROC)的曲线下面积(AUC)分别为 0.720 和 0.832,联合后可提高至 0.881。在 IS 小鼠模型中,与载体组相比,对照 EMVs 或 n-EMVs 给药可降低 IS 小鼠的梗死体积和神经功能缺损评分,增加脑血流量,而 IS EMVs 或氧葡萄糖剥夺(OGD)-EMVs 给药加重 tMCAO 诱导的缺血性损伤。此外,我们发现 OGD EMV 可部分改善 IS 后 OGD EMV 诱导的脑损伤。

结论

这些发现表明,循环 EMVs 和 EMV-miR-125a-5p 与 IS 的发生、进展、亚型和严重程度密切相关,可作为 IS 的创新生物标志物和治疗靶点,尤其是联合使用时。

https://cdn.ncbi.nlm.nih.gov/pmc/blobs/7659/10176997/396b69b125d3/svn-2021-001476f08.jpg
https://cdn.ncbi.nlm.nih.gov/pmc/blobs/7659/10176997/8736cbdf59e8/svn-2021-001476f01.jpg
https://cdn.ncbi.nlm.nih.gov/pmc/blobs/7659/10176997/04f271e3e8d5/svn-2021-001476f02.jpg
https://cdn.ncbi.nlm.nih.gov/pmc/blobs/7659/10176997/6a1bfd68ed05/svn-2021-001476f03.jpg
https://cdn.ncbi.nlm.nih.gov/pmc/blobs/7659/10176997/d250afcd32b6/svn-2021-001476f04.jpg
https://cdn.ncbi.nlm.nih.gov/pmc/blobs/7659/10176997/d88e31e9e163/svn-2021-001476f05.jpg
https://cdn.ncbi.nlm.nih.gov/pmc/blobs/7659/10176997/52bf2e154622/svn-2021-001476f06.jpg
https://cdn.ncbi.nlm.nih.gov/pmc/blobs/7659/10176997/a200ad54f220/svn-2021-001476f07.jpg
https://cdn.ncbi.nlm.nih.gov/pmc/blobs/7659/10176997/396b69b125d3/svn-2021-001476f08.jpg
https://cdn.ncbi.nlm.nih.gov/pmc/blobs/7659/10176997/8736cbdf59e8/svn-2021-001476f01.jpg
https://cdn.ncbi.nlm.nih.gov/pmc/blobs/7659/10176997/04f271e3e8d5/svn-2021-001476f02.jpg
https://cdn.ncbi.nlm.nih.gov/pmc/blobs/7659/10176997/6a1bfd68ed05/svn-2021-001476f03.jpg
https://cdn.ncbi.nlm.nih.gov/pmc/blobs/7659/10176997/d250afcd32b6/svn-2021-001476f04.jpg
https://cdn.ncbi.nlm.nih.gov/pmc/blobs/7659/10176997/d88e31e9e163/svn-2021-001476f05.jpg
https://cdn.ncbi.nlm.nih.gov/pmc/blobs/7659/10176997/52bf2e154622/svn-2021-001476f06.jpg
https://cdn.ncbi.nlm.nih.gov/pmc/blobs/7659/10176997/a200ad54f220/svn-2021-001476f07.jpg
https://cdn.ncbi.nlm.nih.gov/pmc/blobs/7659/10176997/396b69b125d3/svn-2021-001476f08.jpg

相似文献

1
Circulating endothelial microvesicles and their carried miR-125a-5p: potential biomarkers for ischaemic stroke.循环内皮微囊泡及其携带的 miR-125a-5p:缺血性脑卒中的潜在生物标志物。
Stroke Vasc Neurol. 2023 Apr;8(2):89-102. doi: 10.1136/svn-2021-001476. Epub 2022 Sep 15.
2
Plasma endothelial microvesicles and their carrying miRNA-155 serve as biomarkers for ischemic stroke.血浆内皮微囊泡及其携带的 miRNA-155 可作为缺血性脑卒中的生物标志物。
J Neurosci Res. 2020 Nov;98(11):2290-2301. doi: 10.1002/jnr.24696. Epub 2020 Jul 29.
3
Microvesicles-mediated communication between endothelial cells modulates, endothelial survival, and angiogenic function via transferring of miR-125a-5p.微小囊泡介导的内皮细胞间通讯通过转移 miR-125a-5p 调节内皮细胞的存活和血管生成功能。
J Cell Biochem. 2019 Mar;120(3):3160-3172. doi: 10.1002/jcb.27581. Epub 2018 Sep 11.
4
Atherosclerotic Conditions Promote the Packaging of Functional MicroRNA-92a-3p Into Endothelial Microvesicles.动脉粥样硬化条件促进功能性 microRNA-92a-3p 被包装到血管内皮细胞微囊泡中。
Circ Res. 2019 Feb 15;124(4):575-587. doi: 10.1161/CIRCRESAHA.118.314010.
5
Microvascular endothelial cells-derived microvesicles imply in ischemic stroke by modulating astrocyte and blood brain barrier function and cerebral blood flow.微血管内皮细胞衍生的微泡通过调节星形胶质细胞、血脑屏障功能和脑血流量参与缺血性中风。
Mol Brain. 2016 Jun 7;9(1):63. doi: 10.1186/s13041-016-0243-1.
6
RNA-Seq Identifies Circulating miR-125a-5p, miR-125b-5p, and miR-143-3p as Potential Biomarkers for Acute Ischemic Stroke.RNA-Seq 鉴定出循环 miR-125a-5p、miR-125b-5p 和 miR-143-3p 可作为急性缺血性脑卒中的潜在生物标志物。
Circ Res. 2017 Sep 29;121(8):970-980. doi: 10.1161/CIRCRESAHA.117.311572. Epub 2017 Jul 19.
7
Remote ischaemic perconditioning reduces the infarct volume and improves the neurological function of acute ischaemic stroke partially through the miR-153-5p/TLR4/p65/IkBa signalling pathway.远程缺血预处理部分通过 miR-153-5p/TLR4/p65/IkBa 信号通路减少急性缺血性脑卒中的梗死体积,改善神经功能。
Folia Neuropathol. 2021;59(4):335-349. doi: 10.5114/fn.2021.112127.
8
MiR-125a-5p silencing inhibits cerebral ischemia-induced injury through targeting IGFBP3.
Folia Neuropathol. 2021;59(2):121-130. doi: 10.5114/fn.2021.107109.
9
miR-671-5p Upregulation Attenuates Blood-Brain Barrier Disruption in the Ischemia Stroke Model Via the NF-кB/MMP-9 Signaling Pathway.miR-671-5p 通过 NF-кB/MMP-9 信号通路上调减轻缺血性脑卒中模型中的血脑屏障破坏。
Mol Neurobiol. 2023 Jul;60(7):3824-3838. doi: 10.1007/s12035-023-03318-7. Epub 2023 Mar 22.
10
MicroRNA-126-3p/-5p Overexpression Attenuates Blood-Brain Barrier Disruption in a Mouse Model of Middle Cerebral Artery Occlusion.miR-126-3p/-5p 过表达减轻大脑中动脉闭塞小鼠模型的血脑屏障破坏。
Stroke. 2020 Feb;51(2):619-627. doi: 10.1161/STROKEAHA.119.027531. Epub 2019 Dec 11.

引用本文的文献

1
Knowledge mapping of exosomes in ischemic stroke: a bibliometric analysis.缺血性中风中外泌体的知识图谱:一项文献计量分析
Front Neurol. 2025 Jul 23;16:1595379. doi: 10.3389/fneur.2025.1595379. eCollection 2025.
2
MiR-125a-5p in extracellular vesicles of neural stem cells acts as a crosstalk signal modulating neuroinflammatory microenvironment to alleviate cerebral ischemia-reperfusion injury.神经干细胞细胞外囊泡中的MiR-125a-5p作为一种串扰信号,调节神经炎症微环境以减轻脑缺血再灌注损伤。
Theranostics. 2025 Jun 12;15(14):7064-7089. doi: 10.7150/thno.115993. eCollection 2025.
3
Therapeutic potential of microglial SMEK1 in regulating H3K9 lactylation in cerebral ischemia-reperfusion.
小胶质细胞SMEK1在调节脑缺血再灌注中H3K9乳酸化方面的治疗潜力
Commun Biol. 2024 Dec 26;7(1):1701. doi: 10.1038/s42003-024-07425-6.
4
The Mechanisms of miRNAs on Target Regulation and their Recent Advances in Atherosclerosis.miRNAs 对靶调控的机制及其在动脉粥样硬化中的最新进展。
Curr Med Chem. 2024;31(35):5779-5804. doi: 10.2174/0109298673253678230920054220.
5
Circulating MicroRNAs and Extracellular Vesicle-Derived MicroRNAs as Predictors of Functional Recovery in Ischemic Stroke Patients: A Systematic Review and Meta-Analysis.循环 microRNAs 和细胞外囊泡衍生的 microRNAs 作为缺血性脑卒中患者功能恢复的预测因子:系统评价和荟萃分析。
Int J Mol Sci. 2022 Dec 23;24(1):251. doi: 10.3390/ijms24010251.