• 文献检索
  • 文档翻译
  • 深度研究
  • 学术资讯
  • Suppr Zotero 插件Zotero 插件
  • 邀请有礼
  • 套餐&价格
  • 历史记录
应用&插件
Suppr Zotero 插件Zotero 插件浏览器插件Mac 客户端Windows 客户端微信小程序
定价
高级版会员购买积分包购买API积分包
服务
文献检索文档翻译深度研究API 文档MCP 服务
关于我们
关于 Suppr公司介绍联系我们用户协议隐私条款
关注我们

Suppr 超能文献

核心技术专利:CN118964589B侵权必究
粤ICP备2023148730 号-1Suppr @ 2026

文献检索

告别复杂PubMed语法,用中文像聊天一样搜索,搜遍4000万医学文献。AI智能推荐,让科研检索更轻松。

立即免费搜索

文件翻译

保留排版,准确专业,支持PDF/Word/PPT等文件格式,支持 12+语言互译。

免费翻译文档

深度研究

AI帮你快速写综述,25分钟生成高质量综述,智能提取关键信息,辅助科研写作。

立即免费体验

阐明线粒体伴侣蛋白 Hsp78 的相互作用蛋白质组,突出其在热应激过程中蛋白质聚集的作用。

Elucidation of the interaction proteome of mitochondrial chaperone Hsp78 highlights its role in protein aggregation during heat stress.

机构信息

Institute of Biochemistry and Molecular Biology (IBMB), Faculty of Medicine, University of Bonn, Bonn, Germany.

Core Facility Mass Spectrometry, Institute of Biochemistry and Molecular Biology (IBMB), University of Bonn, Faculty of Medicine, Bonn, Germany.

出版信息

J Biol Chem. 2022 Oct;298(10):102494. doi: 10.1016/j.jbc.2022.102494. Epub 2022 Sep 15.

DOI:10.1016/j.jbc.2022.102494
PMID:36115461
原文链接:https://pmc.ncbi.nlm.nih.gov/articles/PMC9574514/
Abstract

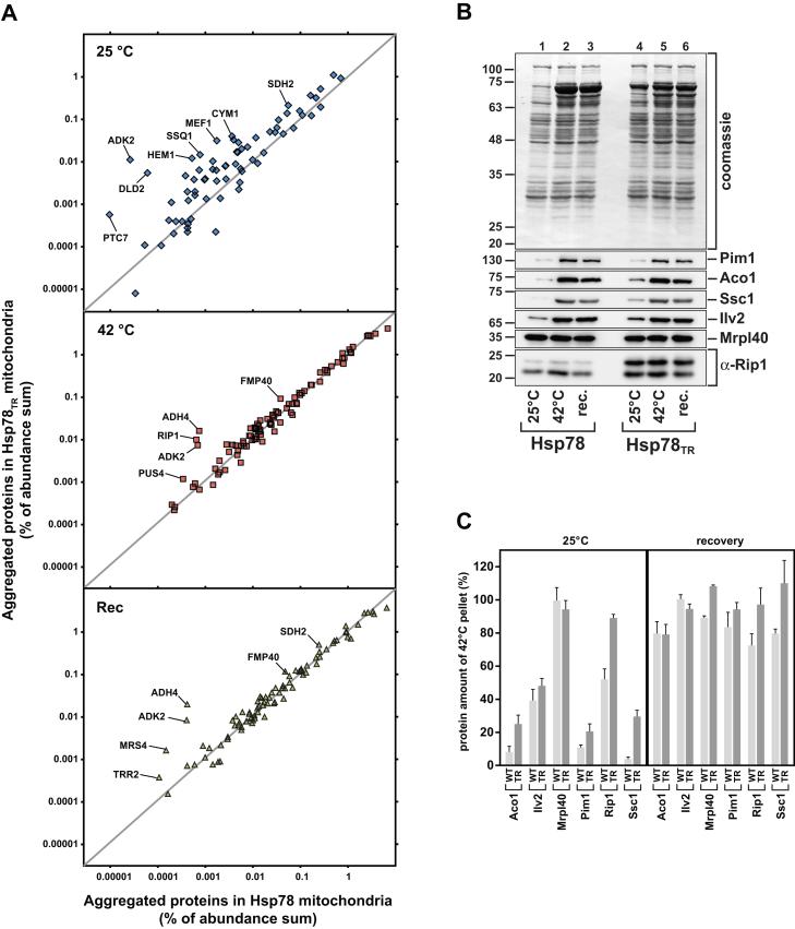
Chaperones of the Hsp100/Clp family represent major components of protein homeostasis, conferring maintenance of protein activity under stress. The ClpB-type members of the family, present in bacteria, fungi, and plants, are able to resolubilize aggregated proteins. The mitochondrial member of the ClpB family in Saccharomyces cerevisiae is Hsp78. Although Hsp78 has been shown to contribute to proteostasis in elevated temperatures, the biochemical mechanisms underlying this mitochondria-specific thermotolerance are still largely unclear. To identify endogenous chaperone substrate proteins, here, we generated an Hsp78-ATPase mutant with stabilized substrate-binding behavior. We used two stable isotope labeling-based quantitative mass spectrometry approaches to analyze the role of Hsp78 during heat stress-induced mitochondrial protein aggregation and disaggregation on a proteomic level. We first identified the endogenous substrate spectrum of the Hsp78 chaperone, comprising a wide variety of proteins related to metabolic functions including energy production and protein synthesis, as well as other chaperones, indicating its crucial functions in mitochondrial stress resistance. We then compared these interaction data with aggregation and disaggregation processes in mitochondria under heat stress, which revealed specific aggregation-prone protein populations and demonstrated the direct quantitative impact of Hsp78 on stress-dependent protein solubility under different conditions. We conclude that Hsp78, together with its cofactors, represents a recovery system that protects major mitochondrial metabolic functions during heat stress as well as restores protein biogenesis capacity after the return to normal conditions.

摘要

Hsp100/Clp 家族的伴侣蛋白是蛋白质动态平衡的主要组成部分,在应激条件下赋予蛋白质活性的维持。该家族中的 ClpB 型成员存在于细菌、真菌和植物中,能够重新溶解聚集的蛋白质。酿酒酵母中 ClpB 家族的线粒体成员是 Hsp78。尽管已经表明 Hsp78 有助于高温下的蛋白质动态平衡,但这种线粒体特有的耐热性的生化机制在很大程度上仍不清楚。为了鉴定内源性伴侣蛋白底物,在这里,我们生成了一种具有稳定的底物结合行为的 Hsp78-ATP 酶突变体。我们使用两种基于稳定同位素标记的定量质谱方法来分析 Hsp78 在热应激诱导的线粒体蛋白聚集和去聚集过程中的作用,从蛋白质组水平上进行分析。我们首先鉴定了 Hsp78 伴侣蛋白的内源性底物谱,其中包括与代谢功能相关的广泛的各种蛋白质,包括能量产生和蛋白质合成,以及其他伴侣蛋白,表明其在线粒体应激抵抗中的关键功能。然后,我们将这些相互作用数据与热应激下线粒体中的聚集和去聚集过程进行了比较,这揭示了特定的聚集倾向蛋白群体,并证明了 Hsp78 在不同条件下对依赖于应激的蛋白质溶解度的直接定量影响。我们得出结论,Hsp78 与其辅助因子一起代表了一种恢复系统,该系统在热应激期间保护主要的线粒体代谢功能,并在恢复到正常条件后恢复蛋白质生物发生能力。

https://cdn.ncbi.nlm.nih.gov/pmc/blobs/261a/9574514/1594d205fe9e/gr7.jpg
https://cdn.ncbi.nlm.nih.gov/pmc/blobs/261a/9574514/d9e29f8d8572/gr1.jpg
https://cdn.ncbi.nlm.nih.gov/pmc/blobs/261a/9574514/9c7316c59aa0/gr2.jpg
https://cdn.ncbi.nlm.nih.gov/pmc/blobs/261a/9574514/ecc3bc17f854/gr3.jpg
https://cdn.ncbi.nlm.nih.gov/pmc/blobs/261a/9574514/a03f2a0cadc1/gr4.jpg
https://cdn.ncbi.nlm.nih.gov/pmc/blobs/261a/9574514/e5d4b91e2c94/gr5.jpg
https://cdn.ncbi.nlm.nih.gov/pmc/blobs/261a/9574514/2d05af9b137c/gr6.jpg
https://cdn.ncbi.nlm.nih.gov/pmc/blobs/261a/9574514/1594d205fe9e/gr7.jpg
https://cdn.ncbi.nlm.nih.gov/pmc/blobs/261a/9574514/d9e29f8d8572/gr1.jpg
https://cdn.ncbi.nlm.nih.gov/pmc/blobs/261a/9574514/9c7316c59aa0/gr2.jpg
https://cdn.ncbi.nlm.nih.gov/pmc/blobs/261a/9574514/ecc3bc17f854/gr3.jpg
https://cdn.ncbi.nlm.nih.gov/pmc/blobs/261a/9574514/a03f2a0cadc1/gr4.jpg
https://cdn.ncbi.nlm.nih.gov/pmc/blobs/261a/9574514/e5d4b91e2c94/gr5.jpg
https://cdn.ncbi.nlm.nih.gov/pmc/blobs/261a/9574514/2d05af9b137c/gr6.jpg
https://cdn.ncbi.nlm.nih.gov/pmc/blobs/261a/9574514/1594d205fe9e/gr7.jpg

相似文献

1
Elucidation of the interaction proteome of mitochondrial chaperone Hsp78 highlights its role in protein aggregation during heat stress.阐明线粒体伴侣蛋白 Hsp78 的相互作用蛋白质组,突出其在热应激过程中蛋白质聚集的作用。
J Biol Chem. 2022 Oct;298(10):102494. doi: 10.1016/j.jbc.2022.102494. Epub 2022 Sep 15.
2
The disaggregation activity of the mitochondrial ClpB homolog Hsp78 maintains Hsp70 function during heat stress.线粒体ClpB同源蛋白Hsp78的解聚活性在热应激期间维持Hsp70的功能。
J Mol Biol. 2006 Mar 31;357(3):793-807. doi: 10.1016/j.jmb.2006.01.008. Epub 2006 Jan 19.
3
Mitochondrial Hsp78, a member of the Clp/Hsp100 family in Saccharomyces cerevisiae, cooperates with Hsp70 in protein refolding.线粒体Hsp78是酿酒酵母中Clp/Hsp100家族的成员之一,它与Hsp70协同作用参与蛋白质重折叠。
FEBS Lett. 2001 Jan 26;489(1):92-6. doi: 10.1016/s0014-5793(00)02423-6.
4
Structure and function of Hsp78, the mitochondrial ClpB homolog.线粒体ClpB同源蛋白Hsp78的结构与功能
J Struct Biol. 2006 Oct;156(1):149-64. doi: 10.1016/j.jsb.2006.04.007. Epub 2006 May 4.
5
The molecular chaperone Hsp78 confers compartment-specific thermotolerance to mitochondria.分子伴侣Hsp78赋予线粒体特定区室的耐热性。
J Cell Biol. 1996 Sep;134(6):1375-86. doi: 10.1083/jcb.134.6.1375.
6
The mitochondrial ClpB homolog Hsp78 cooperates with matrix Hsp70 in maintenance of mitochondrial function.线粒体ClpB同源物Hsp78与基质Hsp70协同维持线粒体功能。
J Mol Biol. 1995 Dec 8;254(4):538-43. doi: 10.1006/jmbi.1995.0636.
7
Hsp78, a Clp homologue within mitochondria, can substitute for chaperone functions of mt-hsp70.Hsp78是线粒体中的一种Clp同源物,可替代线粒体热休克蛋白70(mt-hsp70)的伴侣功能。
EMBO J. 1995 Jul 17;14(14):3434-44. doi: 10.1002/j.1460-2075.1995.tb07349.x.
8
HSP78 encodes a yeast mitochondrial heat shock protein in the Clp family of ATP-dependent proteases.HSP78编码一种酵母线粒体热休克蛋白,属于ATP依赖性蛋白酶的Clp家族。
Mol Cell Biol. 1993 Oct;13(10):6304-13. doi: 10.1128/mcb.13.10.6304-6313.1993.
9
Hsp78 chaperone functions in restoration of mitochondrial network following heat stress.热休克蛋白78伴侣蛋白在热应激后线粒体网络的恢复中发挥作用。
Biochim Biophys Acta. 2006 Feb;1763(2):141-51. doi: 10.1016/j.bbamcr.2006.01.007. Epub 2006 Feb 14.
10
Distinct types of intramitochondrial protein aggregates protect mitochondria against proteotoxic stress.不同类型的线粒体内蛋白聚集体保护线粒体免受蛋白毒性应激。
Cell Rep. 2024 Apr 23;43(4):114018. doi: 10.1016/j.celrep.2024.114018. Epub 2024 Mar 28.

引用本文的文献

1
Warm Cells, Hot Mitochondria: Achievements and Problems of Ultralocal Thermometry.暖细胞,热线粒体:超局域测温的成就与问题。
Int J Mol Sci. 2023 Nov 29;24(23):16955. doi: 10.3390/ijms242316955.
2
Newly imported proteins in mitochondria are particularly sensitive to aggregation.新输入到线粒体的蛋白质特别容易聚集。
Acta Physiol (Oxf). 2023 Jul;238(3):e13985. doi: 10.1111/apha.13985. Epub 2023 Jun 1.