Suppr超能文献

在体外,小鼠模型中的传入神经活动随着更快的膀胱充盈率而增加,但在体内排尿行为保持不变。

Afferent nerve activity in a mouse model increases with faster bladder filling rates in vitro, but voiding behavior remains unaltered in vivo.

机构信息

Department of Pharmacology, University of Vermont, Burlington, Vermont.

Institute of Cardiovascular Sciences, University of Manchester, Manchester, United Kingdom.

出版信息

Am J Physiol Regul Integr Comp Physiol. 2022 Nov 1;323(5):R682-R693. doi: 10.1152/ajpregu.00156.2022. Epub 2022 Sep 19.

Abstract

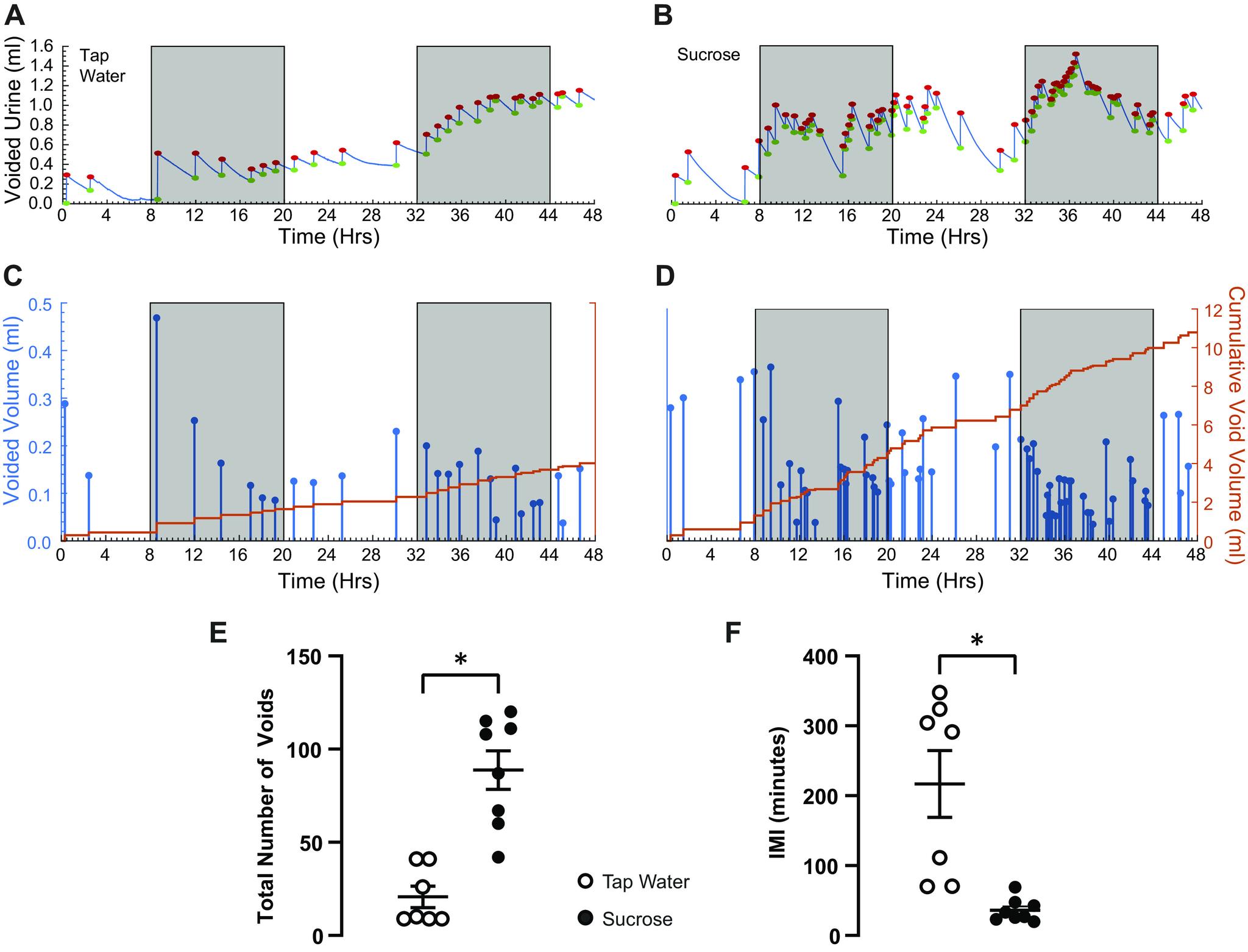
Storage and voiding functions in urinary bladder are well-known, yet fundamental physiological events coordinating these behaviors remain elusive. We sought to understand how voiding function is influenced by the rate at which the bladder fills. We hypothesized that faster filling rates would increase afferent sensory activity and increase micturition rate. In vivo, this would mean animals experiencing faster bladder filling would void more frequently with smaller void volumes. To test this hypothesis, we measured afferent nerve activity during different filling rates using an ex vivo mouse bladder preparation and assessed voiding frequency in normally behaving mice noninvasively (UroVoid). Bladder afferent nerve activity depended on the filling rate, with faster filling increasing afferent nerve activity at a given volume. Voiding behavior in vivo was measured in UroVoid cages. Male and female mice were given access to tap water or, to induce faster bladder filling rates, water containing 5% sucrose. Fluid intake increased dramatically in mice consuming 5% sucrose. As expected, micturition frequency was elevated in the sucrose group. However, even with the greatly increased rate of urine production, void volumes were unchanged in both genders. Although faster filling rates generated higher afferent nerve rates ex vivo, this did not translate into more frequent, smaller-volume voids in vivo. This suggests afferent nerve activity is only one factor contributing to the switch from bladder filling to micturition. Together with afferent nerve activity, higher centers in the central nervous system and the state of arousal are likely critical to coordinating the micturition reflex.

摘要

膀胱的储存和排空功能是众所周知的,但协调这些行为的基本生理事件仍然难以捉摸。我们试图了解膀胱充盈速度如何影响排尿功能。我们假设更快的充盈速度会增加传入感觉活动并增加排尿频率。在体内,这意味着经历更快膀胱充盈的动物会以更小的排空量更频繁地排尿。为了验证这一假设,我们使用离体小鼠膀胱准备测量了不同充盈速度下的传入神经活动,并通过无创性的 UroVoid 评估了正常行为小鼠的排尿频率。膀胱传入神经活动取决于充盈速度,在给定体积下,更快的充盈会增加传入神经活动。在 UroVoid 笼中测量体内的排尿行为。雄性和雌性小鼠被给予自来水或含有 5%蔗糖的水,以诱导更快的膀胱充盈速度。饮用 5%蔗糖的小鼠的液体摄入量显著增加。正如预期的那样,蔗糖组的排尿频率升高。然而,即使尿液产生的速度大大增加,两种性别中的排空量都没有变化。尽管更快的充盈速度在离体时产生了更高的传入神经率,但这并没有转化为体内更频繁、更小体积的排空。这表明传入神经活动只是从膀胱充盈到排尿反射的切换的一个因素。与传入神经活动一起,中枢神经系统中的更高中枢和觉醒状态可能是协调排尿反射的关键。

https://cdn.ncbi.nlm.nih.gov/pmc/blobs/4234/9602904/c24db4ca5161/ajpregu.00156.2022_f001.jpg

文献AI研究员

20分钟写一篇综述,助力文献阅读效率提升50倍。

立即体验

用中文搜PubMed

大模型驱动的PubMed中文搜索引擎

马上搜索

文档翻译

学术文献翻译模型,支持多种主流文档格式。

立即体验