Suppr超能文献

基于细胞焦亡相关基因预测肺鳞癌免疫微环境及免疫治疗效果。

Prediction of lung squamous cell carcinoma immune microenvironment and immunotherapy efficiency with pyroptosis-derived genes.

机构信息

Department of Thoracic Surgery, The First Affiliated Hospital of Nanjing Medical University, Nanjing, China.

出版信息

Medicine (Baltimore). 2022 Sep 16;101(37):e30304. doi: 10.1097/MD.0000000000030304.

Abstract

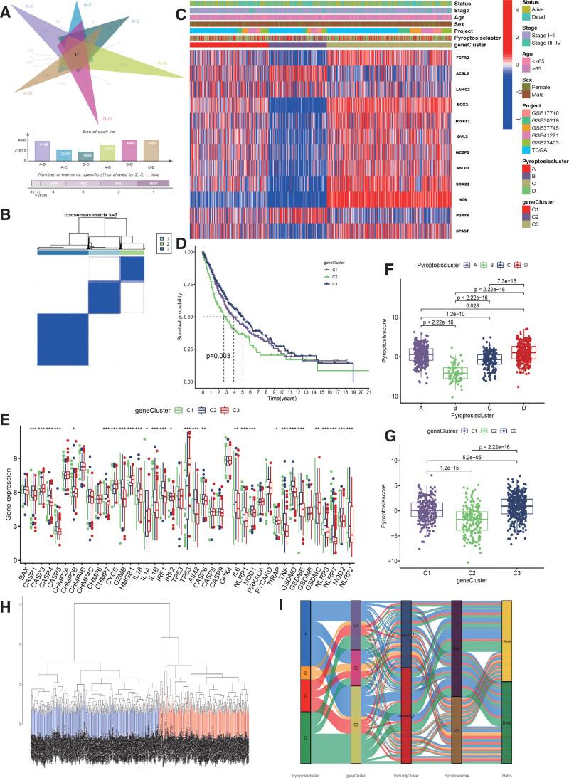
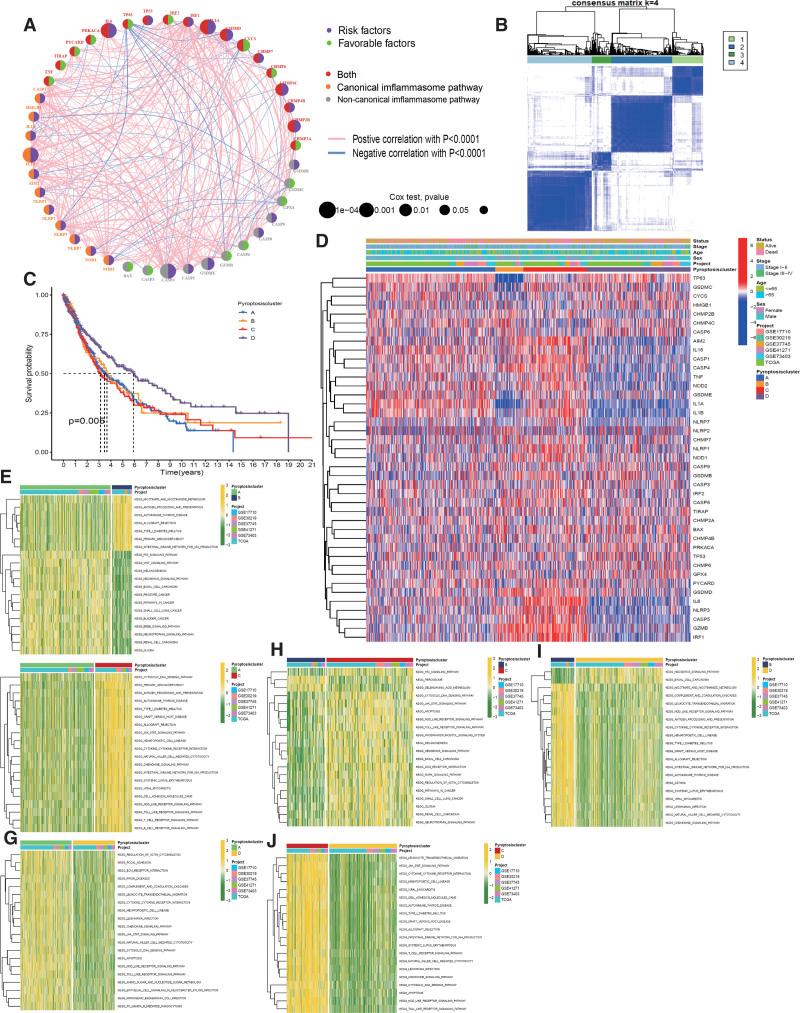
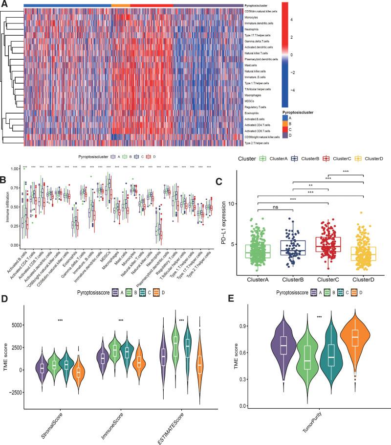
Lung squamous cell carcinoma (LUSC) is a common subtype of lung cancer that exhibits diverse pyroptosis regulatory patterns. Studies have highlighted the significance of pyroptosis in cancer invasion and immune responses. We aimed to explore the signatures of pyroptosis-related genes and their immune relevance in LUSC. Using The Cancer Genome Atlas (TCGA)-LUSC cohort and 5 gene expression omnibus (GEO) datasets, we performed consensus clustering based on 41 pyroptosis-related genes, and single sample gene set enrichment analysis (ssGSEA) was employed to calculate the infiltration levels of distinct clusters. A pyroptosis scoring scheme using the principal component analysis (PCA) method was used to quantify pyroptosis regulation in patients with LUSC and predict their prognosis. Four pyroptosis clusters were identified among 833 LUSC samples, which were associated with different Kyoto encyclopedia of genes and genome (KEGG) signaling pathways and tumor microenvironment infiltration features, and were highly consistent with 4 reported immune phenotypes: immune-responsive, immune-non-functional, immune-exclusion, and immune-ignorance. We then divided the patients into high- and low-pyroptosis score subgroups, and patients with higher scores were characterized by prolonged survival and attenuated immune infiltration. Moreover, higher scores were correlated with male patients, higher microsatellite instability, lower immune checkpoint inhibitor expression (such as CTLA-4 and GAL-9), and high mutation rates of typical mutated genes (e.g., TP53 and TTN). In particular, patients with lower pyroptosis scores showed better immune response to immune checkpoint inhibitor treatment. Pyroptosis regulatory patterns in the immune microenvironment can predict the clinical outcomes of patients with LUSC. Accurately quantifying the pyroptosis of individual patients will strengthen the understanding of heterogeneity within the LUSC tumor microenvironment infiltration areas.

摘要

肺鳞状细胞癌(LUSC)是一种常见的肺癌亚型,表现出多种细胞焦亡调控模式。研究强调了细胞焦亡在癌症侵袭和免疫反应中的重要性。我们旨在探讨 LUSC 中与细胞焦亡相关基因的特征及其与免疫的相关性。我们使用癌症基因组图谱(TCGA)-LUSC 队列和 5 个基因表达综合(GEO)数据集,基于 41 个细胞焦亡相关基因进行共识聚类,并用单样本基因集富集分析(ssGSEA)计算不同聚类的浸润水平。使用主成分分析(PCA)方法的细胞焦亡评分方案来量化 LUSC 患者的细胞焦亡调节,并预测其预后。在 833 例 LUSC 样本中鉴定出 4 个细胞焦亡聚类,这些聚类与不同的京都基因与基因组百科全书(KEGG)信号通路和肿瘤微环境浸润特征相关,并且与 4 种报道的免疫表型高度一致:免疫反应型、免疫非功能型、免疫排斥型和免疫忽视型。然后,我们将患者分为高和低细胞焦亡评分亚组,评分较高的患者具有更长的生存时间和减弱的免疫浸润。此外,较高的评分与男性患者、较高的微卫星不稳定性、较低的免疫检查点抑制剂表达(如 CTLA-4 和 GAL-9)以及典型突变基因(如 TP53 和 TTN)的高突变率相关。特别是,评分较低的患者对免疫检查点抑制剂治疗有更好的免疫反应。免疫微环境中细胞焦亡的调控模式可以预测 LUSC 患者的临床结局。准确量化个体患者的细胞焦亡将增强对 LUSC 肿瘤微环境浸润区域异质性的理解。

https://cdn.ncbi.nlm.nih.gov/pmc/blobs/b498/9478317/17aee4eaba68/medi-101-e30304-g001.jpg

文献AI研究员

20分钟写一篇综述,助力文献阅读效率提升50倍。

立即体验

用中文搜PubMed

大模型驱动的PubMed中文搜索引擎

马上搜索

文档翻译

学术文献翻译模型,支持多种主流文档格式。

立即体验