Suppr超能文献

赖氨酰氧化酶样蛋白通过诱导抗菌肽的表达来识别病毒包膜蛋白和细菌多糖,从而抵抗病原体感染。

Lysyl Oxidase-like Protein Recognizes Viral Envelope Proteins and Bacterial Polysaccharides against Pathogen Infection via Induction of Expression of Antimicrobial Peptides.

机构信息

Shandong Provincial Key Laboratory of Animal Cells and Developmental Biology, School of Life Sciences, Shandong University, Qingdao 266237, China.

State Key Laboratory of Microbial Technology, Shandong University, Qingdao 266237, China.

出版信息

Viruses. 2022 Sep 18;14(9):2072. doi: 10.3390/v14092072.

Abstract

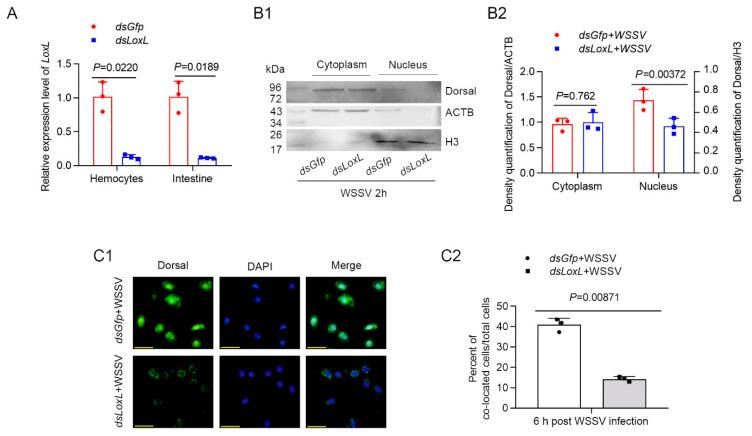
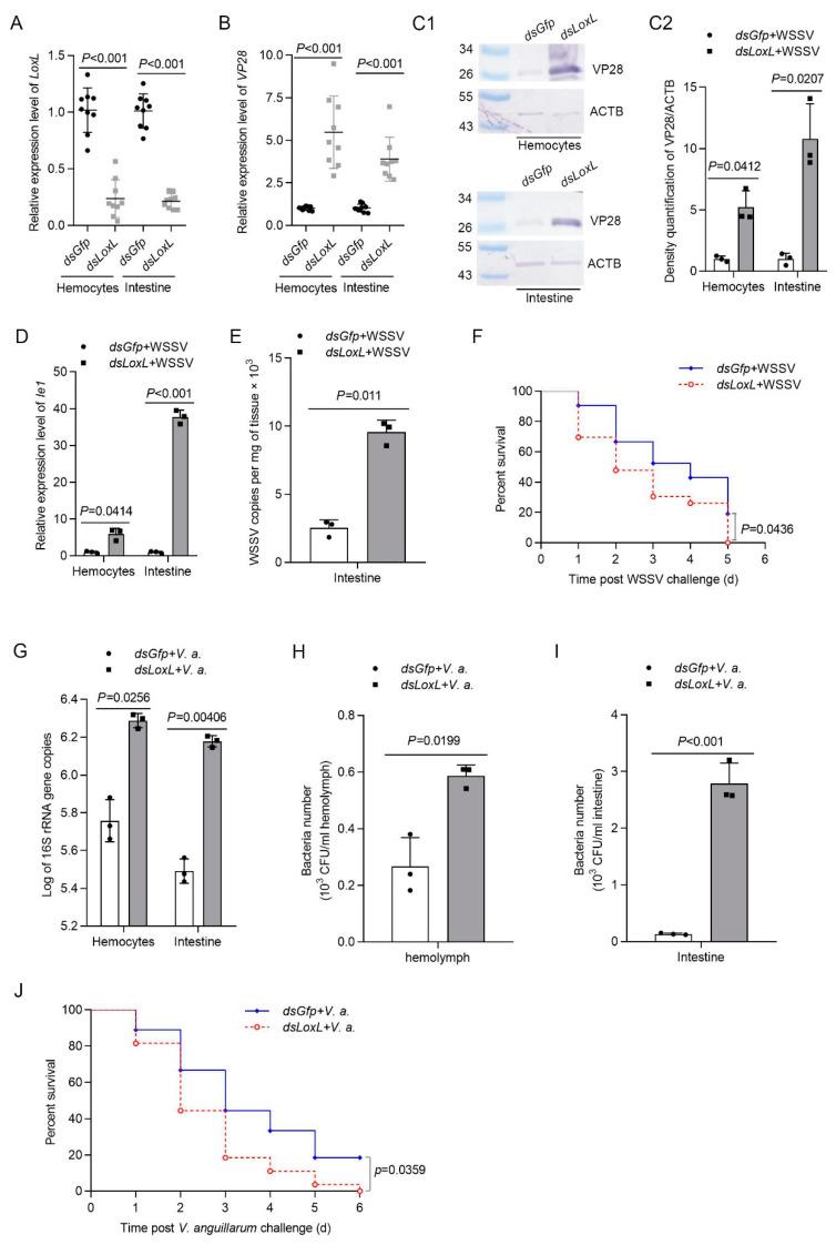
Lysyl oxidases (LOXs) are copper-dependent monoamine oxidases, and they play critical roles in extracellular matrix (ECM) remodeling. The LOX and LOX-like (LOXL) proteins also have a variety of biological functions, such as development and growth regulation, tumor suppression, and cellular senescence. However, the functions of LOXLs containing repeated scavenger receptor cysteine-rich (SRCR) domains in immunity are rarely reported. In this study, we characterized the antiviral and antibacterial functions of a lysyl oxidase-like (LOXL) protein containing tandem SRCR domains in . The mRNA level of was significantly upregulated in the hemocytes and intestines of shrimp challenged using white spot syndrome virus (WSSV) or bacteria. After the knockdown of via RNA interference, WSSV replication and bacterial loads were apparently increased, and the survival rate of the shrimp decreased significantly, suggesting that LOXL functions against pathogen infection in shrimp. Mechanistically, LOXL interacted with the envelope proteins of WSSV or with lipopolysaccharide and peptidoglycan from bacteria in shrimp challenged using WSSV or bacteria, and it promoted the expression of a battery of antimicrobial peptides (AMPs) via the induction of Dorsal nuclear translocation against viral and bacterial infection. Moreover, LOXL expression was also positively regulated by Dorsal in the shrimp challenged by pathogens. These results indicate that, by acting as a pattern recognition receptor, LOXL plays vital roles in antiviral and antibacterial innate immunity by enhancing the expression of AMPs in shrimp.

摘要

赖氨酰氧化酶(LOXs)是一种依赖铜的单胺氧化酶,它们在细胞外基质(ECM)重塑中发挥着关键作用。LOX 和 LOX 样(LOXL)蛋白也具有多种生物学功能,如发育和生长调节、肿瘤抑制和细胞衰老。然而,含有重复的清道夫受体半胱氨酸丰富(SRCR)结构域的 LOXLs 在免疫中的功能很少有报道。在本研究中,我们对含有串联 SRCR 结构域的赖氨酰氧化酶样(LOXL)蛋白的抗病毒和抗菌功能进行了表征。在受到白斑综合征病毒(WSSV)或细菌挑战的虾的血细胞和肠道中, 的 mRNA 水平显著上调。通过 RNA 干扰敲低 后,WSSV 复制和细菌负荷明显增加,虾的存活率显著降低,表明 LOXL 在虾中具有抗病原体感染的功能。在机制上,LOXL 与 WSSV 的包膜蛋白或与虾受到 WSSV 或细菌挑战时的细菌脂多糖和肽聚糖相互作用,并通过诱导 Dorsal 核转位来促进一系列抗菌肽(AMPs)的表达,从而抵抗病毒和细菌感染。此外,病原体挑战的虾中的 LOXL 表达也受到 Dorsal 的正向调节。这些结果表明,作为一种模式识别受体,LOXL 通过增强虾中 AMPs 的表达,在抗病毒和抗菌先天免疫中发挥重要作用。

https://cdn.ncbi.nlm.nih.gov/pmc/blobs/535b/9500624/b688a6b1fdd3/viruses-14-02072-g001.jpg

文献AI研究员

20分钟写一篇综述,助力文献阅读效率提升50倍。

立即体验

用中文搜PubMed

大模型驱动的PubMed中文搜索引擎

马上搜索

文档翻译

学术文献翻译模型,支持多种主流文档格式。

立即体验