Suppr超能文献

WNK1/HSN2 通过 OSR1/GSK3β-LHX8 通路介导轴突生长和分化。

WNK1/HSN2 mediates neurite outgrowth and differentiation via a OSR1/GSK3β-LHX8 pathway.

机构信息

Department of Molecular Cell Biology, Medical Research Institute, Tokyo Medical and Dental University (TMDU), Bunkyo-ku, Tokyo, 113-8510, Japan.

出版信息

Sci Rep. 2022 Sep 23;12(1):15858. doi: 10.1038/s41598-022-20271-y.

Abstract

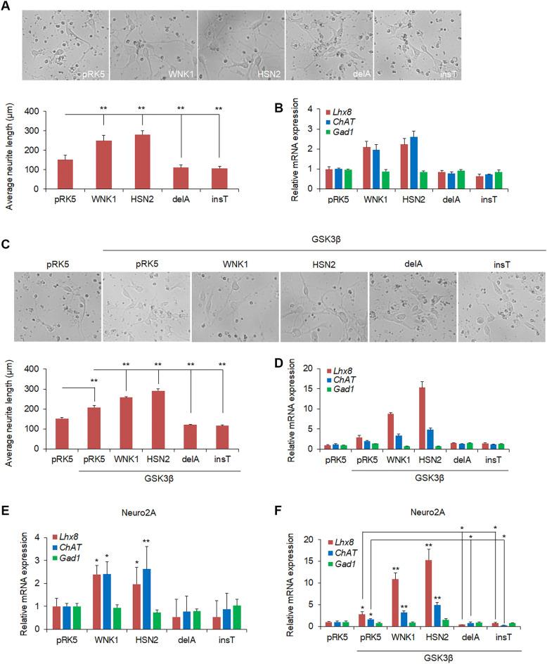
With no lysine kinase 1 (WNK1) phosphorylates and activates STE20/SPS1-related proline-alanine-rich protein kinase (SPAK) and oxidative stress responsive kinase 1 (OSR1) to regulate ion homeostasis in the kidney. Mutations in WNK1 result in dysregulation of the WNK1-SPAK/OSR1 pathway and cause pseudohypoaldosteronism type II (PHAII), a form of hypertension. WNK1 is also involved in the autosomal recessive neuropathy, hereditary sensory and autonomic neuropathy type II (HSANII). Mutations in a neural-specific splice variant of WNK1 (HSN2) cause HSANII. However, the mechanisms underlying HSN2 regulation in neurons and effects of HSN2 mutants remain unclear. Here, we found that HSN2 regulated neurite outgrowth through OSR1 activation and glycogen synthase kinase 3β (GSK3β). Moreover, HSN2-OSR1 and HSN2-GSK3β signalling induced expression of LIM homeobox 8 (Lhx8), which is a key regulator of cholinergic neural function. The HSN2-OSR1/GSK3β-LHX8 pathway is therefore important for neurite outgrowth. Consistently, HSN2 mutants reported in HSANII patients suppressed SPAK and OSR1 activation and LHX8 induction. Interestingly, HSN2 mutants also suppressed neurite outgrowth by preventing interaction of between wild-type HSN2 and GSK3β. These results indicate that HSN2 mutants cause dysregulation of neurite outgrowth via GSK3β in the HSN2 and/or WNK1 pathways.

摘要

没有赖氨酸激酶 1(WNK1)磷酸化并激活 STE20/SPS1 相关脯氨酸-丙氨酸丰富蛋白激酶(SPAK)和氧化应激反应激酶 1(OSR1),以调节肾脏中的离子稳态。WNK1 突变导致 WNK1-SPAK/OSR1 途径失调,并导致假性醛固酮增多症 II 型(PHAII),这是一种高血压形式。WNK1 还与常染色体隐性神经病、遗传性感觉和自主神经病 II 型(HSANII)有关。WNK1 的神经特异性剪接变体(HSN2)的突变导致 HSANII。然而,HSN2 在神经元中的调节机制和 HSN2 突变体的作用仍不清楚。在这里,我们发现 HSN2 通过 OSR1 激活和糖原合酶激酶 3β(GSK3β)调节轴突生长。此外,HSN2-OSR1 和 HSN2-GSK3β 信号诱导 LIM 同源框 8(Lhx8)的表达,Lhx8 是胆碱能神经功能的关键调节因子。因此,HSN2-OSR1/GSK3β-LHX8 途径对于轴突生长很重要。一致地,HSANII 患者报道的 HSN2 突变体抑制 SPAK 和 OSR1 激活和 Lhx8 诱导。有趣的是,HSN2 突变体还通过阻止野生型 HSN2 和 GSK3β 之间的相互作用来抑制轴突生长。这些结果表明,HSN2 突变体通过 GSK3β 在 HSN2 和/或 WNK1 途径中导致轴突生长失调。

https://cdn.ncbi.nlm.nih.gov/pmc/blobs/03d5/9508073/94a88bf45ffe/41598_2022_20271_Fig1_HTML.jpg

文献AI研究员

20分钟写一篇综述,助力文献阅读效率提升50倍。

立即体验

用中文搜PubMed

大模型驱动的PubMed中文搜索引擎

马上搜索

文档翻译

学术文献翻译模型,支持多种主流文档格式。

立即体验