Suppr超能文献

纹状体突触融合蛋白 1A 与亚氨基二丙腈诱导动物模型中抽动秽语综合征的发展有关。

Striatal Syntaxin 1A Is Associated with Development of Tourette Syndrome in an Iminodipropionitrile-Induced Animal Model.

机构信息

Shanghai Dunlu Biomedical Technology Co. Ltd., Shanghai 201611, China.

Plastic Surgery Department, Fujian Children's Hospital, Fuzhou, Fujian 350001, China.

出版信息

Dis Markers. 2022 Sep 14;2022:1148191. doi: 10.1155/2022/1148191. eCollection 2022.

Abstract

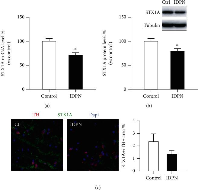
Tourette syndrome (TS) is a neurodevelopmental movement disorder characterized by multiple motor and vocal tics. In this study, we used a TS rat model induced by 3,3'-iminodipropionitrile (IDPN) and aimed to investigate the expression change of Syntaxin 1A (STX1A). Rats in the control group received intraperitoneal injection of normal saline, and TS rats were injected with IDPN (150 mg/kg/day). After 7 days of treatment, the stereotypic behaviors were assessed. Next, rats were sacrificed; brains were removed for RNA extraction and Western blotting analysis and fixed in 4% paraformaldehyde for immunofluorescence analysis. After 7 days of IDPN administration, stereotypic behaviors were successfully induced. The IDPN group exhibited more counts in biting, putting forepaws around mouth, licking, head twitching, shaking claws, body raising, and episodic utterance. The striatal STX1A mRNA, protein, and STX1A expression in striatal dopaminergic neurons were investigated. As expected, the total STX1A mRNA and protein levels were decreased in the TS model rats. In the striatal dopaminergic neurons, the IDPN group showed a slightly decreased STX1A/TH double positive area, but no statistical significance was found. Additionally, we assessed the expression of some genes closely related to STX1A, such as SNAP25, SY, and gephyrin, and no differences were found between the two groups. Together, reduced STX1A expression is associated with IDPN-induced TS development. Our findings suggested that decreased striatal STX1A expression is associated with the development of TS in the IDPN-induced rat model.

摘要

妥瑞氏症(TS)是一种神经发育运动障碍,其特征为多种运动和发声抽搐。在这项研究中,我们使用 3,3'-亚氨基二丙腈(IDPN)诱导的 TS 大鼠模型,旨在研究突触融合蛋白 1A(STX1A)的表达变化。对照组大鼠接受腹腔注射生理盐水,TS 大鼠则注射 IDPN(150mg/kg/天)。治疗 7 天后,评估刻板行为。随后处死大鼠,取出大脑进行 RNA 提取和 Western blot 分析,并固定在 4%多聚甲醛中进行免疫荧光分析。在 IDPN 给药 7 天后,成功诱导了刻板行为。IDPN 组出现更多的咬、将前爪放嘴边、舔、摇头、摇晃爪子、抬高身体和间歇性发声行为。研究了纹状体 STX1A mRNA、蛋白和纹状体多巴胺能神经元中的 STX1A 表达。正如预期的那样,TS 模型大鼠的总 STX1A mRNA 和蛋白水平降低。在纹状体多巴胺能神经元中,IDPN 组 STX1A/TH 双阳性面积略有减少,但无统计学意义。此外,我们评估了一些与 STX1A 密切相关的基因的表达,如 SNAP25、SY 和 gephyrin,但两组之间没有差异。总之,STX1A 表达减少与 IDPN 诱导的 TS 发展有关。我们的研究结果表明,纹状体 STX1A 表达减少与 IDPN 诱导的大鼠模型中 TS 的发展有关。

https://cdn.ncbi.nlm.nih.gov/pmc/blobs/0a9b/9492347/d1dbd90b5230/DM2022-1148191.001.jpg

文献AI研究员

20分钟写一篇综述,助力文献阅读效率提升50倍。

立即体验

用中文搜PubMed

大模型驱动的PubMed中文搜索引擎

马上搜索

文档翻译

学术文献翻译模型,支持多种主流文档格式。

立即体验