Feng Shi-Yang, Lei Jie, Li Yu-Xiang, Shi Wen-Ge, Wang Ran-Ran, Yap Adrian Ujin, Wang Yi-Xiang, Fu Kai-Yuan
Center for Temporomandibular Disorders & Orofacial Pain, and.
Central Laboratory, Peking University School and Hospital of Stomatology, Beijing, China.
JCI Insight. 2022 Nov 8;7(21):e158874. doi: 10.1172/jci.insight.158874.
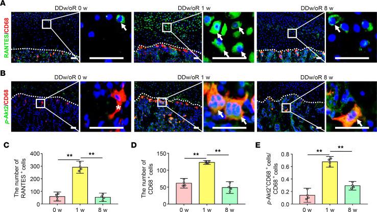
Early-stage temporomandibular joint osteoarthritis (TMJOA) is characterized by excessive subchondral bone loss. Emerging evidence suggests that TMJ disc displacement is involved, but the pathogenic mechanism remains unclear. Here, we established a rat model of TMJOA that simulated disc displacement with a capacitance-based force-sensing system to directly measure articular surface pressure in vivo. Micro-CT, histological staining, immunofluorescence staining, IHC staining, and Western blot were used to assess pathological changes and underlying mechanisms of TMJOA in the rat model in vivo as well as in RAW264.7 cells in vitro. We found that disc displacement led to significantly higher pressure on the articular surface, which caused rapid subchondral bone loss via activation of the RANTES-chemokine receptors-Akt2 (RANTES-CCRs-Akt2) axis. Inhibition of RANTES or Akt2 attenuated subchondral bone loss and resulted in improved subchondral bone microstructure. Cytological studies substantiated that RANTES regulated osteoclast formation by binding to its receptor CCRs and activating the Akt2 pathway. The clinical evidence further supported that RANTES was a potential biomarker for predicting subchondral bone loss in early-stage TMJOA. Taken together, this study demonstrates important functions of the RANTES-CCRs-Akt2 axis in the regulation of subchondral bone remodeling and provides further knowledge of how disc displacement causes TMJOA.
早期颞下颌关节骨关节炎(TMJOA)的特征是软骨下骨过度丢失。新出现的证据表明TMJ盘移位与之相关,但其致病机制仍不清楚。在此,我们建立了一种TMJOA大鼠模型,该模型使用基于电容的力传感系统模拟盘移位,以直接测量体内关节表面压力。采用显微CT、组织学染色、免疫荧光染色、免疫组化染色和蛋白质免疫印迹法,评估大鼠模型体内以及RAW264.7细胞体外TMJOA的病理变化和潜在机制。我们发现,盘移位导致关节表面压力显著升高,通过激活RANTES-趋化因子受体-Akt2(RANTES-CCRs-Akt2)轴导致软骨下骨快速丢失。抑制RANTES或Akt2可减轻软骨下骨丢失,并改善软骨下骨微结构。细胞学研究证实,RANTES通过与其受体CCRs结合并激活Akt2途径来调节破骨细胞形成。临床证据进一步支持,RANTES是预测早期TMJOA软骨下骨丢失的潜在生物标志物。综上所述,本研究证明了RANTES-CCRs-Akt2轴在调节软骨下骨重塑中的重要作用,并进一步揭示了盘移位导致TMJOA的机制。