Department of Respiratory Medicine, East Hospital, The Second Hospital of Hebei Medical University, No. 80, Huanghe Avenue, East Development Zone, Shijiazhuang City, 050000, Hebei Province, People's Republic of China.
BMC Pulm Med. 2022 Sep 30;22(1):371. doi: 10.1186/s12890-022-02091-y.
Acute lung injury (ALI) increases sepsis morbidity and mortality. LncRNA H19 plays a critical role in sepsis. miR-107 is highly-expressed and TGFβ type III receptor (TGFBR3) is poorly-expressed in sepsis, yet their roles in sepsis development require further investigation. This study aimed to investigate the mechanism of H19 in alleviating sepsis-induced ALI through the miR-107/TGFBR3 axis.
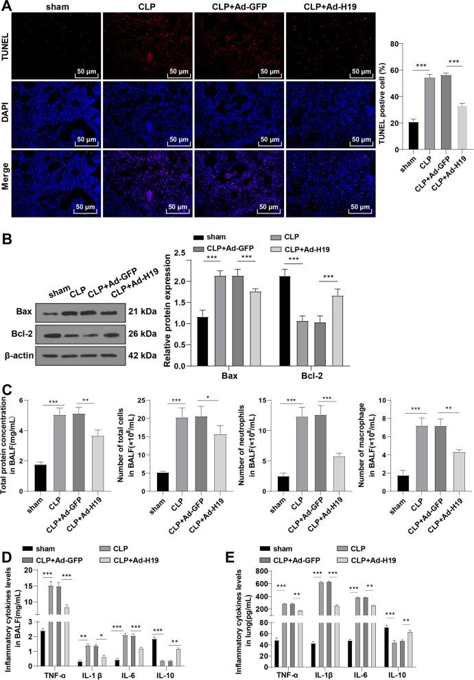
Mice were intravenously injected with Ad-H19 adenovirus vector or control vector one week before establishing the mouse model of cecal ligation and puncture (CLP). Pulmonary microvascular endothelial cells (PMVECs) were transfected with oe-H19 or oe-NC plasmids and then stimulated by lipopolysaccharide (LPS). Lung injury was assessed via hematoxylin-eosin staining, measurement of wet-to-dry (W/D) ratio, and TUNEL staining. Levels of H19, miR-107, and TGFBR3 were determined by RT-qPCR. Apoptosis of PMVECs was evaluated by flow cytometry. Levels of Bax and Bcl-2 in lung tissues and PMVECs were measured using Western blot. Total protein concentration and the number of total cells, neutrophils, and macrophages in bronchoalveolar lavage fluid (BALF) were quantified. Levels of TNF-α, IL-1β, IL-6, and IL-10 in BALF, lung tissues, and PMVECs were measured by ELISA. Cross-linking relationships among H19, miR-107 and TGFBR3 were verified by dual-luciferase and RIP assays.
H19 was poorly-expressed in CLP-operated mice. H19 overexpression attenuated sepsis-induced ALI, which was manifested with complete alveolar structure, decreased lung injury score and lung W/D ratio, and inhibited apoptosis in CLP-operated mice, which was manifested with decreased number of TUNEL-positive cells and Bax level and increased Bcl-2 level. CLP-operated mice had increased concentration of total protein and number of total cells, neutrophils, and macrophages in BALF, which was nullified by H19 overexpression. H19 overexpression declined levels of TNF-α, IL-1β, and IL-6 and elevated IL-10 levels. H19 inhibited LPS-induced PMVEC apoptosis and pro-inflammatory cytokine production. H19 targeted TGFBR3 as the ceRNA of miR-107. miR-107 overexpression or silencing TGFBR3 partially averted the inhibition of H19 overexpression on LPS-induced PMVEC apoptosis and pro-inflammatory cytokine production.
LncRNA H19 inhibited LPS-induced PMVEC apoptosis and pro-inflammatory cytokine production and attenuated sepsis-induced ALI by targeting TGFBR3 as the ceRNA of miR-107.
急性肺损伤(ALI)增加脓毒症的发病率和死亡率。长链非编码 RNA H19 在脓毒症中起关键作用。miR-107 在脓毒症中高表达,TGFβ 型 III 受体(TGFBR3)低表达,但它们在脓毒症发展中的作用需要进一步研究。本研究旨在通过 miR-107/TGFBR3 轴探讨 H19 缓解脓毒症诱导的 ALI 的机制。
在建立盲肠结扎和穿孔(CLP)小鼠模型前一周,小鼠静脉注射 Ad-H19 腺病毒载体或对照载体。过表达 H19 的 oe-H19 或对照 oe-NC 质粒转染肺微血管内皮细胞(PMVECs),然后用脂多糖(LPS)刺激。通过苏木精-伊红染色、湿重/干重(W/D)比值测定和 TUNEL 染色评估肺损伤。通过 RT-qPCR 测定 H19、miR-107 和 TGFBR3 的水平。通过流式细胞术评估 PMVECs 的凋亡。通过 Western blot 测定肺组织和 PMVECs 中 Bax 和 Bcl-2 的水平。通过酶联免疫吸附试验(ELISA)测定支气管肺泡灌洗液(BALF)中 TNF-α、IL-1β、IL-6 和 IL-10 的水平。通过双荧光素酶和 RIP 测定验证 H19、miR-107 和 TGFBR3 之间的交联关系。
CLP 操作的小鼠中 H19 表达水平较低。H19 过表达可减轻脓毒症诱导的 ALI,表现为完全肺泡结构、降低肺损伤评分和肺 W/D 比值,并抑制 CLP 操作的小鼠凋亡,表现为 TUNEL 阳性细胞和 Bax 水平降低,Bcl-2 水平升高。CLP 操作的小鼠 BALF 中总蛋白浓度和总细胞、中性粒细胞和巨噬细胞数量增加,而过表达 H19 可消除这种情况。H19 过表达降低了 TNF-α、IL-1β 和 IL-6 的水平,并升高了 IL-10 的水平。H19 抑制 LPS 诱导的 PMVEC 凋亡和促炎细胞因子的产生。H19 作为 miR-107 的 ceRNA 靶向 TGFBR3。miR-107 的过表达或沉默 TGFBR3 部分逆转了 H19 过表达对 LPS 诱导的 PMVEC 凋亡和促炎细胞因子产生的抑制作用。
长链非编码 RNA H19 通过作为 miR-107 的 ceRNA 靶向 TGFBR3,抑制 LPS 诱导的 PMVEC 凋亡和促炎细胞因子的产生,减轻脓毒症诱导的 ALI。