Suppr超能文献

整合蛋白质组学鉴定 PARP 抑制剂诱导的生存信号变化,作为卵巢癌潜在的弱点。

Integrated proteomics identifies PARP inhibitor-induced prosurvival signaling changes as potential vulnerabilities in ovarian cancer.

机构信息

Department of Drug Discovery, H. Lee Moffitt Cancer Center & Research Institute, Tampa, Florida, USA.

Department of Cancer Epidemiology, H. Lee Moffitt Cancer Center & Research Institute, Tampa, Florida, USA.

出版信息

J Biol Chem. 2022 Nov;298(11):102550. doi: 10.1016/j.jbc.2022.102550. Epub 2022 Sep 29.

Abstract

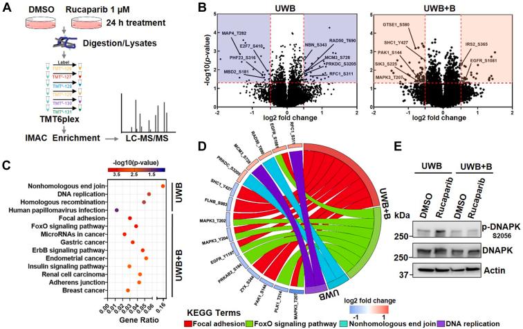
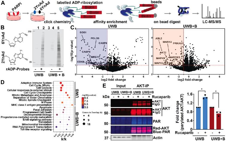
BRCA1/2-deficient ovarian carcinoma (OC) has been shown to be particularly sensitive to poly (ADP-ribose) polymerase inhibitors (PARPis). Furthermore, BRCA1/2 mutation status is currently used as a predictive biomarker for PARPi therapy. Despite providing a major clinical benefit to the majority of patients, a significant proportion of BRCA1/2-deficient OC tumors do not respond to PARPis for reasons that are incompletely understood. Using an integrated chemical, phospho- and ADP-ribosylation proteomics approach, we sought here to develop additional mechanism-based biomarker candidates for PARPi therapy in OC and identify new targets for combination therapy to overcome primary resistance. Using chemical proteomics with PARPi baits in a BRCA1-isogenic OC cell line pair, as well as patient-derived BRCA1-proficient and BRCA1-deficient tumor samples, and subsequent validation by coimmunoprecipitation, we showed differential PARP1 and PARP2 protein complex composition in PARPi-sensitive, BRCA1-deficient UWB1.289 (UWB) cells compared to PARPi-insensitive, BRCA1-reconstituted UWB1.289+BRCA1 (UWB+B) cells. In addition, global phosphoproteomics and ADP-ribosylation proteomics furthermore revealed that the PARPi rucaparib induced the cell cycle pathway and nonhomologous end joining (NHEJ) pathway in UWB cells but downregulated ErbB signaling in UWB+B cells. In addition, we observed AKT PARylation and prosurvival AKT-mTOR signaling in UWB+B cells after PARPi treatment. Consistently, we found the synergy of PARPis with DNAPK or AKT inhibitors was more pronounced in UWB+B cells, highlighting these pathways as actionable vulnerabilities. In conclusion, we demonstrate the combination of chemical proteomics, phosphoproteomics, and ADP-ribosylation proteomics can identify differential PARP1/2 complexes and diverse, but actionable, drug compensatory signaling in OC.

摘要

BRCA1/2 缺陷型卵巢癌 (OC) 对聚 (ADP-核糖) 聚合酶抑制剂 (PARPi) 特别敏感。此外,BRCA1/2 突变状态目前被用作 PARPi 治疗的预测生物标志物。尽管大多数患者从中获得了重大的临床获益,但由于部分原因尚不完全清楚,仍有相当一部分 BRCA1/2 缺陷型 OC 肿瘤对 PARPi 无反应。我们采用综合的化学、磷酸化和 ADP-核糖基化蛋白质组学方法,旨在为 OC 的 PARPi 治疗开发其他基于机制的生物标志物候选物,并确定新的联合治疗靶点以克服原发性耐药。我们使用 PARPi 诱饵的化学蛋白质组学方法,在 BRCA1 同基因 OC 细胞系对以及源自患者的 BRCA1 功能正常和 BRCA1 缺陷型肿瘤样本中进行研究,随后通过共免疫沉淀进行验证,我们发现 PARPi 敏感、BRCA1 缺陷型 UWB1.289 (UWB) 细胞与 PARPi 不敏感、BRCA1 重建的 UWB1.289+BRCA1 (UWB+B) 细胞相比,PARP1 和 PARP2 蛋白复合物组成存在差异。此外,全局磷酸化蛋白质组学和 ADP-核糖基化蛋白质组学还表明,PARPi rucaparib 在 UWB 细胞中诱导了细胞周期途径和非同源末端连接 (NHEJ) 途径,但下调了 UWB+B 细胞中的 ErbB 信号。此外,我们观察到 PARPi 处理后 UWB+B 细胞中 AKT 的 PAR 化和促生存 AKT-mTOR 信号。一致地,我们发现 PARPi 与 DNA-PK 或 AKT 抑制剂的协同作用在 UWB+B 细胞中更为明显,突出了这些途径作为可靶向的脆弱性。总之,我们证明了化学蛋白质组学、磷酸化蛋白质组学和 ADP-核糖基化蛋白质组学的结合可以鉴定 OC 中不同的 PARP1/2 复合物和不同但可靶向的药物补偿性信号。

https://cdn.ncbi.nlm.nih.gov/pmc/blobs/449d/9636579/b7ce43bfc305/gr1.jpg

文献AI研究员

20分钟写一篇综述,助力文献阅读效率提升50倍。

立即体验

用中文搜PubMed

大模型驱动的PubMed中文搜索引擎

马上搜索

文档翻译

学术文献翻译模型,支持多种主流文档格式。

立即体验