Suppr超能文献

酸敏感离子通道2a基因敲低的怀孕小鼠癫痫敏感性增加与海马炎症反应受损有关。

Increased seizure sensitivity in pregnant mice with genetic knockdown of acid sensing ion channel 2a is associated with impaired hippocampal inflammatory response.

作者信息

Jones-Muhammad Maria, Shao Qingmei, Warrington Junie P

机构信息

Program in Neuroscience, University of Mississippi Medical Center, Jackson, MS, United States.

Department of Neurology, University of Mississippi Medical Center, Jackson, MS, United States.

出版信息

Front Physiol. 2022 Sep 14;13:983506. doi: 10.3389/fphys.2022.983506. eCollection 2022.

Abstract

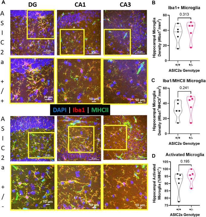
Acid sensing ion channels (ASICs) are mechano- and chemo-receptor channels that are activated by drops in extracellular pH as occurs after neurotransmission. In our previous study, we demonstrated that mice subjected to reduced utero-placental perfusion pressure during pregnancy, to mimic the pregnancy complication of preeclampsia, have reduced hippocampal expression of ASIC2a protein. We also showed that pregnant mice with heterozygous expression of ASIC2a (+/-) had increased sensitivity and severity to pentylenetetrazol-induced seizures; however, the mechanisms by which this occurs remain unclear. The purpose of this study was to investigate key molecular targets involving neurotransmission and inflammation that are differentially changed following seizure exposure in pregnant ASIC2a +/- mice. On gestational day 18.5, ASIC2a wild-type (+/+, = 7) and +/- ( = 14) mice were injected with 40 mg/kg pentylenetetrazol and monitored for 30 min. Western blot and ELISA analysis revealed no difference in hippocampal synaptosome glutamate-related proteins but an increase in GABA concentration in pregnant +/- mice. Using ELISA and multiplex assays, we found a significant decrease in serum TNFα, and a decreased concentration of pro-inflammatory cytokines and chemokines in hippocampal cytosolic fraction. Significant reductions in IL-1β, IL-3, IL-12 (p70), eotaxin, interferon gamma, and macrophage inflammatory protein (MIP-1β), in the hippocampal cytosolic fractions of +/- mice were observed compared to +/+ mice. Additionally, there was no difference in hippocampal microglia density or activation in pregnant ASIC2a+/+ vs. +/- mice. These results support the hypothesis that pregnant mice with reduced ASIC2a may not be able to mount an inflammatory response following acute seizure exposure.

摘要

酸敏感离子通道(ASICs)是机械和化学感受器通道,在神经传递后细胞外pH值下降时被激活。在我们之前的研究中,我们证明,在怀孕期间接受子宫胎盘灌注压力降低以模拟先兆子痫这一妊娠并发症的小鼠,其海马中ASIC2a蛋白的表达降低。我们还表明,ASIC2a杂合表达(+/-)的怀孕小鼠对戊四氮诱导的癫痫发作的敏感性和严重程度增加;然而,其发生机制仍不清楚。本研究的目的是调查在怀孕的ASIC2a +/-小鼠癫痫发作后差异变化的涉及神经传递和炎症的关键分子靶点。在妊娠第18.5天,给ASIC2a野生型(+/+,n = 7)和+/-(n = 14)小鼠注射40 mg/kg戊四氮,并监测30分钟。蛋白质免疫印迹和酶联免疫吸附测定分析显示,怀孕的+/-小鼠海马突触体中谷氨酸相关蛋白无差异,但GABA浓度增加。使用酶联免疫吸附测定和多重分析,我们发现血清TNFα显著降低,海马细胞溶质部分促炎细胞因子和趋化因子浓度降低。与+/+小鼠相比,在+/-小鼠的海马细胞溶质部分观察到IL-1β、IL-3、IL-12(p70)、嗜酸性粒细胞趋化因子、干扰素γ和巨噬细胞炎性蛋白(MIP-1β)显著降低。此外,怀孕的ASIC2a +/+与+/-小鼠之间海马小胶质细胞密度或激活无差异。这些结果支持这样的假设,即ASIC2a降低的怀孕小鼠在急性癫痫发作后可能无法引发炎症反应。

https://cdn.ncbi.nlm.nih.gov/pmc/blobs/2bef/9515891/9ad4e2b9d666/fphys-13-983506-g001.jpg

相似文献

4
Altered Expression Pattern of Acid-Sensing Ion Channel Isoforms in Piriform Cortex After Seizures.
Mol Neurobiol. 2016 Apr;53(3):1782-1793. doi: 10.1007/s12035-015-9130-5. Epub 2015 Mar 7.
5
Physiologically relevant acid-sensing ion channel (ASIC) 2a/3 heteromers have a 1:2 stoichiometry.
Commun Biol. 2023 Jul 8;6(1):701. doi: 10.1038/s42003-023-05087-4.
6
Two di-leucine motifs regulate trafficking and function of mouse ASIC2a.
Mol Brain. 2016 Jan 27;9:9. doi: 10.1186/s13041-016-0190-x.
7
Acid-sensing ion channels promote the inflammation and migration of cultured rat microglia.
Glia. 2015 Mar;63(3):483-96. doi: 10.1002/glia.22766. Epub 2014 Nov 7.
10
A kinase-anchoring protein 150 and calcineurin are involved in regulation of acid-sensing ion channels ASIC1a and ASIC2a.
J Biol Chem. 2007 Aug 3;282(31):22668-77. doi: 10.1074/jbc.M703624200. Epub 2007 Jun 4.

引用本文的文献

本文引用的文献

1
Glutamate potentiates heterologously expressed homomeric acid-sensing ion channel 1a.
Synapse. 2022 Apr;76(5-6):e22227. doi: 10.1002/syn.22227. Epub 2022 Feb 25.
3
Network-Related Changes in Neurotransmitters and Seizure Propagation During Rodent Epileptogenesis.
Neurology. 2021 May 4;96(18):e2261-e2271. doi: 10.1212/WNL.0000000000011846. Epub 2021 Mar 15.
5
Cellular and molecular mechanisms of new onset seizure generation.
Aging Clin Exp Res. 2021 Jun;33(6):1713-1716. doi: 10.1007/s40520-019-01396-z. Epub 2019 Nov 15.
6
Inhibition of Acid Sensing Ion Channel 3 Aggravates Seizures by Regulating NMDAR Function.
Neurochem Res. 2018 Jun;43(6):1227-1241. doi: 10.1007/s11064-018-2540-9. Epub 2018 May 7.
7
Linking kindling to increased glutamate release in the dentate gyrus of the hippocampus through the STXBP5/tomosyn-1 gene.
Brain Behav. 2017 Aug 13;7(9):e00795. doi: 10.1002/brb3.795. eCollection 2017 Sep.
9
An examination of changes in maternal neuroimmune function during pregnancy and the postpartum period.
Brain Behav Immun. 2017 Nov;66:201-209. doi: 10.1016/j.bbi.2017.06.016. Epub 2017 Jun 30.
10
Acid-sensing ion channel (ASIC) structure and function: Insights from spider, snake and sea anemone venoms.
Neuropharmacology. 2017 Dec;127:173-184. doi: 10.1016/j.neuropharm.2017.04.042. Epub 2017 Apr 27.

文献AI研究员

20分钟写一篇综述,助力文献阅读效率提升50倍。

立即体验

用中文搜PubMed

大模型驱动的PubMed中文搜索引擎

马上搜索

文档翻译

学术文献翻译模型,支持多种主流文档格式。

立即体验