Suppr超能文献

结构选择性核酸内切酶 GEN1 和 MUS81 介导了在增殖 B 淋巴细胞的基因组保护方面的互补功能。

The structure-selective endonucleases GEN1 and MUS81 mediate complementary functions in safeguarding the genome of proliferating B lymphocytes.

机构信息

Immunology Program, Memorial Sloan Kettering Cancer Center, New York, United States.

Immunology and Microbial Pathogenesis Program, Weill Cornell Graduate School of Medical Sciences, Cornell University, New York, United States.

出版信息

Elife. 2022 Oct 3;11:e77073. doi: 10.7554/eLife.77073.

Abstract

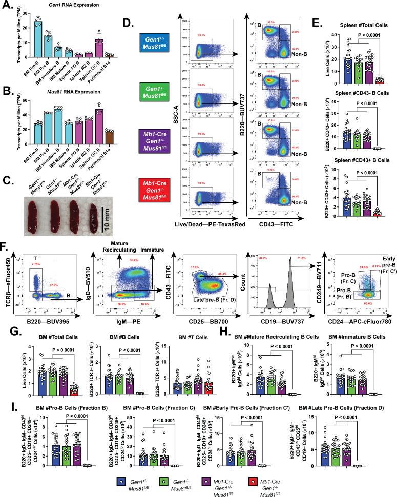
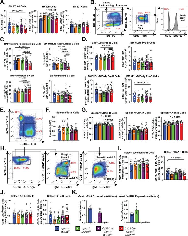
During the development of humoral immunity, activated B lymphocytes undergo vigorous proliferative, transcriptional, metabolic, and DNA remodeling activities; hence, their genomes are constantly exposed to an onslaught of genotoxic agents and processes. Branched DNA intermediates generated during replication and recombinational repair pose genomic threats if left unresolved and so, they must be eliminated by structure-selective endonucleases to preserve the integrity of these DNA transactions for the faithful duplication and propagation of genetic information. To investigate the role of two such enzymes, GEN1 and MUS81, in B cell biology, we established B-cell conditional knockout mouse models and found that deletion of GEN1 and MUS81 in early B-cell precursors abrogates the development and maturation of B-lineage cells while the loss of these enzymes in mature B cells inhibit the generation of robust germinal centers. Upon activation, these double-null mature B lymphocytes fail to proliferate and survive while exhibiting transcriptional signatures of p53 signaling, apoptosis, and type I interferon response. Metaphase spreads of these endonuclease-deficient cells showed severe and diverse chromosomal abnormalities, including a preponderance of chromosome breaks, consistent with a defect in resolving recombination intermediates. These observations underscore the pivotal roles of GEN1 and MUS81 in safeguarding the genome to ensure the proper development and proliferation of B lymphocytes.

摘要

在体液免疫的发展过程中,活化的 B 淋巴细胞经历剧烈的增殖、转录、代谢和 DNA 重塑活动;因此,它们的基因组不断受到遗传毒性物质和过程的攻击。如果复制和重组修复过程中产生的分支 DNA 中间体得不到解决,它们将对基因组构成威胁,因此必须被结构选择性核酸内切酶消除,以维持这些 DNA 转化的完整性,从而忠实复制和传递遗传信息。为了研究两种这样的酶,即 GEN1 和 MUS81 在 B 细胞生物学中的作用,我们建立了 B 细胞条件性敲除小鼠模型,发现早期 B 细胞前体中 GEN1 和 MUS81 的缺失会破坏 B 细胞谱系细胞的发育和成熟,而这些酶在成熟 B 细胞中的缺失会抑制生发中心的生成。在激活后,这些双缺失的成熟 B 淋巴细胞无法增殖和存活,同时表现出 p53 信号、细胞凋亡和 I 型干扰素反应的转录特征。这些核酸内切酶缺陷细胞的中期分裂象显示出严重和多样的染色体异常,包括染色体断裂的优势,这与重组中间体的解决缺陷一致。这些观察结果强调了 GEN1 和 MUS81 在保护基因组以确保 B 淋巴细胞的正常发育和增殖方面的关键作用。

https://cdn.ncbi.nlm.nih.gov/pmc/blobs/c96f/9581529/cacd0fb60eba/elife-77073-fig1.jpg

文献检索

告别复杂PubMed语法,用中文像聊天一样搜索,搜遍4000万医学文献。AI智能推荐,让科研检索更轻松。

立即免费搜索

文件翻译

保留排版,准确专业,支持PDF/Word/PPT等文件格式,支持 12+语言互译。

免费翻译文档

深度研究

AI帮你快速写综述,25分钟生成高质量综述,智能提取关键信息,辅助科研写作。

立即免费体验