Department of Histology and Embryology, Faculty of Medicine, Masaryk University, Kamenice 5, Brno 625 00, Czech Republic.
Core Facility Cellular Imaging, CEITEC, Masaryk University, Kamenice 5, Brno 625 00, Czech Republic.
ACS Biomater Sci Eng. 2022 Nov 14;8(11):4789-4806. doi: 10.1021/acsbiomaterials.2c00650. Epub 2022 Oct 6.
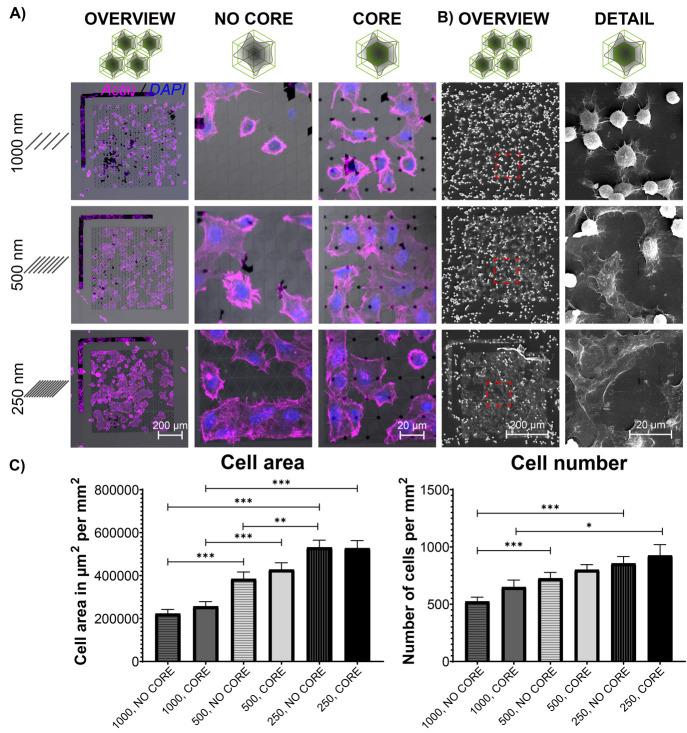
Many dynamic interactions within the cell microenvironment modulate cell behavior and cell fate. However, the pathways and mechanisms behind cell-cell or cell-extracellular matrix interactions remain understudied, as they occur at a nanoscale level. Recent progress in nanotechnology allows for mimicking of the microenvironment at nanoscale ; electron-beam lithography (EBL) is currently the most promising technique. Although this nanopatterning technique can generate nanostructures of good quality and resolution, it has resulted, thus far, in the production of only simple shapes (e.g., rectangles) over a relatively small area (100 × 100 μm), leaving its potential in biological applications unfulfilled. Here, we used EBL for cell-interaction studies by coating cell-culture-relevant material with electron-conductive indium tin oxide, which formed nanopatterns of complex nanohexagonal structures over a large area (500 × 500 μm). We confirmed the potential of EBL for use in cell-interaction studies by analyzing specific cell responses toward differentially distributed nanohexagons spaced at 1000, 500, and 250 nm. We found that our optimized technique of EBL with HaloTags enabled the investigation of broad changes to a cell-culture-relevant surface and can provide an understanding of cellular signaling mechanisms at a single-molecule level.
细胞微环境中的许多动态相互作用调节着细胞的行为和命运。然而,细胞-细胞或细胞-细胞外基质相互作用背后的途径和机制仍未得到充分研究,因为它们发生在纳米尺度上。纳米技术的最新进展允许在纳米尺度上模拟微环境;电子束光刻(EBL)是目前最有前途的技术。尽管这种纳米图案化技术可以产生高质量和高分辨率的纳米结构,但迄今为止,它只能在相对较小的区域(100×100 μm)上产生简单的形状(例如,矩形),从而未充分发挥其在生物应用中的潜力。在这里,我们使用 EBL 通过在与细胞培养相关的材料上涂覆导电铟锡氧化物来进行细胞相互作用研究,从而在大面积(500×500 μm)上形成复杂纳米六边形结构的纳米图案。我们通过分析对以 1000、500 和 250 nm 的不同分布纳米六边形间隔的特定细胞反应,证实了 EBL 在细胞相互作用研究中的潜力。我们发现,我们使用 HaloTags 的优化 EBL 技术能够研究与细胞培养相关的表面的广泛变化,并能够在单个分子水平上理解细胞信号转导机制。