Suppr超能文献

短双歧杆菌可预测抗 PD-1 免疫治疗联合化疗对中国 NSCLC 患者的疗效。

Bifidobacterium breve predicts the efficacy of anti-PD-1 immunotherapy combined with chemotherapy in Chinese NSCLC patients.

机构信息

Department of Medical Oncology, The Fourth Hospital of Hebei Medical University, Shijiazhuang, China.

出版信息

Cancer Med. 2023 Mar;12(5):6325-6336. doi: 10.1002/cam4.5312. Epub 2022 Oct 7.

Abstract

BACKGROUND AND PURPOSE

Gut microbes play an important role in the occurrence of lung cancer, immunotherapy, and chemotherapy. In this study, we analyzed the characteristics of gut microbes in patients with lung cancer and investigated the effect of gut microbes on anti-PD-1 therapy combined with chemotherapy.

METHODS

Fecal samples from 21 non-small cell lung cancer (NSCLC) patients and 22 healthy volunteers who were treated in the Fourth Hospital of Hebei Medical University from 2019 to 2021 were collected. DNA was extracted from all samples, and the V3-V4 region of the bacterial 16S rRNA gene was PCR-amplified using the Illumina sequencing platform, and R language was used for data analysis.

RESULTS

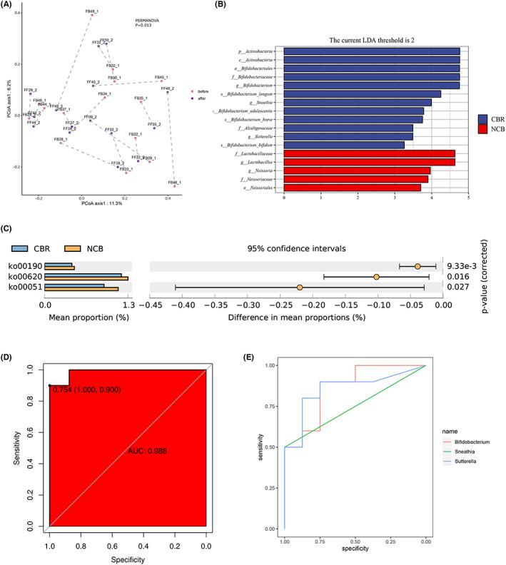
There were significant differences in the Beta diversity and metabolic pathways of gut microbes between NSCLC patients and healthy individuals (p < 0.05). Bifidobacterium, Escherichia, and Sarterella were significantly enriched in patients with clinical benefit response (p < 0.05), and these three bacteria had certain predictive value for clinical benefit. Patients with Bifidobacterium breve had significantly longer median progression-free survival (mPFS) compared with patients with no detectable Bifidobacterium breve feces at baseline (106 days vs. NR, p < 0.001). Multivariate COX analysis showed that the presence of B.breve was an independent good prognostic factor affecting the PFS of patients receiving combination therapy (p < 0.05).

CONCLUSION

The clinical efficacy of anti-PD-1 therapy combined with chemotherapy in Chinese advanced NSCLC patients is closely related to the gut microbiota, and Bifidobacterium breve may be a potential biomarker to predict the efficacy of immune-combined chemotherapy.

摘要

背景与目的

肠道微生物在肺癌的发生、免疫治疗和化疗中起着重要作用。本研究分析了肺癌患者肠道微生物的特征,并探讨了肠道微生物对 PD-1 抗体联合化疗的影响。

方法

收集 2019 年至 2021 年在河北医科大学第四医院治疗的 21 例非小细胞肺癌(NSCLC)患者和 22 例健康志愿者的粪便样本。从所有样本中提取 DNA,使用 Illumina 测序平台对细菌 16S rRNA 基因的 V3-V4 区进行 PCR 扩增,并用 R 语言进行数据分析。

结果

NSCLC 患者与健康个体之间的肠道微生物 Beta 多样性和代谢途径存在显著差异(p<0.05)。双歧杆菌、大肠杆菌和 Sarterella 在有临床获益反应的患者中明显富集(p<0.05),这三种细菌对临床获益有一定的预测价值。与基线时无双歧杆菌检出的患者相比,双歧杆菌短双歧杆菌的患者中位无进展生存期(mPFS)明显延长(106 天 vs. NR,p<0.001)。多变量 COX 分析显示,B.breve 的存在是影响联合治疗患者 PFS 的独立良好预后因素(p<0.05)。

结论

中国晚期 NSCLC 患者抗 PD-1 治疗联合化疗的临床疗效与肠道微生物密切相关,双歧杆菌短双歧杆菌可能是预测免疫联合化疗疗效的潜在生物标志物。

https://cdn.ncbi.nlm.nih.gov/pmc/blobs/5ebe/10028067/c97112230770/CAM4-12-6325-g002.jpg

文献AI研究员

20分钟写一篇综述,助力文献阅读效率提升50倍。

立即体验

用中文搜PubMed

大模型驱动的PubMed中文搜索引擎

马上搜索

文档翻译

学术文献翻译模型,支持多种主流文档格式。

立即体验