• 文献检索
  • 文档翻译
  • 深度研究
  • 学术资讯
  • Suppr Zotero 插件Zotero 插件
  • 邀请有礼
  • 套餐&价格
  • 历史记录
应用&插件
Suppr Zotero 插件Zotero 插件浏览器插件Mac 客户端Windows 客户端微信小程序
定价
高级版会员购买积分包购买API积分包
服务
文献检索文档翻译深度研究API 文档MCP 服务
关于我们
关于 Suppr公司介绍联系我们用户协议隐私条款
关注我们

Suppr 超能文献

核心技术专利:CN118964589B侵权必究
粤ICP备2023148730 号-1Suppr @ 2026

文献检索

告别复杂PubMed语法,用中文像聊天一样搜索,搜遍4000万医学文献。AI智能推荐,让科研检索更轻松。

立即免费搜索

文件翻译

保留排版,准确专业,支持PDF/Word/PPT等文件格式,支持 12+语言互译。

免费翻译文档

深度研究

AI帮你快速写综述,25分钟生成高质量综述,智能提取关键信息,辅助科研写作。

立即免费体验

SMAD2/3 在没有 SMAD4 的情况下介导 TGF-β 的致癌作用。

SMAD2/3 mediate oncogenic effects of TGF-β in the absence of SMAD4.

机构信息

TGF-β & Pancreatic Cancer Lab, Centre de Recherche en Cancérologie de Lyon (CRCL), Centre Léon Bérard, INSERM 1052, CNRS 5286, Université de Lyon, Université Claude Bernard Lyon 1, Lyon, France.

Hospices Civils de Lyon, Institute of Pathology, Groupement Hospitalier Est, Bron, France.

出版信息

Commun Biol. 2022 Oct 7;5(1):1068. doi: 10.1038/s42003-022-03994-6.

DOI:10.1038/s42003-022-03994-6
PMID:36207615
原文链接:https://pmc.ncbi.nlm.nih.gov/articles/PMC9546935/
Abstract

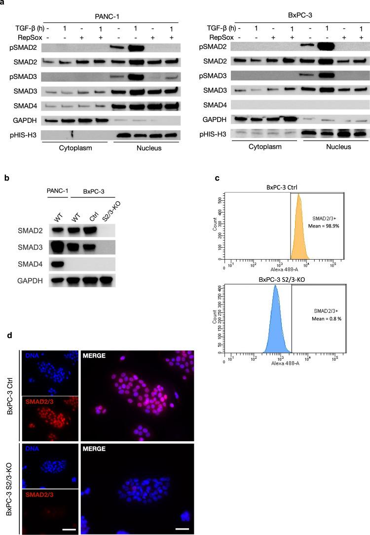
TGF-β signaling is involved in pancreatic ductal adenocarcinoma (PDAC) tumorigenesis, representing one of the four major pathways genetically altered in 100% of PDAC cases. TGF-β exerts complex and pleiotropic effects in cancers, notably via the activation of SMAD pathways, predominantly SMAD2/3/4. Though SMAD2 and 3 are rarely mutated in cancers, SMAD4 is lost in about 50% of PDAC, and the role of SMAD2/3 in a SMAD4-null context remains understudied. We herein provide evidence of a SMAD2/3 oncogenic effect in response to TGF-β1 in SMAD4-null human PDAC cancer cells. We report that inactivation of SMAD2/3 in SMAD4-negative PDAC cells compromises TGF-β-driven collective migration mediated by FAK and Rho/Rac signaling. Moreover, RNA-sequencing analyses highlight a TGF-β gene signature related to aggressiveness mediated by SMAD2/3 in the absence of SMAD4. Using a PDAC patient cohort, we reveal that SMAD4-negative tumors with high levels of phospho-SMAD2 are more aggressive and have a poorer prognosis. Thus, loss of SMAD4 tumor suppressive activity in PDAC leads to an oncogenic gain-of-function of SMAD2/3, and to the onset of associated deleterious effects.

摘要

TGF-β 信号通路参与胰腺导管腺癌(PDAC)的肿瘤发生,这是 100%的 PDAC 病例中发生遗传改变的四大主要通路之一。TGF-β 在癌症中发挥复杂而多效的作用,特别是通过激活 SMAD 通路,主要是 SMAD2/3/4。尽管 SMAD2 和 3 在癌症中很少发生突变,但 SMAD4 在大约 50%的 PDAC 中丢失,并且在 SMAD4 缺失的情况下 SMAD2/3 的作用仍未得到充分研究。我们在此提供了在 SMAD4 缺失的人类 PDAC 癌细胞中 TGF-β1 反应中 SMAD2/3 致癌作用的证据。我们报告称,SMAD4 阴性 PDAC 细胞中 SMAD2/3 的失活会损害由 FAK 和 Rho/Rac 信号介导的 TGF-β 驱动的集体迁移。此外,RNA 测序分析突出了 TGF-β 基因特征,该特征与 SMAD4 缺失时由 SMAD2/3 介导的侵袭性相关。使用 PDAC 患者队列,我们揭示了具有高水平磷酸化 SMAD2 的 SMAD4 阴性肿瘤更具侵袭性,预后更差。因此,SMAD4 缺失导致 PDAC 中 SMAD2/3 的致癌功能获得,并导致相关有害作用的发生。

https://cdn.ncbi.nlm.nih.gov/pmc/blobs/780a/9546935/d674edfa5e4a/42003_2022_3994_Fig4_HTML.jpg
https://cdn.ncbi.nlm.nih.gov/pmc/blobs/780a/9546935/ffbb94cfd76c/42003_2022_3994_Fig1_HTML.jpg
https://cdn.ncbi.nlm.nih.gov/pmc/blobs/780a/9546935/3accfc1e57ee/42003_2022_3994_Fig2_HTML.jpg
https://cdn.ncbi.nlm.nih.gov/pmc/blobs/780a/9546935/76fa10a34773/42003_2022_3994_Fig3_HTML.jpg
https://cdn.ncbi.nlm.nih.gov/pmc/blobs/780a/9546935/d674edfa5e4a/42003_2022_3994_Fig4_HTML.jpg
https://cdn.ncbi.nlm.nih.gov/pmc/blobs/780a/9546935/ffbb94cfd76c/42003_2022_3994_Fig1_HTML.jpg
https://cdn.ncbi.nlm.nih.gov/pmc/blobs/780a/9546935/3accfc1e57ee/42003_2022_3994_Fig2_HTML.jpg
https://cdn.ncbi.nlm.nih.gov/pmc/blobs/780a/9546935/76fa10a34773/42003_2022_3994_Fig3_HTML.jpg
https://cdn.ncbi.nlm.nih.gov/pmc/blobs/780a/9546935/d674edfa5e4a/42003_2022_3994_Fig4_HTML.jpg

相似文献

1
SMAD2/3 mediate oncogenic effects of TGF-β in the absence of SMAD4.SMAD2/3 在没有 SMAD4 的情况下介导 TGF-β 的致癌作用。
Commun Biol. 2022 Oct 7;5(1):1068. doi: 10.1038/s42003-022-03994-6.
2
Restoration of Smad4 in BxPC3 pancreatic cancer cells attenuates proliferation without altering angiogenesis.在BxPC3胰腺癌细胞中恢复Smad4可减弱增殖,而不改变血管生成。
Clin Exp Metastasis. 2005;22(6):461-73. doi: 10.1007/s10585-005-2891-x.
3
Differential roles of Smad2 and Smad3 in the regulation of TGF-β1-mediated growth inhibition and cell migration in pancreatic ductal adenocarcinoma cells: control by Rac1.Smad2 和 Smad3 在 TGF-β1 介导的胰腺导管腺癌细胞生长抑制和细胞迁移中的调节作用的差异:Rac1 的调控。
Mol Cancer. 2011 May 30;10:67. doi: 10.1186/1476-4598-10-67.
4
Phosphatase PPM1A is a novel prognostic marker in pancreatic ductal adenocarcinoma.磷酸酶PPM1A是胰腺导管腺癌中的一种新型预后标志物。
Hum Pathol. 2016 Sep;55:151-8. doi: 10.1016/j.humpath.2016.05.002. Epub 2016 May 16.
5
Rac1b negatively regulates TGF-β1-induced cell motility in pancreatic ductal epithelial cells by suppressing Smad signalling.Rac1b通过抑制Smad信号通路负向调控转化生长因子-β1(TGF-β1)诱导的胰腺导管上皮细胞的细胞运动。
Oncotarget. 2014 Jan 15;5(1):277-90. doi: 10.18632/oncotarget.1696.
6
MicroRNA-323-3p inhibits cell invasion and metastasis in pancreatic ductal adenocarcinoma via direct suppression of SMAD2 and SMAD3.微小RNA-323-3p通过直接抑制SMAD2和SMAD3抑制胰腺导管腺癌的细胞侵袭和转移。
Oncotarget. 2016 Mar 22;7(12):14912-24. doi: 10.18632/oncotarget.7482.
7
Oncogenic PAK4 regulates Smad2/3 axis involving gastric tumorigenesis.致癌性 PAK4 调节 Smad2/3 轴参与胃癌发生。
Oncogene. 2014 Jun 26;33(26):3473-84. doi: 10.1038/onc.2013.300. Epub 2013 Aug 12.
8
Identification of the gene transcription and apoptosis mediated by TGF-beta-Smad2/3-Smad4 signaling.转化生长因子-β(TGF-β)-Smad2/3-Smad4信号传导介导的基因转录和细胞凋亡的鉴定。
J Cell Physiol. 2008 May;215(2):422-33. doi: 10.1002/jcp.21325.
9
SMAD4 endows TGF-β1-induced highly invasive tumor cells with ferroptosis vulnerability in pancreatic cancer.SMAD4使TGF-β1诱导的高侵袭性肿瘤细胞在胰腺癌中具有铁死亡易感性。
Acta Pharmacol Sin. 2024 Apr;45(4):844-856. doi: 10.1038/s41401-023-01199-z. Epub 2023 Dec 6.
10
TGF-beta-induced nuclear localization of Smad2 and Smad3 in Smad4 null cancer cell lines.转化生长因子-β诱导Smad4基因缺失癌细胞系中Smad2和Smad3的核定位
Oncogene. 2003 Mar 6;22(9):1317-23. doi: 10.1038/sj.onc.1206128.

引用本文的文献

1
CRISPR/Cas technologies in pancreatic cancer research and therapeutics: recent advances and future outlook.CRISPR/Cas技术在胰腺癌研究与治疗中的应用:最新进展与未来展望
Discov Oncol. 2025 Aug 11;16(1):1530. doi: 10.1007/s12672-025-03383-5.
2
Phytochemical profiling and anticancer potential of pistachio wastes against MCF-7 breast cancer cells: a metabolic and apoptotic pathway analysis.开心果废弃物对MCF-7乳腺癌细胞的植物化学分析及抗癌潜力:代谢和凋亡途径分析
BMC Complement Med Ther. 2025 Jul 17;25(1):275. doi: 10.1186/s12906-025-04963-2.
3
Unraveling the complex role of tumor-associated neutrophils within solid tumors.

本文引用的文献

1
GENCODE 2021.GENCODE 2021.
Nucleic Acids Res. 2021 Jan 8;49(D1):D916-D923. doi: 10.1093/nar/gkaa1087.
2
Integrated transcriptome meta-analysis of pancreatic ductal adenocarcinoma and matched adjacent pancreatic tissues.胰腺导管腺癌及配对的相邻胰腺组织的综合转录组荟萃分析。
PeerJ. 2020 Oct 27;8:e10141. doi: 10.7717/peerj.10141. eCollection 2020.
3
Characterization of the prognostic and oncologic values of ITGB superfamily members in pancreatic cancer.鉴定 ITGB 超家族成员在胰腺癌中的预后和肿瘤学价值。
解析实体瘤内肿瘤相关中性粒细胞的复杂作用。
Cancer Immunol Immunother. 2025 May 19;74(7):210. doi: 10.1007/s00262-025-04049-5.
4
Recent advances in therapeutic use of transforming growth factor-beta inhibitors in cancer and fibrosis.转化生长因子-β抑制剂在癌症和纤维化治疗应用中的最新进展。
Front Oncol. 2025 Apr 25;15:1489701. doi: 10.3389/fonc.2025.1489701. eCollection 2025.
5
Biological roles and molecular mechanism of circular RNAs in epithelial-mesenchymal transition of gastrointestinal malignancies.环状RNA在胃肠道恶性肿瘤上皮-间质转化中的生物学作用及分子机制
Oncol Res. 2025 Feb 28;33(3):549-566. doi: 10.32604/or.2024.051589. eCollection 2025.
6
A stepwise mode of TGFβ-SMAD signaling and DNA methylation regulates naïve-to-primed pluripotency and differentiation.TGFβ-SMAD 信号和 DNA 甲基化的逐步调控模式调节了初始多能性向启动多能性和分化的转变。
Nat Commun. 2024 Nov 22;15(1):10123. doi: 10.1038/s41467-024-54433-5.
7
Overcoming Therapy Resistance in Colorectal Cancer: Targeting the Rac1 Signaling Pathway as a Potential Therapeutic Approach.克服结直肠癌的治疗抵抗:以 Rac1 信号通路为靶点的潜在治疗方法。
Cells. 2024 Oct 26;13(21):1776. doi: 10.3390/cells13211776.
8
SEMA7A-mediated juxtacrine stimulation of IGFBP-3 upregulates IL-17RB at pancreatic cancer invasive front.SEMA7A介导的IGFBP-3旁分泌刺激在胰腺癌侵袭前沿上调IL-17RB。
Cancer Gene Ther. 2024 Dec;31(12):1840-1855. doi: 10.1038/s41417-024-00849-6. Epub 2024 Oct 24.
9
The novel anthraquinone compound Kanglexin prevents endothelial-to-mesenchymal transition in atherosclerosis by activating FGFR1 and suppressing integrin β1/TGFβ signaling.新型蒽醌化合物康络欣通过激活FGFR1和抑制整合素β1/TGFβ信号通路预防动脉粥样硬化中的内皮-间充质转化。
Front Med. 2024 Dec;18(6):1068-1086. doi: 10.1007/s11684-024-1077-3. Epub 2024 Oct 21.
10
Withametelin inhibits TGF-β induced Epithelial-to-Mesenchymal Transition and Programmed-Death Ligand-1 expression .维美替尼抑制转化生长因子-β诱导的上皮-间质转化和程序性死亡配体-1表达。
Front Oncol. 2024 Jul 15;14:1435516. doi: 10.3389/fonc.2024.1435516. eCollection 2024.
J Cell Mol Med. 2020 Nov;24(22):13481-13493. doi: 10.1111/jcmm.15990. Epub 2020 Oct 18.
4
Hypoxia, partial EMT and collective migration: Emerging culprits in metastasis.缺氧、部分上皮-间质转化与集体迁移:转移过程中新兴的罪魁祸首
Transl Oncol. 2020 Nov;13(11):100845. doi: 10.1016/j.tranon.2020.100845. Epub 2020 Aug 8.
5
Schwann cells support oncogenic potential of pancreatic cancer cells through TGFβ signaling.施万细胞通过 TGFβ 信号支持胰腺癌细胞的致癌潜能。
Cell Death Dis. 2019 Nov 25;10(12):886. doi: 10.1038/s41419-019-2116-x.
6
Identification of a Nine-Gene Signature and Establishment of a Prognostic Nomogram Predicting Overall Survival of Pancreatic Cancer.一种九基因特征的鉴定及预测胰腺癌总生存期的预后列线图的建立
Front Oncol. 2019 Sep 27;9:996. doi: 10.3389/fonc.2019.00996. eCollection 2019.
7
Acquisition of a hybrid E/M state is essential for tumorigenicity of basal breast cancer cells.获得杂交 E/M 状态对于基底乳腺癌细胞的致瘤性至关重要。
Proc Natl Acad Sci U S A. 2019 Apr 9;116(15):7353-7362. doi: 10.1073/pnas.1812876116. Epub 2019 Mar 25.
8
Maintenance Defactinib Versus Placebo After First-Line Chemotherapy in Patients With Merlin-Stratified Pleural Mesothelioma: COMMAND-A Double-Blind, Randomized, Phase II Study.一线化疗后 Merlin 分层间皮瘤患者中维持 Defactinib 与安慰剂的比较:COMMAND-A 双盲、随机、II 期研究。
J Clin Oncol. 2019 Apr 1;37(10):790-798. doi: 10.1200/JCO.2018.79.0543. Epub 2019 Feb 20.
9
EMT Transition States during Tumor Progression and Metastasis.肿瘤进展和转移过程中的 EMT 过渡态。
Trends Cell Biol. 2019 Mar;29(3):212-226. doi: 10.1016/j.tcb.2018.12.001. Epub 2018 Dec 26.
10
α-Catenin Controls the Anisotropy of Force Distribution at Cell-Cell Junctions during Collective Cell Migration.α-连环蛋白控制细胞集体迁移过程中细胞-细胞连接点处力分布的各向异性。
Cell Rep. 2018 Jun 19;23(12):3447-3456. doi: 10.1016/j.celrep.2018.05.070.