Department of Science and Development, Beijing Youan hospital, Capital Medical University, 100069, Beijing, China.
State Key Laboratory of Molecular Developmental Biology, Institute of Genetics and Developmental Biology, Chinese Academy of Sciences, 100101, Beijing, China.
Commun Biol. 2022 Oct 12;5(1):1088. doi: 10.1038/s42003-022-04041-0.
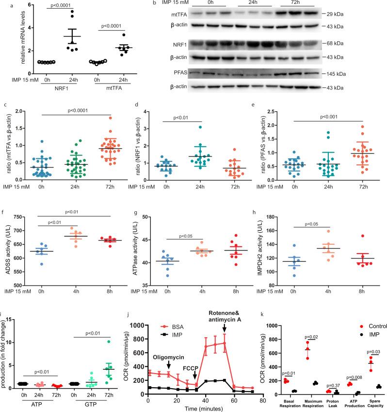
Hyperglycemia-induced myelopoiesis and atherosclerotic progression occur in mice with type I diabetes. However, less is known about the effects of metabolites on myelopoesis in type 2 diabetes. Here, we use fluorescence-activated cell sorting to analyze the proliferation of granulocyte/monocyte progenitors (GMP) in db/db mice. Using targeted metabolomics, we identify an increase in inosine monophosphate (IMP) in GMP cells of 24-week-old mice. We show that IMP treatment stimulates cKit expression, ribosomal S6 activation, GMP proliferation, and Gr-1 granulocyte production in vitro. IMP activates pAkt in non-GMP cells. In vivo, using an established murine acute pancreatitis (AP) model, administration of IMP-treated bone marrow cells enhances the severity of AP. This effect is abolished in the presence of a pAkt inhibitor. Targeted metabolomics show that plasma levels of guanosine monophosphate are significantly higher in diabetic patients with AP. These findings provid a potential therapeutic target for the control of vascular complications in diabetes.
高血糖引起的髓系细胞生成和动脉粥样硬化进展发生在 1 型糖尿病的小鼠中。然而,对于代谢物对 2 型糖尿病中髓系生成的影响知之甚少。在这里,我们使用荧光激活细胞分选来分析 db/db 小鼠中粒细胞/单核细胞祖细胞(GMP)的增殖。通过靶向代谢组学,我们确定在 24 周龄小鼠的 GMP 细胞中肌苷单磷酸(IMP)增加。我们表明,IMP 处理可刺激体外 cKit 表达、核糖体 S6 激活、GMP 增殖和 Gr-1 粒细胞生成。IMP 在非 GMP 细胞中激活 pAkt。在体内,使用已建立的小鼠急性胰腺炎(AP)模型,给予经 IMP 处理的骨髓细胞可增强 AP 的严重程度。在存在 pAkt 抑制剂的情况下,这种作用被消除。靶向代谢组学显示,患有 AP 的糖尿病患者的血浆鸟苷单磷酸水平显着升高。这些发现为控制糖尿病中的血管并发症提供了一个潜在的治疗靶点。