• 文献检索
  • 文档翻译
  • 深度研究
  • 学术资讯
  • Suppr Zotero 插件Zotero 插件
  • 邀请有礼
  • 套餐&价格
  • 历史记录
应用&插件
Suppr Zotero 插件Zotero 插件浏览器插件Mac 客户端Windows 客户端微信小程序
定价
高级版会员购买积分包购买API积分包
服务
文献检索文档翻译深度研究API 文档MCP 服务
关于我们
关于 Suppr公司介绍联系我们用户协议隐私条款
关注我们

Suppr 超能文献

核心技术专利:CN118964589B侵权必究
粤ICP备2023148730 号-1Suppr @ 2026

文献检索

告别复杂PubMed语法,用中文像聊天一样搜索,搜遍4000万医学文献。AI智能推荐,让科研检索更轻松。

立即免费搜索

文件翻译

保留排版,准确专业,支持PDF/Word/PPT等文件格式,支持 12+语言互译。

免费翻译文档

深度研究

AI帮你快速写综述,25分钟生成高质量综述,智能提取关键信息,辅助科研写作。

立即免费体验

恩格列净可改善 HFpEF 大鼠模型的骨骼肌功能。

Empagliflozin Preserves Skeletal Muscle Function in a HFpEF Rat Model.

机构信息

Laboratory of Molecular and Experimental Cardiology, TU Dresden, Heart Center Dresden, 01307 Dresden, Germany.

Department of Cardiac Surgery, TU Dresden, Heart Center Dresden, 01307 Dresden, Germany.

出版信息

Int J Mol Sci. 2022 Sep 20;23(19):10989. doi: 10.3390/ijms231910989.

DOI:10.3390/ijms231910989
PMID:36232292
原文链接:https://pmc.ncbi.nlm.nih.gov/articles/PMC9570453/
Abstract

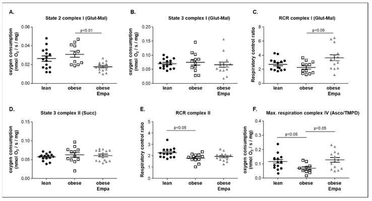
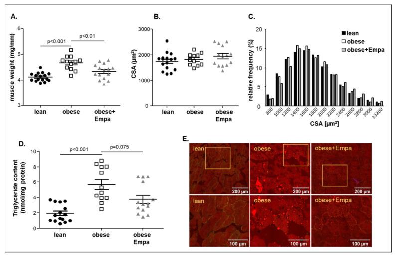
Besides structural alterations in the myocardium, heart failure with preserved ejection fraction (HFpEF) is also associated with molecular and physiological alterations of the peripheral skeletal muscles (SKM) contributing to exercise intolerance often seen in HFpEF patients. Recently, the use of Sodium-Glucose-Transporter 2 inhibitors (SGLT2i) in clinical studies provided evidence for a significant reduction in the combined risk of cardiovascular death or hospitalization for HFpEF. The present study aimed to further elucidate the impact of Empagliflozin (Empa) on: (1) SKM function and metabolism and (2) mitochondrial function in an established HFpEF rat model. At the age of 24 weeks, obese ZSF1 rats were randomized either receiving standard care or Empa in the drinking water. ZSF1 lean animals served as healthy controls. After 8 weeks of treatment, echocardiography and SKM contractility were performed. Mitochondrial function was assessed in saponin skinned fibers and SKM tissue was snap frozen for molecular analyses. HFpEF was evident in the obese animals when compared to lean-increased E/é and preserved left ventricular ejection fraction. Empa treatment significantly improved E/é and resulted in improved SKM contractility with reduced intramuscular lipid content. Better mitochondrial function (mainly in complex IV) with only minor modulation of atrophy-related proteins was seen after Empa treatment. The results clearly documented a beneficial effect of Empa on SKM function in the present HFpEF model. These effects were accompanied by positive effects on mitochondrial function possibly modulating SKM function.

摘要

除了心肌结构改变外,射血分数保留的心力衰竭(HFpEF)也与外周骨骼肌(SKM)的分子和生理改变有关,导致 HFpEF 患者经常出现运动不耐受。最近,钠-葡萄糖共转运蛋白 2 抑制剂(SGLT2i)在临床研究中的应用为 HFpEF 患者心血管死亡或因 HFpEF 住院的综合风险显著降低提供了证据。本研究旨在进一步阐明恩格列净(Empa)对:(1)SKM 功能和代谢和(2)HFpEF 大鼠模型中已建立的线粒体功能的影响。在 24 周龄时,肥胖 ZSF1 大鼠被随机分为接受标准护理或 Empa 饮用水治疗。ZSF1 瘦动物作为健康对照。治疗 8 周后,进行超声心动图和 SKM 收缩性检查。在皂素去皮纤维中评估线粒体功能,并对 SKM 组织进行快速冷冻以进行分子分析。与瘦 ZSF1 动物相比,肥胖动物的 HFpEF 表现为 E/é 增加和左心室射血分数保留。Empa 治疗显著改善了 E/é,并导致 SKM 收缩性改善,肌肉内脂质含量减少。Empa 治疗后,线粒体功能(主要在复合物 IV)得到改善,而与萎缩相关的蛋白仅略有调节。这些结果清楚地记录了 Empa 在本 HFpEF 模型中对 SKM 功能的有益影响。这些影响伴随着对线粒体功能的积极影响,可能调节 SKM 功能。

https://cdn.ncbi.nlm.nih.gov/pmc/blobs/5347/9570453/21e3e26c6205/ijms-23-10989-g009.jpg
https://cdn.ncbi.nlm.nih.gov/pmc/blobs/5347/9570453/9984c6f28f15/ijms-23-10989-g001.jpg
https://cdn.ncbi.nlm.nih.gov/pmc/blobs/5347/9570453/b067f7f291a3/ijms-23-10989-g002.jpg
https://cdn.ncbi.nlm.nih.gov/pmc/blobs/5347/9570453/3856bb9cd1fb/ijms-23-10989-g003.jpg
https://cdn.ncbi.nlm.nih.gov/pmc/blobs/5347/9570453/6fa604299831/ijms-23-10989-g004.jpg
https://cdn.ncbi.nlm.nih.gov/pmc/blobs/5347/9570453/f76d36e81b31/ijms-23-10989-g005.jpg
https://cdn.ncbi.nlm.nih.gov/pmc/blobs/5347/9570453/143d4a6236a8/ijms-23-10989-g006.jpg
https://cdn.ncbi.nlm.nih.gov/pmc/blobs/5347/9570453/3545bc25d37d/ijms-23-10989-g007.jpg
https://cdn.ncbi.nlm.nih.gov/pmc/blobs/5347/9570453/9d5d85cb199d/ijms-23-10989-g008.jpg
https://cdn.ncbi.nlm.nih.gov/pmc/blobs/5347/9570453/21e3e26c6205/ijms-23-10989-g009.jpg
https://cdn.ncbi.nlm.nih.gov/pmc/blobs/5347/9570453/9984c6f28f15/ijms-23-10989-g001.jpg
https://cdn.ncbi.nlm.nih.gov/pmc/blobs/5347/9570453/b067f7f291a3/ijms-23-10989-g002.jpg
https://cdn.ncbi.nlm.nih.gov/pmc/blobs/5347/9570453/3856bb9cd1fb/ijms-23-10989-g003.jpg
https://cdn.ncbi.nlm.nih.gov/pmc/blobs/5347/9570453/6fa604299831/ijms-23-10989-g004.jpg
https://cdn.ncbi.nlm.nih.gov/pmc/blobs/5347/9570453/f76d36e81b31/ijms-23-10989-g005.jpg
https://cdn.ncbi.nlm.nih.gov/pmc/blobs/5347/9570453/143d4a6236a8/ijms-23-10989-g006.jpg
https://cdn.ncbi.nlm.nih.gov/pmc/blobs/5347/9570453/3545bc25d37d/ijms-23-10989-g007.jpg
https://cdn.ncbi.nlm.nih.gov/pmc/blobs/5347/9570453/9d5d85cb199d/ijms-23-10989-g008.jpg
https://cdn.ncbi.nlm.nih.gov/pmc/blobs/5347/9570453/21e3e26c6205/ijms-23-10989-g009.jpg

相似文献

1
Empagliflozin Preserves Skeletal Muscle Function in a HFpEF Rat Model.恩格列净可改善 HFpEF 大鼠模型的骨骼肌功能。
Int J Mol Sci. 2022 Sep 20;23(19):10989. doi: 10.3390/ijms231910989.
2
Targeting MuRF1 by small molecules in a HFpEF rat model improves myocardial diastolic function and skeletal muscle contractility.小分子靶向 MuRF1 可改善 HFpEF 大鼠模型的心肌舒张功能和骨骼肌收缩力。
J Cachexia Sarcopenia Muscle. 2022 Jun;13(3):1565-1581. doi: 10.1002/jcsm.12968. Epub 2022 Mar 17.
3
Empagliflozin Improves Diastolic Function in HFpEF by Restabilizing the Mitochondrial Respiratory Chain.恩格列净通过稳定线粒体呼吸链改善 HFpEF 的舒张功能。
Circ Heart Fail. 2024 Jun;17(6):e011107. doi: 10.1161/CIRCHEARTFAILURE.123.011107. Epub 2024 Jun 7.
4
Leucine Supplementation Prevents the Development of Skeletal Muscle Dysfunction in a Rat Model of HFpEF.补充亮氨酸可预防 HFpEF 大鼠模型骨骼肌功能障碍的发生。
Cells. 2024 Mar 13;13(6):502. doi: 10.3390/cells13060502.
5
Empagliflozin improved systolic blood pressure, endothelial dysfunction and heart remodeling in the metabolic syndrome ZSF1 rat.恩格列净改善代谢综合征 ZSF1 大鼠的收缩压、内皮功能障碍和心脏重构。
Cardiovasc Diabetol. 2020 Feb 18;19(1):19. doi: 10.1186/s12933-020-00997-7.
6
Modulation of Titin and Contraction-Regulating Proteins in a Rat Model of Heart Failure with Preserved Ejection Fraction: Limb vs. Diaphragmatic Muscle.在射血分数保留的心力衰竭大鼠模型中肌联蛋白和收缩调节蛋白的调节:肢体与膈肌肌肉。
Int J Mol Sci. 2024 Jun 16;25(12):6618. doi: 10.3390/ijms25126618.
7
Exercise Training Reveals Inflexibility of the Diaphragm in an Animal Model of Patients With Obesity-Driven Heart Failure With a Preserved Ejection Fraction.运动训练揭示肥胖型射血分数保留心力衰竭动物模型中膈肌的僵硬性。
J Am Heart Assoc. 2017 Oct 24;6(10):e006416. doi: 10.1161/JAHA.117.006416.
8
Effects of homoarginine supplementation on heart and skeletal muscle of rats with heart failure with preserved ejection fraction.补充同型精氨酸对射血分数保留心力衰竭大鼠心脏和骨骼肌的影响。
ESC Heart Fail. 2022 Dec;9(6):4348-4351. doi: 10.1002/ehf2.14110. Epub 2022 Aug 31.
9
Empagliflozin protects against heart failure with preserved ejection fraction partly by inhibiting the senescence-associated STAT1-STING axis.恩格列净通过抑制衰老相关的 STAT1-STING 轴部分预防射血分数保留型心力衰竭。
Cardiovasc Diabetol. 2024 Jul 23;23(1):269. doi: 10.1186/s12933-024-02366-0.
10
ZSF1 rat as animal model for HFpEF: Development of reduced diastolic function and skeletal muscle dysfunction.ZSF1 大鼠作为 HFpEF 的动物模型:舒张功能障碍和骨骼肌功能障碍的发展。
ESC Heart Fail. 2020 Oct;7(5):2123-2134. doi: 10.1002/ehf2.12915. Epub 2020 Jul 25.

引用本文的文献

1
Skeletal Muscle Alterations in Different Phenotypes of Heart Failure with Preserved Ejection Fraction.射血分数保留的心力衰竭不同表型中的骨骼肌改变
Int J Mol Sci. 2025 Jun 27;26(13):6196. doi: 10.3390/ijms26136196.
2
Impact of SGLT2i on Cardiac Remodeling and the Soleus Muscle of Infarcted Rats.钠-葡萄糖协同转运蛋白2抑制剂对心肌梗死大鼠心脏重塑和比目鱼肌的影响
Antioxidants (Basel). 2025 May 28;14(6):647. doi: 10.3390/antiox14060647.
3
Effects of Sodium-Glucose Cotransporter-2 Inhibitors on Body Composition and Fluid Status in Cardiovascular Rehabilitation Patients with Coronary Artery Disease and Heart Failure.

本文引用的文献

1
Skeletal muscle abnormalities in heart failure with preserved ejection fraction.射血分数保留的心力衰竭中的骨骼肌异常。
Heart Fail Rev. 2023 Jan;28(1):157-168. doi: 10.1007/s10741-022-10219-9. Epub 2022 Mar 30.
2
Empagliflozin attenuates cardiac microvascular ischemia/reperfusion through activating the AMPKα1/ULK1/FUNDC1/mitophagy pathway.恩格列净通过激活 AMPKα1/ULK1/FUNDC1/线粒体自噬通路减轻心脏微血管缺血再灌注损伤。
Redox Biol. 2022 Jun;52:102288. doi: 10.1016/j.redox.2022.102288. Epub 2022 Mar 18.
3
Targeting MuRF1 by small molecules in a HFpEF rat model improves myocardial diastolic function and skeletal muscle contractility.
钠-葡萄糖协同转运蛋白2抑制剂对冠心病合并心力衰竭心血管康复患者身体成分和液体状态的影响
Medicina (Kaunas). 2024 Dec 21;60(12):2096. doi: 10.3390/medicina60122096.
4
Lean ZSF1 rats in basic research on heart failure with preserved ejection fraction.在射血分数保留的心力衰竭基础研究中使用ZSF1瘦型大鼠。
ESC Heart Fail. 2025 Apr;12(2):1474-1478. doi: 10.1002/ehf2.15111. Epub 2024 Dec 11.
5
Benefit of combination therapy with dapagliflozin and eplerenone on cardiac function and fibrosis in rats with non-diabetic chronic kidney disease.达格列净联合依普利酮对非糖尿病慢性肾脏病大鼠心功能和纤维化的影响。
Sci Rep. 2024 Oct 14;14(1):23955. doi: 10.1038/s41598-024-74934-z.
6
Adjunctive therapy with an oral HS donor provides additional therapeutic benefit beyond SGLT2 inhibition in cardiometabolic heart failure with preserved ejection fraction.在射血分数保留的心脏代谢心力衰竭中,使用口服 HS 供体的辅助治疗除了 SGLT2 抑制之外还提供了额外的治疗益处。
Br J Pharmacol. 2024 Nov;181(21):4294-4310. doi: 10.1111/bph.16493. Epub 2024 Jul 9.
7
Modulation of Titin and Contraction-Regulating Proteins in a Rat Model of Heart Failure with Preserved Ejection Fraction: Limb vs. Diaphragmatic Muscle.在射血分数保留的心力衰竭大鼠模型中肌联蛋白和收缩调节蛋白的调节:肢体与膈肌肌肉。
Int J Mol Sci. 2024 Jun 16;25(12):6618. doi: 10.3390/ijms25126618.
8
Nonsteroidal Mineralocorticoid Receptor Antagonist Finerenone Improves Diastolic Dysfunction in Preclinical Nondiabetic Chronic Kidney Disease.非甾体类盐皮质激素受体拮抗剂非奈利酮可改善非糖尿病慢性肾脏病的舒张功能障碍。
J Am Heart Assoc. 2024 Jun 18;13(12):e032971. doi: 10.1161/JAHA.123.032971. Epub 2024 Jun 6.
9
Diabetes Pharmacotherapy and its effects on the Skeletal Muscle Energy Metabolism.糖尿病药物治疗及其对骨骼肌能量代谢的影响。
Mini Rev Med Chem. 2024;24(16):1470-1480. doi: 10.2174/0113895575299439240216081711.
10
Leucine Supplementation Prevents the Development of Skeletal Muscle Dysfunction in a Rat Model of HFpEF.补充亮氨酸可预防 HFpEF 大鼠模型骨骼肌功能障碍的发生。
Cells. 2024 Mar 13;13(6):502. doi: 10.3390/cells13060502.
小分子靶向 MuRF1 可改善 HFpEF 大鼠模型的心肌舒张功能和骨骼肌收缩力。
J Cachexia Sarcopenia Muscle. 2022 Jun;13(3):1565-1581. doi: 10.1002/jcsm.12968. Epub 2022 Mar 17.
4
Differential effect of canagliflozin, a sodium-glucose cotransporter 2 (SGLT2) inhibitor, on slow and fast skeletal muscles from nondiabetic mice.钠-葡萄糖共转运蛋白 2(SGLT2)抑制剂坎格列净对非糖尿病小鼠慢肌和快肌的不同作用。
Biochem J. 2022 Feb 11;479(3):425-444. doi: 10.1042/BCJ20210700.
5
The SGLT2 inhibitor dapagliflozin in heart failure with preserved ejection fraction: a multicenter randomized trial.钠-葡萄糖协同转运蛋白 2 抑制剂达格列净治疗射血分数保留的心力衰竭:一项多中心随机试验。
Nat Med. 2021 Nov;27(11):1954-1960. doi: 10.1038/s41591-021-01536-x. Epub 2021 Oct 28.
6
Molecular Signature of HFpEF: Systems Biology in a Cardiac-Centric Large Animal Model.射血分数保留的心力衰竭的分子特征:以心脏为中心的大型动物模型中的系统生物学
JACC Basic Transl Sci. 2021 Aug 23;6(8):650-672. doi: 10.1016/j.jacbts.2021.07.004. eCollection 2021 Aug.
7
Empagliflozin in Heart Failure with a Preserved Ejection Fraction.恩格列净治疗射血分数保留的心力衰竭。
N Engl J Med. 2021 Oct 14;385(16):1451-1461. doi: 10.1056/NEJMoa2107038. Epub 2021 Aug 27.
8
Effects of Sodium-Glucose Linked Transporter 2 Inhibition With Ertugliflozin on Mitochondrial Function, Energetics, and Metabolic Gene Expression in the Presence and Absence of Diabetes Mellitus in Mice.厄格列净对糖尿病及非糖尿病小鼠线粒体功能、能量代谢及代谢基因表达的影响。
J Am Heart Assoc. 2021 Jul 6;10(13):e019995. doi: 10.1161/JAHA.120.019995. Epub 2021 Jun 25.
9
Multimodality assessment of heart failure with preserved ejection fraction skeletal muscle reveals differences in the machinery of energy fuel metabolism.多模态评估射血分数保留心力衰竭患者的骨骼肌,揭示了能量燃料代谢机制的差异。
ESC Heart Fail. 2021 Aug;8(4):2698-2712. doi: 10.1002/ehf2.13329. Epub 2021 May 15.
10
Ubiquitin-proteasome-system and enzymes of energy metabolism in skeletal muscle of patients with HFpEF and HFrEF.心力衰竭患者骨骼肌中泛素-蛋白酶体系统和能量代谢酶。
ESC Heart Fail. 2021 Aug;8(4):2556-2568. doi: 10.1002/ehf2.13405. Epub 2021 May 5.