• 文献检索
  • 文档翻译
  • 深度研究
  • 学术资讯
  • Suppr Zotero 插件Zotero 插件
  • 邀请有礼
  • 套餐&价格
  • 历史记录
应用&插件
Suppr Zotero 插件Zotero 插件浏览器插件Mac 客户端Windows 客户端微信小程序
定价
高级版会员购买积分包购买API积分包
服务
文献检索文档翻译深度研究API 文档MCP 服务
关于我们
关于 Suppr公司介绍联系我们用户协议隐私条款
关注我们

Suppr 超能文献

核心技术专利:CN118964589B侵权必究
粤ICP备2023148730 号-1Suppr @ 2026

文献检索

告别复杂PubMed语法,用中文像聊天一样搜索,搜遍4000万医学文献。AI智能推荐,让科研检索更轻松。

立即免费搜索

文件翻译

保留排版,准确专业,支持PDF/Word/PPT等文件格式,支持 12+语言互译。

免费翻译文档

深度研究

AI帮你快速写综述,25分钟生成高质量综述,智能提取关键信息,辅助科研写作。

立即免费体验

胃腺癌中NCAPG与肿瘤微环境及肿瘤干性的相互作用特征分析

Characterizing the Crosstalk of NCAPG with Tumor Microenvironment and Tumor Stemness in Stomach Adenocarcinoma.

作者信息

Xiang Zheng, Cha Genlan, Wang Yihao, Gao Jikai, Jia Jianguang

机构信息

Department of Oncology, The First Affiliated Hospital of Bengbu Medical College, Bengbu, China 233000.

Department of Radiotherapy, The First Affiliated Hospital of Bengbu Medical College, Bengbu, China 233000.

出版信息

Stem Cells Int. 2022 Oct 3;2022:1888358. doi: 10.1155/2022/1888358. eCollection 2022.

DOI:10.1155/2022/1888358
PMID:36238529
原文链接:https://pmc.ncbi.nlm.nih.gov/articles/PMC9551677/
Abstract

BACKGROUND

Nonstructural maintenance of non-SMC condensin I complex subunit G (NCAPG) exerts critical effects on cancer progression. However, its biological roles in tumorigenesis and metastasis remain unclear. Thus, we aimed to assess the prognostic utility of NCAPG in stomach adenocarcinoma (STAD) and its potential as a tumor biomarker.

METHODS

Pan-cancer expression profile dataset from public databases and corresponding clinical information were extracted. Single-sample gene set enrichment analysis (ssGSEA) was performed for the evaluation of immune correlations pan-cancer. Subsequently, we focused on STAD and evaluated the methylation profiles, copy number variants (CNVs), and single nucleotide variants (SNVs). Immune features were analyzed between high and low NCAPG expression groups. Differential analysis was performed between high and low expression groups to identify differentially expressed genes (DEGs). Prognostic DEGs were screened by univariate analysis, and an NCAPG-based risk model was constructed based on the prognostic DEGs and LASSO analysis.

RESULTS

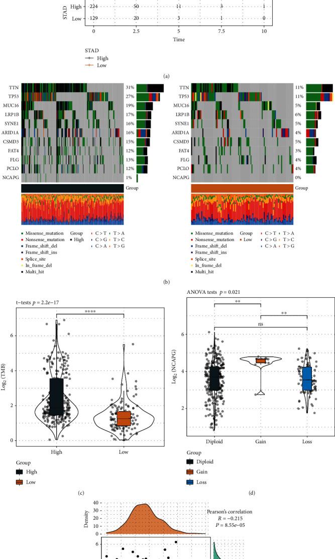
NCAPG expression in STAD was significantly and positively correlated with four immune checkpoints, namely, CTLA4, PDCD1, LAG3, and CD276, but was negatively correlated with the infiltration of most immune cells. High and low NCAPG expression groups had differential overall survival, tumor mutation burden, and differential enrichment of therapeutic-related pathways. An immune risk scoring model related to NCAPG expression and immune score was constructed which showed a favorable performance in predicting STAD prognosis as well as predicting the response to immunotherapy. In addition, we found a higher mRNA stemness index (mRNAsi) in the high-risk group and a positive correlation between NCAPG expression and mRNAsi.

CONCLUSION

NCAPG was suggested to be involved in the regulation of tumor microenvironment in STAD. High NCAPG expression was related to high tumor stemness and good prognosis. The immune risk model had a potential to predict STAD prognosis and help directing therapeutic treatment.

摘要

背景

非结构性维持非SMC凝聚素I复合物亚基G(NCAPG)对癌症进展具有关键影响。然而,其在肿瘤发生和转移中的生物学作用仍不清楚。因此,我们旨在评估NCAPG在胃腺癌(STAD)中的预后价值及其作为肿瘤生物标志物的潜力。

方法

从公共数据库中提取泛癌表达谱数据集及相应的临床信息。进行单样本基因集富集分析(ssGSEA)以评估泛癌的免疫相关性。随后,我们聚焦于STAD,评估甲基化谱、拷贝数变异(CNV)和单核苷酸变异(SNV)。分析高、低NCAPG表达组之间的免疫特征。对高、低表达组进行差异分析以鉴定差异表达基因(DEG)。通过单变量分析筛选预后DEG,并基于预后DEG和LASSO分析构建基于NCAPG的风险模型。

结果

STAD中NCAPG表达与四个免疫检查点,即CTLA4、PDCD1、LAG3和CD276显著正相关,但与大多数免疫细胞的浸润呈负相关。高、低NCAPG表达组在总生存期、肿瘤突变负担以及治疗相关通路的差异富集方面存在差异。构建了与NCAPG表达和免疫评分相关的免疫风险评分模型,该模型在预测STAD预后以及预测免疫治疗反应方面表现良好。此外,我们发现高危组中mRNA干性指数(mRNAsi)较高,且NCAPG表达与mRNAsi呈正相关。

结论

提示NCAPG参与STAD肿瘤微环境的调节。高NCAPG表达与高肿瘤干性和良好预后相关。免疫风险模型有潜力预测STAD预后并有助于指导治疗。

https://cdn.ncbi.nlm.nih.gov/pmc/blobs/a8ee/9551677/ddaf7f411896/SCI2022-1888358.011.jpg
https://cdn.ncbi.nlm.nih.gov/pmc/blobs/a8ee/9551677/f8462f3cbab7/SCI2022-1888358.001.jpg
https://cdn.ncbi.nlm.nih.gov/pmc/blobs/a8ee/9551677/e6facab9e0c9/SCI2022-1888358.002.jpg
https://cdn.ncbi.nlm.nih.gov/pmc/blobs/a8ee/9551677/0efc8b33c8cc/SCI2022-1888358.003.jpg
https://cdn.ncbi.nlm.nih.gov/pmc/blobs/a8ee/9551677/0ed51aeb42e0/SCI2022-1888358.004.jpg
https://cdn.ncbi.nlm.nih.gov/pmc/blobs/a8ee/9551677/c1ecaa51a5d2/SCI2022-1888358.005.jpg
https://cdn.ncbi.nlm.nih.gov/pmc/blobs/a8ee/9551677/0cad3fd9cd7e/SCI2022-1888358.006.jpg
https://cdn.ncbi.nlm.nih.gov/pmc/blobs/a8ee/9551677/2a3019f58cfa/SCI2022-1888358.007.jpg
https://cdn.ncbi.nlm.nih.gov/pmc/blobs/a8ee/9551677/86005c17fe37/SCI2022-1888358.008.jpg
https://cdn.ncbi.nlm.nih.gov/pmc/blobs/a8ee/9551677/5d1914436bd3/SCI2022-1888358.009.jpg
https://cdn.ncbi.nlm.nih.gov/pmc/blobs/a8ee/9551677/e8c83b0aeb70/SCI2022-1888358.010.jpg
https://cdn.ncbi.nlm.nih.gov/pmc/blobs/a8ee/9551677/ddaf7f411896/SCI2022-1888358.011.jpg
https://cdn.ncbi.nlm.nih.gov/pmc/blobs/a8ee/9551677/f8462f3cbab7/SCI2022-1888358.001.jpg
https://cdn.ncbi.nlm.nih.gov/pmc/blobs/a8ee/9551677/e6facab9e0c9/SCI2022-1888358.002.jpg
https://cdn.ncbi.nlm.nih.gov/pmc/blobs/a8ee/9551677/0efc8b33c8cc/SCI2022-1888358.003.jpg
https://cdn.ncbi.nlm.nih.gov/pmc/blobs/a8ee/9551677/0ed51aeb42e0/SCI2022-1888358.004.jpg
https://cdn.ncbi.nlm.nih.gov/pmc/blobs/a8ee/9551677/c1ecaa51a5d2/SCI2022-1888358.005.jpg
https://cdn.ncbi.nlm.nih.gov/pmc/blobs/a8ee/9551677/0cad3fd9cd7e/SCI2022-1888358.006.jpg
https://cdn.ncbi.nlm.nih.gov/pmc/blobs/a8ee/9551677/2a3019f58cfa/SCI2022-1888358.007.jpg
https://cdn.ncbi.nlm.nih.gov/pmc/blobs/a8ee/9551677/86005c17fe37/SCI2022-1888358.008.jpg
https://cdn.ncbi.nlm.nih.gov/pmc/blobs/a8ee/9551677/5d1914436bd3/SCI2022-1888358.009.jpg
https://cdn.ncbi.nlm.nih.gov/pmc/blobs/a8ee/9551677/e8c83b0aeb70/SCI2022-1888358.010.jpg
https://cdn.ncbi.nlm.nih.gov/pmc/blobs/a8ee/9551677/ddaf7f411896/SCI2022-1888358.011.jpg

相似文献

1
Characterizing the Crosstalk of NCAPG with Tumor Microenvironment and Tumor Stemness in Stomach Adenocarcinoma.胃腺癌中NCAPG与肿瘤微环境及肿瘤干性的相互作用特征分析
Stem Cells Int. 2022 Oct 3;2022:1888358. doi: 10.1155/2022/1888358. eCollection 2022.
2
Constructing and validating of m6a-related genes prognostic signature for stomach adenocarcinoma and immune infiltration: Potential biomarkers for predicting the overall survival.构建和验证用于胃腺癌及免疫浸润的m6A相关基因预后特征:预测总生存期的潜在生物标志物
Front Oncol. 2022 Dec 22;12:1050288. doi: 10.3389/fonc.2022.1050288. eCollection 2022.
3
Construction of a prognostic risk model for Stomach adenocarcinoma based on endoplasmic reticulum stress genes.基于内质网应激基因构建胃腺癌预后风险模型。
Wien Klin Wochenschr. 2024 Jun;136(11-12):319-330. doi: 10.1007/s00508-023-02306-0. Epub 2023 Nov 22.
4
Fatty Acid Metabolism Signature Contributes to the Molecular Diagnosis of a Malignant Gastric Cancer Subtype with Poor Prognosis and Lower Mutation Burden.脂肪酸代谢特征有助于对预后不良且突变负担较低的恶性胃癌亚型进行分子诊断。
Recent Pat Anticancer Drug Discov. 2024;19(5):666-680. doi: 10.2174/1574892819666230907145036.
5
Classification of stomach adenocarcinoma based on fatty acid metabolism-related genes frofiling.基于脂肪酸代谢相关基因谱的胃腺癌分类
Front Mol Biosci. 2022 Aug 26;9:962435. doi: 10.3389/fmolb.2022.962435. eCollection 2022.
6
Identification of Stemness Characteristics Associated With the Immune Microenvironment and Prognosis in Gastric Cancer.胃癌中与免疫微环境及预后相关的干性特征鉴定
Front Oncol. 2021 Mar 3;11:626961. doi: 10.3389/fonc.2021.626961. eCollection 2021.
7
Bioinformatics Analysis Reveals an Association Between Cancer Cell Stemness, Gene Mutations, and the Immune Microenvironment in Stomach Adenocarcinoma.生物信息学分析揭示胃腺癌中癌细胞干性、基因突变与免疫微环境之间的关联。
Front Genet. 2020 Dec 11;11:595477. doi: 10.3389/fgene.2020.595477. eCollection 2020.
8
Identification of Prognostic Markers and Potential Therapeutic Targets in Gastric Adenocarcinoma by Machine Learning Based on mRNAsi Index.基于mRNAsi指数的机器学习在胃腺癌中识别预后标志物和潜在治疗靶点
J Oncol. 2022 Sep 30;2022:8926127. doi: 10.1155/2022/8926127. eCollection 2022.
9
Glutamine metabolism genes prognostic signature for stomach adenocarcinoma and immune infiltration: potential biomarkers for predicting overall survival.胃腺癌谷氨酰胺代谢基因预后特征与免疫浸润:预测总生存期的潜在生物标志物
Front Oncol. 2023 Jun 12;13:1201297. doi: 10.3389/fonc.2023.1201297. eCollection 2023.
10
Construction of mRNA prognosis signature associated with differentially expressed genes in early stage of stomach adenocarcinomas based on TCGA and GEO datasets.基于 TCGA 和 GEO 数据集构建与胃腺癌早期差异表达基因相关的 mRNA 预后特征。
Eur J Med Res. 2022 Oct 17;27(1):205. doi: 10.1186/s40001-022-00827-4.

引用本文的文献

1
Characterization of stem cell landscape and identification of stemness-related gene ENY2 in colorectal cancer by intergrated transcriptomic analysis.通过综合转录组分析对结直肠癌干细胞景观进行表征并鉴定干性相关基因ENY2
Glob Med Genet. 2025 Jul 15;12(4):100067. doi: 10.1016/j.gmg.2025.100067. eCollection 2025 Dec.
2
expression in stomach adenocarcinoma and its preliminary role in predicting immunotherapy response.在胃腺癌中的表达及其在预测免疫治疗反应中的初步作用。
Front Immunol. 2025 May 5;16:1578068. doi: 10.3389/fimmu.2025.1578068. eCollection 2025.
3
Diagnostic, prognostic, and immunological roles of NCAPG in pan-cancer: A bioinformatics analysis.

本文引用的文献

1
Sangerbox: A comprehensive, interaction-friendly clinical bioinformatics analysis platform.Sangerbox:一个全面的、用户交互友好的临床生物信息学分析平台。
Imeta. 2022 Jul 8;1(3):e36. doi: 10.1002/imt2.36. eCollection 2022 Sep.
2
Intrinsic and Extrinsic Factors Impacting Cancer Stemness and Tumor Progression.影响癌症干性和肿瘤进展的内在和外在因素
Cancers (Basel). 2022 Feb 15;14(4):970. doi: 10.3390/cancers14040970.
3
Bioinformatics Analysis Reveals an Association Between Cancer Cell Stemness, Gene Mutations, and the Immune Microenvironment in Stomach Adenocarcinoma.
NCAPG在泛癌中的诊断、预后及免疫作用:一项生物信息学分析
Medicine (Baltimore). 2025 Mar 7;104(10):e41761. doi: 10.1097/MD.0000000000041761.
4
Exosome isolation based on polyethylene glycol (PEG): a review.基于聚乙二醇(PEG)的外泌体分离:综述
Mol Cell Biochem. 2025 May;480(5):2847-2861. doi: 10.1007/s11010-024-05191-x. Epub 2024 Dec 19.
5
Important role and underlying mechanism of non‑SMC condensin I complex subunit G in tumours (Review).非 SMC 凝聚素 I 复合物亚基 G 在肿瘤中的重要作用和潜在机制(综述)。
Oncol Rep. 2024 Jun;51(6). doi: 10.3892/or.2024.8736. Epub 2024 Apr 19.
6
Identification, and Experimental and Bioinformatics Validation of an Immune-Related Prognosis Gene Signature for Low-Grade Glioma Based on mRNAsi.基于mRNAsi的低级别胶质瘤免疫相关预后基因特征的鉴定、实验及生物信息学验证
Cancers (Basel). 2023 Jun 19;15(12):3238. doi: 10.3390/cancers15123238.
生物信息学分析揭示胃腺癌中癌细胞干性、基因突变与免疫微环境之间的关联。
Front Genet. 2020 Dec 11;11:595477. doi: 10.3389/fgene.2020.595477. eCollection 2020.
4
Overexpression of NCAPG inhibits cardia adenocarcinoma apoptosis and promotes epithelial-mesenchymal transition through the Wnt/β-catenin signaling pathway.NCAPG 的过表达通过 Wnt/β-catenin 信号通路抑制贲门腺癌细胞凋亡并促进上皮间质转化。
Gene. 2021 Jan 15;766:145163. doi: 10.1016/j.gene.2020.145163. Epub 2020 Sep 24.
5
MicroRNA-101-3p regulates gastric cancer cell proliferation, invasion and apoptosis by targeting PIM 1 expression.微小RNA-101-3p通过靶向PIM 1表达来调节胃癌细胞的增殖、侵袭和凋亡。
Cell Mol Biol (Noisy-le-grand). 2019 Sep 30;65(7):118-122.
6
Tumor microenvironment components: Allies of cancer progression.肿瘤微环境成分:癌症进展的协同因素。
Pathol Res Pract. 2020 Jan;216(1):152729. doi: 10.1016/j.prp.2019.152729. Epub 2019 Nov 11.
7
WebGestalt 2019: gene set analysis toolkit with revamped UIs and APIs.WebGestalt 2019:基因集分析工具包,具有全新的用户界面和 API。
Nucleic Acids Res. 2019 Jul 2;47(W1):W199-W205. doi: 10.1093/nar/gkz401.
8
TISIDB: an integrated repository portal for tumor-immune system interactions.TISIDB:一个用于肿瘤-免疫系统相互作用的综合知识库门户。
Bioinformatics. 2019 Oct 15;35(20):4200-4202. doi: 10.1093/bioinformatics/btz210.
9
Dysregulation of NCAPG, KNL1, miR-148a-3p, miR-193b-3p, and miR-1179 may contribute to the progression of gastric cancer.NCAPG、KNL1、miR-148a-3p、miR-193b-3p 和 miR-1179 的失调可能有助于胃癌的进展。
Biol Res. 2018 Nov 3;51(1):44. doi: 10.1186/s40659-018-0192-5.
10
Global cancer statistics 2018: GLOBOCAN estimates of incidence and mortality worldwide for 36 cancers in 185 countries.全球癌症统计数据 2018:GLOBOCAN 对全球 185 个国家/地区 36 种癌症的发病率和死亡率的估计。
CA Cancer J Clin. 2018 Nov;68(6):394-424. doi: 10.3322/caac.21492. Epub 2018 Sep 12.