Department of Pediatrics, Albert Einstein College of Medicine, Bronx, NY, USA.
Department of Biochemistry, Albert Einstein College of Medicine, Bronx, NY, USA.
Commun Biol. 2022 Oct 16;5(1):1096. doi: 10.1038/s42003-022-04067-4.
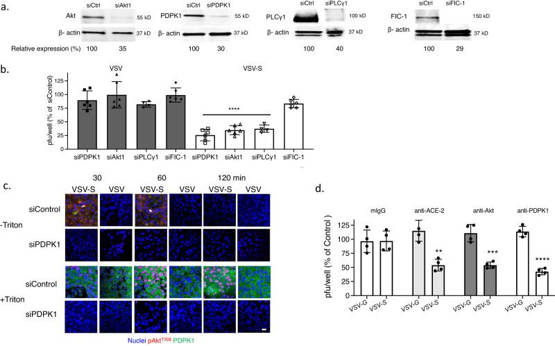
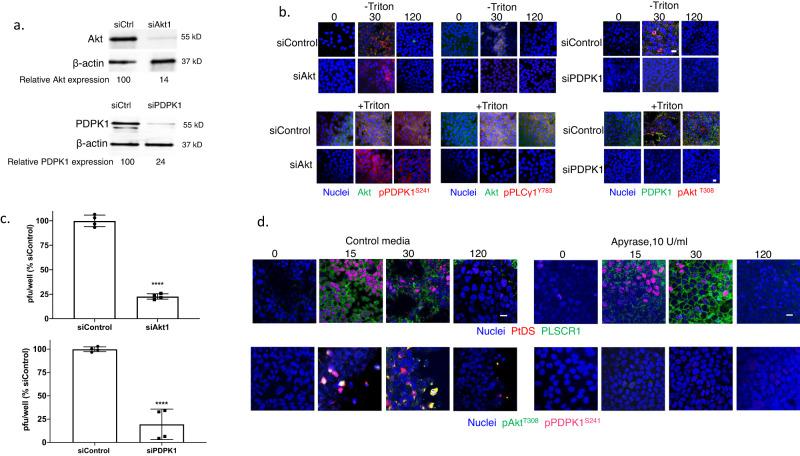
Herpes simplex virus (HSV) receptor engagement activates phospholipid scramblase triggering Akt translocation to the outer leaflet of the plasma membrane where its subsequent phosphorylation promotes viral entry. We hypothesize that this previously unrecognized outside-inside signaling pathway is employed by other viruses and that cell-impermeable kinase inhibitors could provide novel antivirals. We synthesized a cell-impermeable analog of staurosporine, CIMSS, which inhibited outer membrane HSV-induced Akt phosphorylation and blocked viral entry without inducing apoptosis. CIMSS also blocked the phosphorylation of 3-phosphoinositide dependent protein kinase 1 and phospholipase C gamma, which were both detected at the outer leaflet following HSV exposure. Moreover, vesicular stomatitis virus pseudotyped with SARS-CoV-2 spike protein (VSV-S), but not native VSV or VSV pseudotyped with Ebola virus glycoprotein, triggered this scramblase-Akt outer membrane signaling pathway. VSV-S and native SARS-CoV-2 infection were inhibited by CIMSS. Thus, CIMSS uncovered unique extracellular kinase processes linked to HSV and SARS-CoV-2 entry.
单纯疱疹病毒 (HSV) 受体的结合会激活磷脂翻转酶,触发 Akt 向质膜外小叶的易位,随后其磷酸化促进病毒进入。我们假设这种以前未被识别的内外信号通路被其他病毒使用,并且细胞不可渗透的激酶抑制剂可以提供新的抗病毒药物。我们合成了一种细胞不可渗透的星形孢菌素类似物 CIMSS,它可以抑制质膜诱导的 Akt 磷酸化并阻止病毒进入,而不会诱导细胞凋亡。CIMSS 还阻断了 3-磷酸肌醇依赖性蛋白激酶 1 和磷脂酶 Cγ 的磷酸化,这两种激酶在 HSV 暴露后都检测到在外小叶。此外,用 SARS-CoV-2 刺突蛋白假型化的水疱性口炎病毒 (VSV-S),而不是天然 VSV 或用埃博拉病毒糖蛋白假型化的 VSV,触发了这种磷脂翻转酶-Akt 质膜信号通路。CIMSS 抑制了 VSV-S 和天然 SARS-CoV-2 的感染。因此,CIMSS 揭示了与单纯疱疹病毒和 SARS-CoV-2 进入相关的独特细胞外激酶过程。