UMR 996, INSERM, Université Paris-Saclay, Clamart, France.
Institut André Lwoff, CNRS, Université Paris-Sud, Villejuif, France.
Front Immunol. 2022 Sep 29;13:957008. doi: 10.3389/fimmu.2022.957008. eCollection 2022.
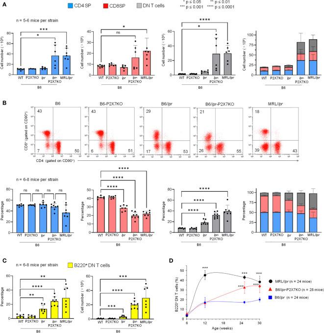
The severe lymphoproliferative and lupus diseases developed by MRL/ mice depend on interactions between the Fas mutation and MRL genetic background. Thus, the Fas mutation causes limited disease in C57BL/6 mice. We previously found that accumulating B220 CD4CD8 double negative (DN) T cells in MRL/ mice show defective P2X7 receptor ( P2X7)-induced cellular functions, suggesting that P2X7 contributes to T-cell homeostasis, along with Fas. Therefore, we generated a B6/ mouse strain (called B6/-KO) carrying homozygous P2X7 knockout alleles. B6/-KO mice accumulated high numbers of FasL-expressing B220 DN T cells of CD45RBCD44 effector/memory CD8 T-cell origin and developed severe lupus, characterized by leukocyte infiltration into the tissues, high levels of IgG anti-dsDNA and rheumatoid factor autoantibodies, and marked cytokine network dysregulation. B6/-KO mice also exhibited a considerably reduced lifespan. P2X7 is therefore a novel regulator of T-cell homeostasis, of which cooperation with Fas is critical to prevent lymphoaccumulation and autoimmunity.
MRL/ 小鼠发生的严重淋巴组织增生和狼疮疾病依赖于 Fas 突变与 MRL 遗传背景之间的相互作用。因此,Fas 突变在 C57BL/6 小鼠中导致有限的疾病。我们之前发现,MRL/ 小鼠中累积的 B220 CD4CD8 双阴性(DN)T 细胞表现出 P2X7 受体(P2X7)诱导的细胞功能缺陷,表明 P2X7 与 Fas 一起有助于 T 细胞稳态。因此,我们生成了一种携带纯合 P2X7 敲除等位基因的 B6/ 小鼠品系(称为 B6/-KO)。B6/-KO 小鼠累积了大量 FasL 表达的 B220 DN T 细胞,其来源于 CD45RBCD44 效应/记忆 CD8 T 细胞,并发生严重的狼疮,其特征是白细胞浸润组织、高滴度 IgG 抗 dsDNA 和类风湿因子自身抗体以及明显的细胞因子网络失调。B6/-KO 小鼠的寿命也明显缩短。因此,P2X7 是 T 细胞稳态的一种新型调节剂,其与 Fas 的合作对于防止淋巴组织增生和自身免疫至关重要。